电脑桌面
添加小米粒文库到电脑桌面
安装后可以在桌面快捷访问

中学生心理健康综合测量详细VIP专享VIP免费

中学生心理健康综合测量详细_第1页
1/9
中学生心理健康综合测量详细_第2页
2/9
中学生心理健康综合测量详细_第3页
3/9
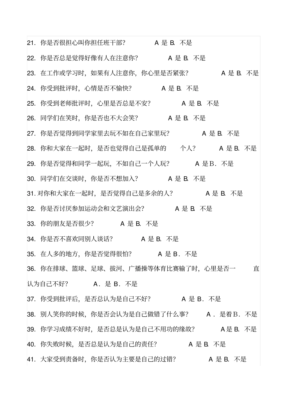
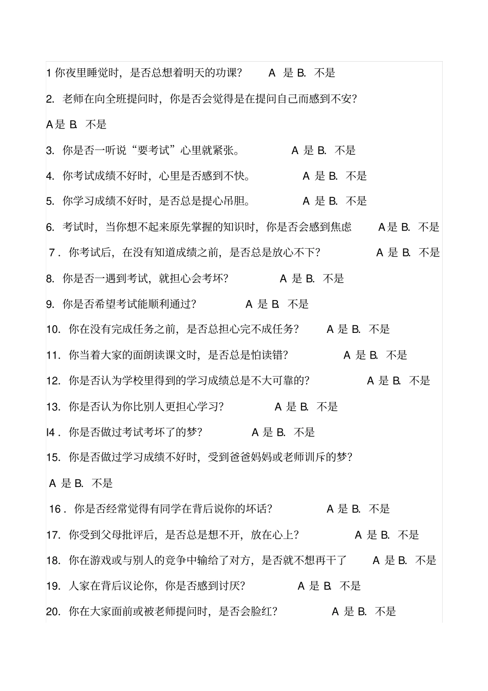
中学生心理健康综合测量华东师范大学周步成教授于1991年翻译并修订出版了《心理健康诊断测验(MHT)手册》,量表共100道题。适用于对中小学生心理健康的整体测查。它由一个效度量表与八个内容分量表和一个效度量表构成。八个内容量分别是学习焦虑、对人焦虑、孤独倾向、自责倾向、过敏倾向、身体症状、恐怖倾向和冲动倾向。【指导语】这个测验是调查你的心情和感受的,不是测验智力和学习能力,与学习成绩无关,答案也没有好坏之分,请按照你平常所想的如实回答。本测验每一问题都只有“是”和“不是”两种可供选择的答案,如果选“是”则打“√”,如果选“不是”则打“╳”,请将你所选择答案填写在题目后面的括号内即可。另外需要注意如下事项:(1)按你平时所想的如实回答。(2)每一问题都要回答,但只能选择一个答案。难以决定时,请选与你接近的答案。(3)有不明白的地方可以举手问老师。(4)修改答案时,要用橡皮擦干净。(5)回答时间没有限制,但不要过分考虑,请写出你最初想到的答案。(二)问卷项目1你夜里睡觉时,是否总想着明天的功课?A是B.不是2.老师在向全班提问时,你是否会觉得是在提问自己而感到不安?A是B.不是3.你是否一听说“要考试”心里就紧张。A是B.不是4.你考试成绩不好时,心里是否感到不快。A是B.不是5.你学习成绩不好时,是否总是提心吊胆。A是B.不是6.考试时,当你想不起来原先掌握的知识时,你是否会感到焦虑A是B.不是7.你考试后,在没有知道成绩之前,是否总是放心不下?A是B.不是8.你是否一遇到考试,就担心会考坏?A是B.不是9.你是否希望考试能顺利通过?A是B.不是10.你在没有完成任务之前,是否总担心完不成任务?A是B.不是11.你当着大家的面朗读课文时,是否总是怕读错?A是B.不是12.你是否认为学校里得到的学习成绩总是不大可靠的?A是B.不是13.你是否认为你比别人更担心学习?A是B.不是I4.你是否做过考试考坏了的梦?A是B.不是15.你是否做过学习成绩不好时,受到爸爸妈妈或老师训斥的梦?A是B.不是16.你是否经常觉得有同学在背后说你的坏话?A是B.不是17.你受到父母批评后,是否总是想不开,放在心上?A是B.不是18.你在游戏或与别人的竞争中输给了对方,是否就不想再干了A是B.不是19.人家在背后议论你,你是否感到讨厌?A是B.不是20.你在大家面前或被老师提问时,是否会脸红?A是B.不是21.你是否很担心叫你担任班干部?A是B.不是22.你是否总是觉得好像有人在注意你?A是B.不是23.在工作或学习时,如果有人注意你,你心里是否紧张?A是B.不是24.你受到批评时,心情是否不愉快?A是B.不是25.你受到老师批评时,心里是否总是不安?A是B.不是26.同学们在笑时,你是否也不大会笑?A是B.不是27.你是否觉得到同学家里去玩不如在自己家里玩?A是B.不是28.你和大家在一起时,是否也觉得自己是孤单的个人?A是B.不是29.你是否觉得和同学一起玩,不如自己一个人玩?A是B.不是30.同学们在交谈时,你是否不想加入?A是B.不是31.对你和大家在一起时,是否觉得自己是多余的人?A是B.不是32.你是否讨厌参加运动会和文艺演出会?A是B.不是33.你的朋友是否很少?A是B.不是34.你是否不喜欢同别人谈话?A是B.不是35.在人多的地方,你是否觉得很怕?A是B.不是36.你在排球、篮球、足球、拔河、广播操等体育比赛输了时,心里是否一直认为自己不好?A.是B.不是37.你受到批评后,是否总认为是自己不好?A是B.不是38.别人笑你的时候,你是否会认为是自己做错了什么事?A.是着B.不是39.你学习成绩不好时,是否总是认为是自己不用功的缘故?A是B.不是40.你失败时候,是否总是认为是自己的责任?A是B.不是41.大家受到责备时,你是否认为主要是自己的过错?A是B.不是42.你在乒乓球、羽毛球、篮球、足球、拔河、广播操等体育比赛时,是否一出错就特别留神?A是B不是43.碰到为难的事情时,你是否认为自己难以应付?A是B.不是44.你是否有时会后悔,那件事不做就好?A是B.不是45.你和同学吵架以后,是否总是认为是自己的错?A是B.不是46.你心里是否总想为班级做点好事?A是B...

1、当您付费下载文档后,您只拥有了使用权限,并不意味着购买了版权,文档只能用于自身使用,不得用于其他商业用途(如 [转卖]进行直接盈利或[编辑后售卖]进行间接盈利)。
2、本站所有内容均由合作方或网友上传,本站不对文档的完整性、权威性及其观点立场正确性做任何保证或承诺!文档内容仅供研究参考,付费前请自行鉴别。
3、如文档内容存在违规,或者侵犯商业秘密、侵犯著作权等,请点击“违规举报”。

碎片内容

中学生心理健康综合测量详细

确认删除?
VIP
微信客服
  • 扫码咨询
会员Q群
  • 会员专属群点击这里加入QQ群
客服邮箱
回到顶部