电脑桌面
添加小米粒文库到电脑桌面
安装后可以在桌面快捷访问

车间员工绩效考核办法VIP免费

车间员工绩效考核办法_第1页
1/5
车间员工绩效考核办法_第2页
2/5
车间员工绩效考核办法_第3页
3/5
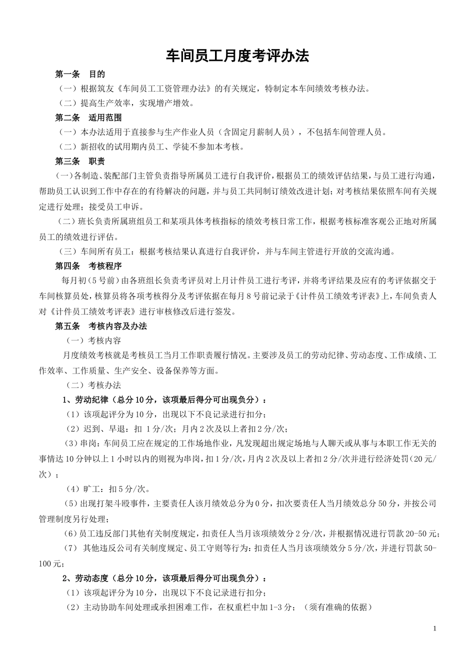
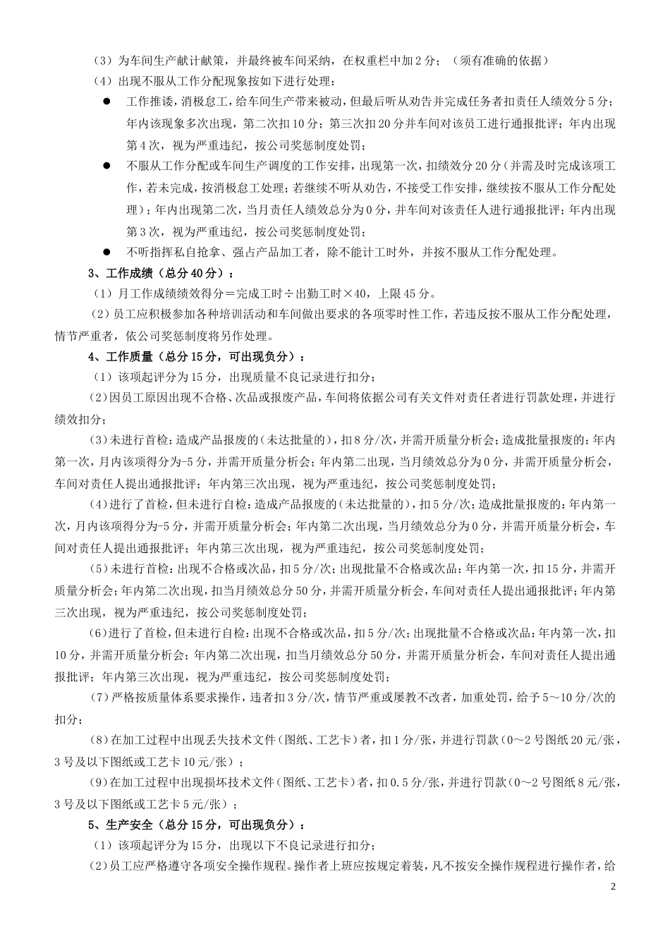
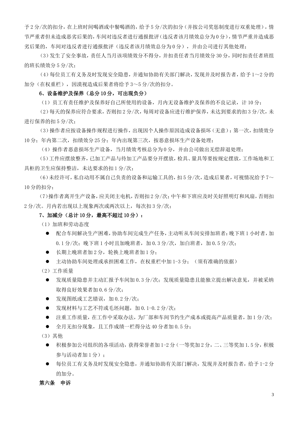
车间员工月度考评办法第一条目的(一)根据筑友《车间员工工资管理办法》的有关规定,特制定本车间绩效考核办法。(二)提高生产效率,实现增产增效。第二条适用范围(一)本办法适用于直接参与生产作业人员(含固定月薪制人员),不包括车间管理人员。(二)新招收的试用期内员工、学徒不参加本考核。第三条职责(一)各制造、装配部门主管负责指导所属员工进行自我评价,根据员工的绩效评估结果,与员工进行沟通,帮助员工认识到工作中存在的有待解决的问题,并与员工共同制订绩效改进计划;对考核结果依照车间有关规定进行处理;接受员工申诉。(二)班长负责所属班组员工和某项具体考核指标的绩效考核日常工作,根据考核标准客观公正地对所属员工的绩效进行评估。(三)车间所有员工:根据考核结果认真进行自我评价,并与车间主管进行开放的交流沟通。第四条考核程序每月初(5号前)由各班组长负责考评员对上月计件员工进行考评,并将考评结果及应有的考评依据交于车间核算员处,核算员将各项考核得分及考评依据在每月8号前记录于《计件员工绩效考评表》上,车间负责人对《计件员工绩效考评表》进行审核修改后进行签发。第五条考核内容及办法(一)考核内容月度绩效考核就是考核员工当月工作职责履行情况。主要涉及员工的劳动纪律、劳动态度、工作成绩、工作效率、工作质量、生产安全、设备保养等方面。(二)考核办法1、劳动纪律(总分10分,该项最后得分可出现负分):(1)该项起评分为10分,出现以下不良记录进行扣分;(2)迟到、早退:扣1分/次;月内2次及以上者扣2分/次;(3)串岗:车间员工应在规定的工作场地作业,凡发现超出规定场地与人聊天或从事与本职工作无关的事情达10分钟以上1小时以内的则视为串岗,扣1分/次,月内2次及以上者扣2分/次并进行经济处罚(20元/次);(4)旷工:扣5分/次。(5)出现打架斗殴事件,主要责任人该月绩效总分为0分,扣次要责任人当月绩效总分50分,并按公司管理制度另行处理;(6)员工违反部门其他有关制度规定,扣责任人当月该项绩效分2分/次,并根据情况进行罚款20-50元;(7)其他违反公司有关制度规定、员工守则等行为:扣责任人当月该项绩效分5分/次,并进行罚款50-100元;2、劳动态度(总分10分,该项最后得分可出现负分):(1)该项起评分为10分,出现以下不良记录进行扣分;(2)主动协助车间处理或承担困难工作,在权重栏中加1-3分;(须有准确的依据)1(3)为车间生产献计献策,并最终被车间采纳,在权重栏中加2分;(须有准确的依据)(4)出现不服从工作分配现象按如下进行处理:工作推诿,消极怠工,给车间生产带来被动,但最后听从劝告并完成任务者扣责任人绩效分5分;年内该现象多次出现,第二次扣10分;第三次扣20分并车间对该员工进行通报批评;年内出现第4次,视为严重违纪,按公司奖惩制度处罚;不服从工作分配或车间生产调度的工作安排,出现第一次,扣绩效分20分(并需及时完成该项工作,若未完成,按消极怠工处理;若继续不听从劝告,不接受工作安排,继续按不服从工作分配处理);年内出现第二次,当月责任人绩效总分为0分,并车间对该责任人进行通报批评;年内出现第3次,视为严重违纪,按公司奖惩制度处罚;不听指挥私自抢拿、强占产品加工者,除不能计工时外,并按不服从工作分配处理。3、工作成绩(总分40分):(1)月工作成绩绩效得分=完成工时÷出勤工时×40,上限45分。(2)员工应积极参加各种培训活动和车间做出要求的各项零时性工作,若违反按不服从工作分配处理,情节严重者,依公司奖惩制度将另作处理。4、工作质量(总分15分,可出现负分):(1)该项起评分为15分,出现质量不良记录进行扣分;(2)因员工原因出现不合格、次品或报废产品,车间将依据公司有关文件对责任者进行罚款处理,并进行绩效扣分;(3)未进行首检:造成产品报废的(未达批量的),扣8分/次,并需开质量分析会;造成批量报废的:年内第一次,月内该项得分为-5分,并需开质量分析会;年内第二出现,当月绩效总分为0分,并需开质量分析会,车间对责任人提出通报批评;年内第三次出现,视为严重违纪,按公司奖...

1、当您付费下载文档后,您只拥有了使用权限,并不意味着购买了版权,文档只能用于自身使用,不得用于其他商业用途(如 [转卖]进行直接盈利或[编辑后售卖]进行间接盈利)。
2、本站所有内容均由合作方或网友上传,本站不对文档的完整性、权威性及其观点立场正确性做任何保证或承诺!文档内容仅供研究参考,付费前请自行鉴别。
3、如文档内容存在违规,或者侵犯商业秘密、侵犯著作权等,请点击“违规举报”。

碎片内容

车间员工绩效考核办法

确认删除?
VIP
微信客服
  • 扫码咨询
会员Q群
  • 会员专属群点击这里加入QQ群
客服邮箱
回到顶部