电脑桌面
添加小米粒文库到电脑桌面
安装后可以在桌面快捷访问

中考化学计算题汇总VIP免费

中考化学计算题汇总_第1页
1/5
中考化学计算题汇总_第2页
2/5
中考化学计算题汇总_第3页
3/5
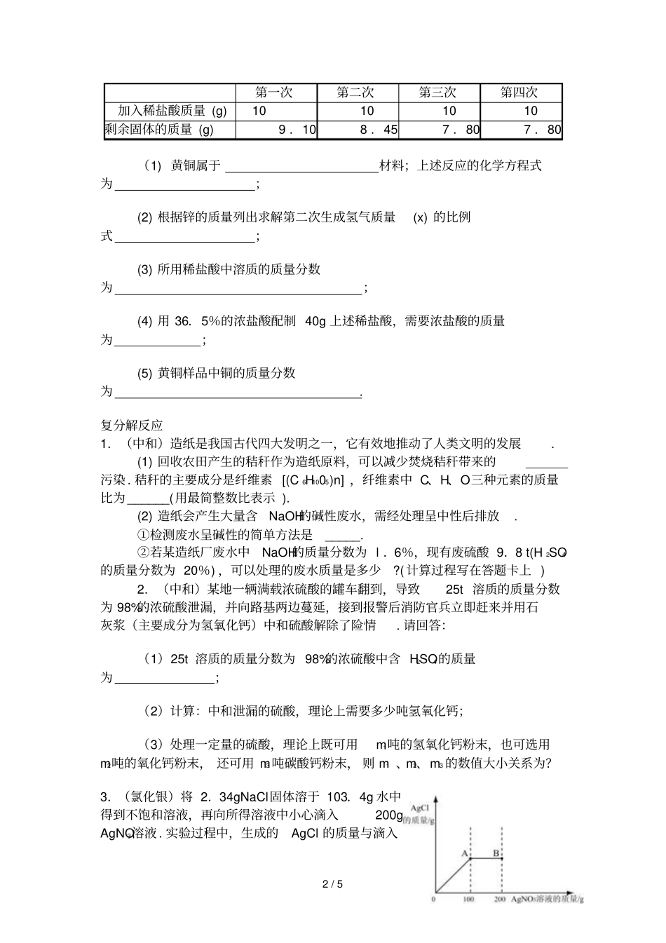
1/5金属1.(金属氧化物)小明同学想测量某赤铁矿样品中氧化铁的纯度(假设其他成分不和酸反应,也不溶于水),进行如下实验:称取10g赤铁矿样品,加入到烧杯中,再加入92.5g的稀硫酸,恰好完全反应.过滤得滤渣2.5g.试计算:(1)赤铁矿样品中氧化铁的质量分数?(2)上述反应所得滤液中溶质的质量分数?2.(金属活动性)(6分)早在西汉时期,我国就用铁与硫酸铜溶液反应制取铜,称为“湿法炼铜”.求:(1)写出“湿法炼铜”的化学方程(2)若用该方法制得铜32g,反应的铁的质量g,若同时消耗了500g硫酸铜溶液,则该硫酸铜溶液中硫酸铜的质量分数为%.3.(金属酸氢气)在烧杯中加入2.14g久置的铝箔,再滴加稀硫酸,放出气体的质量与所加稀硫酸质量的关系如右图所示.请回答下列问题:(1)产生氢气g,刚开始滴加稀硫酸没有氢气放出的原因是.(2)所滴加的稀硫酸中溶质的质量分数.(3)铝箔中铝元素的质量.4.(金属酸氢气)(7分)利用废铁屑与一定质量分数的稀硫酸反应制取硫酸亚铁.现有80g废铁屑与430mL20%的稀硫酸(密度为114g/cm3)恰好完全反应(假设废铁屑中除铁以外的物质不溶于水且不与稀硫酸反应).我能完成下列计算(结果保留整数):⑴稀硫酸中溶质的质量;⑵废铁屑中铁的质量;⑶恰好完全反应时所得溶液中溶质的质量分数.5.(金属酸氢气)(5分)为了测定某粉末状黄铜(铜、锌合金)样品中铜的质量分数,洋洋同学取一定质量的黄铜样品放入烧杯中,再取40g稀盐酸分四次加入烧杯中,均充分反应,实验数据如下:2/5第一次第二次第三次第四次加入稀盐酸质量(g)10101010剩余固体的质量(g)9.108.457.807.80(1)黄铜属于材料;上述反应的化学方程式为;(2)根据锌的质量列出求解第二次生成氢气质量(x)的比例式;(3)所用稀盐酸中溶质的质量分数为;(4)用36.5%的浓盐酸配制40g上述稀盐酸,需要浓盐酸的质量为;(5)黄铜样品中铜的质量分数为.复分解反应1.(中和)造纸是我国古代四大发明之一,它有效地推动了人类文明的发展.(1)回收农田产生的秸秆作为造纸原料,可以减少焚烧秸秆带来的______污染.秸秆的主要成分是纤维素[(C6H1005)n],纤维素中C、H、O三种元素的质量比为______(用最简整数比表示).(2)造纸会产生大量含NaOH的碱性废水,需经处理呈中性后排放.①检测废水呈碱性的简单方法是_____.②若某造纸厂废水中NaOH的质量分数为l.6%,现有废硫酸9.8t(H2SO4的质量分数为20%),可以处理的废水质量是多少?(计算过程写在答题卡上)2.(中和)某地一辆满载浓硫酸的罐车翻到,导致25t溶质的质量分数为98%的浓硫酸泄漏,并向路基两边蔓延,接到报警后消防官兵立即赶来并用石灰浆(主要成分为氢氧化钙)中和硫酸解除了险情.请回答:(1)25t溶质的质量分数为98%的浓硫酸中含H2SO4的质量为;(2)计算:中和泄漏的硫酸,理论上需要多少吨氢氧化钙;(3)处理一定量的硫酸,理论上既可用m1吨的氢氧化钙粉末,也可选用m2吨的氧化钙粉末,还可用m3吨碳酸钙粉末,则m1、m2、m3的数值大小关系为?3.(氯化银)将2.34gNaCl固体溶于103.4g水中得到不饱和溶液,再向所得溶液中小心滴入200gAgNO3溶液.实验过程中,生成的AgCl的质量与滴入3/5的AgNO3溶液的质量关系如右下图所示(提示:NaCl+AgNO3=AgCl↓+NaNO3).(1)计算A点处生成NaNO3的质量?3.4g(2)计算B点溶液中AgNO3的溶质质量分数?(一位小数点)4.(硫酸钡)为测定某未知浓度的氢氧化钡溶液的溶质质量分数,取某稀硫酸溶液20g,逐滴加入氢氧化钡溶液30g,同时用pH计测定并记录反应过程中混合溶液pH变化情况(如图所示).过滤后得滤液47.67g.请你通过计算,求出氢氧化钡溶液的溶质质量分数.5.(碳酸钡)用“侯氏制碱法”制得的纯碱常含有少量的氯化钠(假定只含有氯化钠杂质).某化学兴趣小组为了测量纯碱样品中碳酸钠的质量分数,做了如下实验:称量某纯碱样品12g,加入到足量的氯化钡溶液中,恰好完全反应.过滤干燥后,称得沉淀质量为19.7g.请计算:纯碱样品中碳酸钠的质量分数(计算结果精确到0.1%).6.(碳酸钙)氯化钙钾石的化学式为KCl·xCaC12(x是CaCl2的系数).它是一种天然的钾肥,溶于水后得到KCl与CaCl2的混合溶液.某...

1、当您付费下载文档后,您只拥有了使用权限,并不意味着购买了版权,文档只能用于自身使用,不得用于其他商业用途(如 [转卖]进行直接盈利或[编辑后售卖]进行间接盈利)。
2、本站所有内容均由合作方或网友上传,本站不对文档的完整性、权威性及其观点立场正确性做任何保证或承诺!文档内容仅供研究参考,付费前请自行鉴别。
3、如文档内容存在违规,或者侵犯商业秘密、侵犯著作权等,请点击“违规举报”。

碎片内容

中考化学计算题汇总

您可能关注的文档

确认删除?
VIP
微信客服
  • 扫码咨询
会员Q群
  • 会员专属群点击这里加入QQ群
客服邮箱
回到顶部