电脑桌面
添加小米粒文库到电脑桌面
安装后可以在桌面快捷访问

初中物理串并联电路全攻略VIP免费

初中物理串并联电路全攻略_第1页
1/23
初中物理串并联电路全攻略_第2页
2/23
初中物理串并联电路全攻略_第3页
3/23
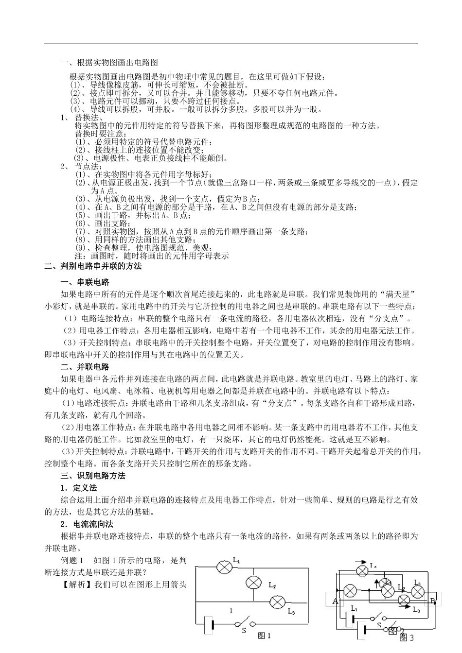
一、根据实物图画出电路图根据实物图画出电路图是初中物理中常见的题目,在这里可做如下假设:(1)、导线像橡皮筋,可伸长可缩短,不会被扯断。(2)、接点即可拆分,又可以合并。并且能够移动,只要不夸任何电路元件。(3)、电路元件可以挪动,只要不跨过任何接点。(4)、导线可以拆股,可并股。一般可以拆分多股,多股可以并为一股。1、替换法、将实物图中的元件用特定的符号替换下来,再将图形整理成规范的电路图的一种方法。替换时要注意:(1)、必须用特定的符号代替电路元件;(2)、接线柱上的连接位置不能改变;(3)、电源极性、电表正负接线柱不能颠倒。2、节点法:(1)、在实物图中将各元件用字母标好;(2)、从电源正极出发,找到一个节点(就像三岔路口一样,两条或三条或更多导线交的一点),假定为A点。(3)、从电源负极出发,找到一个支点,假定为B点;(4)、在A、B之间有电源的部分是干路,在A、B之间但没有电源的部分是支路;(5)、画出干路,并标出A、B点;(6)、画出支路;(7)、对照实物图,按照从A点到B点的元件顺序画出第一条支路;(8)、用同样的方法画出其他支路;(9)、检查整理,使电路图规范、美观;注:画图时,随时将画出的元件用字母表示二、判别电路串并联的方法一、串联电路如果电路中所有的元件是逐个顺次首尾连接起来的,此电路就是串联。我们常见装饰用的“满天星”小彩灯,就是串联的。家用电路中的开关与它所控制的用电器之间也是串联的。串联电路有以下一些特点:(1)电路连接特点:串联的整个电路只有一条电流的路径,各用电器依次相连,没有“分支点”。(2)用电器工作特点:各用电器相互影响,电路中若有一个用电器不工作,其余的用电器无法工作。(3)开关控制特点:串联电路中的开关控制整个电路,开关位置变了,对电路的控制作用没有影响。即串联电路中开关的控制作用与其在电路中的位置无关。二、并联电路如果电器中各元件并列连接在电路的两点间,此电路就是并联电路。教室里的电灯、马路上的路灯、家庭中的电灯、电风扇、电冰箱、电视机等用电器之间都是并联在电路中的。并联电路有以下特点:(1)电路连接特点:并联电路由干路和几条支路组成,有“分支点”。每条支路各自和干路形成回路,有几条支路,就有几个回路。(2)用电器工作特点:在并联电路中各用电器之间相不影响。某一条支路中的用电器若不工作,其他支路的用电器仍能工作。比如教室里的电灯,有一只烧坏,其它的电灯仍然能亮。这就是互不影响。(3)开关控制特点:并联电路中,干路开关的作用与支路开关的作用不同。干路开关起着总开关的作用,控制整个电路。而各条支路开关只控制它所在的那条支路。三、识别电路方法1.定义法综合运用上面介绍串并联电路的连接特点及用电器工作特点,针对一些简单、规则的电路是行之有效的方法,也是其它方法的基础。2.电流流向法根据串并联电路连接特点,串联的整个电路只有一条电流的路径,如果有两条或两条以上的路径即为并联电路。例题1如图1所示的电路,是判断连接方式是串联还是并联?【解析】我们可以在图形上用箭头1图1标示出电流的路径,电流从电源的正极出发,若只有一条路径,则是串联,若有两条或两条以上路径则是并联;图中可以标示出三条路径,如图2所示,可以用箭头在图形上标画出来,第一条是从正极→A→L1→B→负极,第二条是正极→A→L2→B→负极,第三条是正极→A→L3→B→负极。所以图中L1、L2、L3组成的是并联电路。3.节点分析法:对一些复杂的电路往往一眼难辨,为了简化起见,可以在电流的分流处和合流处设置节点标上字母,同一根导线上字母相同(开关相当于导线),然后分析电流从分流点流到合流点有几种路径,若只有一种路径则为串联,否则为并联电路。例题2如图3所示的电路,试判断三只电灯是串联还是并联?【解析】首先在电流的分流处和合流处分别标上字母A、B,且同一根导线字母相同,如图4所示,则从图中不难看出电流从A流到B可以经过L1,也可以经过L2,还可以经过L3到达。等效电路可画成图5所示。可见此电路是由三只电灯并联组成的。4.去用电器识别法由于串联电路元件是逐个顺次连接,各用电器相互牵制相互影响,...

1、当您付费下载文档后,您只拥有了使用权限,并不意味着购买了版权,文档只能用于自身使用,不得用于其他商业用途(如 [转卖]进行直接盈利或[编辑后售卖]进行间接盈利)。
2、本站所有内容均由合作方或网友上传,本站不对文档的完整性、权威性及其观点立场正确性做任何保证或承诺!文档内容仅供研究参考,付费前请自行鉴别。
3、如文档内容存在违规,或者侵犯商业秘密、侵犯著作权等,请点击“违规举报”。

碎片内容

初中物理串并联电路全攻略

慧源书苑+ 关注
实名认证
内容提供者

热爱教育事业,爱好互联网行业

相关文档

确认删除?
VIP
微信客服
  • 扫码咨询
会员Q群
  • 会员专属群点击这里加入QQ群
客服邮箱
回到顶部