电脑桌面
添加小米粒文库到电脑桌面
安装后可以在桌面快捷访问

供应商绩效考核管理办法-毅昌模板VIP免费

供应商绩效考核管理办法-毅昌模板_第1页
1/8
供应商绩效考核管理办法-毅昌模板_第2页
2/8
供应商绩效考核管理办法-毅昌模板_第3页
3/8
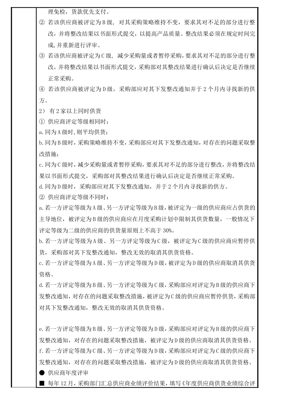
L36修订履历表编号:名称:供应商绩效考核管理办法版次生效日期修订内容备注A2015-3-23初版发行BCDEFGHIJK签核栏项目核准审核制作发行单位签章质量保证部日期收发栏单位制造人力行政质保工程技术采购市场财务发行数1011100回收数0000000签收人供应商绩效考核管理办法目的通过对供应商业绩的评价,保证采购渠道满足公司产品战略发展需求,确保采购能力满足公司持续发展的要求。范围本办法适用于所有原辅材料、外协加工件的合格供应商绩效考核。考核管理细则●责权■质量部:验收外购原辅材料、外协件并做好记录,参加对供应商的评价,参与最终确定合格供应商资格。■物控部:核对订单交货期,并做好记录。■采购部:负责价格水平和服务水平的评分,综合其他部门考核结果建立、保存供应商业绩档案,列出各个供应商的评价等级,确定供应商业绩及供货比例、供货资格,依照规定进行奖惩。●供应商业绩评价流程■各归口部门根据物料的重要程度定期分别对供应商业绩进行评价,评价方法见供应商评价标准,填写《供应商绩效考核汇总表》于次月5日前报采购部。■采购部收集、汇总各部门的评价结果,每季度对供应商进行一次综合评定并按照评定总分的高低分值,依次将供应商定为“A、B、C、D”四个等级,具体的等级标准如下:级别综合绩效奖惩情况A级100~91分A级供应商,新产品优先开发采购,下季度货款酌情缩短付款账期或者支付一定比例现汇。B级81~90分B级供应商,对其采购策略维持不变,要求其对不足的部分进行整改,并将整改结果以书面形式提交。C级71~80分C级供应商,减少采购量或者暂停采购,要求其对不足的部分进行整改,并将整改结果以书面形式提交,采购部对其整改结果进行确认后决定是否继续正常采购。D级70分以下D级供应商从“合格供应商名单”中删除,终止与其的采购供应关系。■评价结果由各打分部门的会签后,报送分管副总、总经理。●供应商综合评定的作用供应商综合评定是制定采购计划的重要依据,采购计划的制定应遵照如下原则:1)独家供货①若该供应商被评定为A级,正常采购,酌情增加采购,优先采购,在特殊情况下可办理免检,货款优先支付。②若该供应商被评定为B级,对其采购策略维持不变,要求其对不足的部分进行整改,并将整改结果以书面形式提交,以提高产品质量。整改结果必须在规定时间完成,并重新进行评审。③若该供应商被评定为C级,减少采购量或者暂停采购,要求其对不足的部分进行整改,并将整改结果以书面形式提交,采购部对其整改结果进行确认后决定是否继续正常采购。④若该供应商被评定为D级,采购部应对其下发整改通知并于2个月内寻找新的供方。2)有2家以上同时供货①供应商评定等级相同时:a.同为A级时,则平均供货;b.同为B级时,采购策略维持不变,采购部应对其下发整改通知,对存在的问题采取整改措施;c.同为C级时,减少采购量或者暂停采购,要求其对不足的部分进行整改,并将整改结果以书面形式提交,采购部对其整改结果进行确认后决定是否继续正常采购。d.同为D级时,采购部应对其下发整改通知,并于2个月内寻找新的供方。②供应商评定等级不同时:a.若一方评定等级为A级、另一方评定等级为B级,被评定为一级的供应商应占供货的主导地位,被评定为B级的供应商应在月度采购计划中限制其供货数量,一般情况下评定等级为二级的供应商的供货量原则上不高于30%。b.若一方评定等级为A级、另一方评定等级为C级,被评定为C级的供应商应暂停供货,采购部对其下发整改通知,整改无效的取消其供货资格。c.若一方评定等级为A级、另一方评定等级为D级,被评定为D级的供应商取消其供货资格。d.若一方评定等级为B级、另一方评定等级为C级,采购部应对评定为B级的供应商下发整改通知,对存在的问题采取整改措施,被评定为C级的供应商应暂停供货,采购部对其下发整改通知,整改无效的取消其供货资格。e.若一方评定等级为B级、另一方评定等级为D级,采购部应对评定为B级的供应商下发整改通知,对存在的问题采取整改措施,被评定为D级的供应商取消其供货资格。f.若一方评定等级为C级、另一方评定等级为D级,采购部应对评定为C级的供应商下发整改通知,对存在的问题采取整改...

1、当您付费下载文档后,您只拥有了使用权限,并不意味着购买了版权,文档只能用于自身使用,不得用于其他商业用途(如 [转卖]进行直接盈利或[编辑后售卖]进行间接盈利)。
2、本站所有内容均由合作方或网友上传,本站不对文档的完整性、权威性及其观点立场正确性做任何保证或承诺!文档内容仅供研究参考,付费前请自行鉴别。
3、如文档内容存在违规,或者侵犯商业秘密、侵犯著作权等,请点击“违规举报”。

碎片内容

供应商绩效考核管理办法-毅昌模板

您可能关注的文档

确认删除?
VIP
微信客服
  • 扫码咨询
会员Q群
  • 会员专属群点击这里加入QQ群
客服邮箱
回到顶部