电脑桌面
添加小米粒文库到电脑桌面
安装后可以在桌面快捷访问

临时设施土建分包合同VIP免费

临时设施土建分包合同_第1页
1/11
临时设施土建分包合同_第2页
2/11
临时设施土建分包合同_第3页
3/11
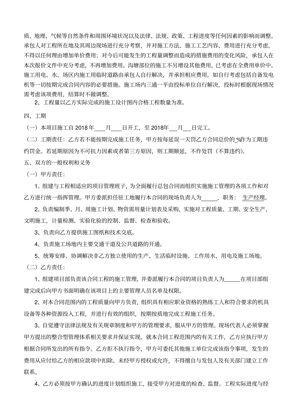
合同编号:xxxxxx工程临时设施土建施工合同发包人:承包人:二〇一八年月日xxxxxx工程临时设施土建施工合同承发包人:承包人:根据《中华人民共和国合同法》和《中华人民共和国建筑法》和其他有关法律、行政法规的的规定,遵循平等、自愿、公平和诚实信用的原则,甲、乙双方就xxxxx项目临时设施工程施工有关事宜达成如下协议:一、概况(一)工程名称:(二)、工程地点:(三)、工程范围:本项目临时场地硬化、施工围挡、板房基础、贴瓷砖、施工便道、生活区办公区污水处理、施工场地内地表处理等及其他工程。(四)、工程内容:1、场地硬化;施工准备;填筑砖渣、整平、压实;场地清理、砼立模浇筑砼、抹面、养护。2、施工围挡(生产区、生活区):施工准备;挖基础土石方、砌砖柱或基础、砼立模浇筑砼、围墙内外侧抹灰。3、活动房基础:基础砌砖或立模浇筑砼、办公室内贴瓷砖、人工回填土。4、厕所(办公区、生活区):基础砌砖或人工搅拌砼立模浇筑砼、地板贴瓷砖、人工回填土,砂浆抹面、挖化粪池的土方、人工搅拌砼预制钢筋砼盖化粪池的盖板。5、生活区浴室:基础砌砖或人工搅拌砼立模浇筑砼、地板贴瓷砖、人工回填土。6、洗衣槽、厨房洗碗池:砌筑洗衣槽、洗碗池、厨房操作台、地板及操作台贴瓷砖、安装水管。7、施工便道:施工准备;填筑砖渣、整平、压实;砼立模、浇筑砼、抹面、养护;排水沟、集水井、路牙石安装、雨水篦子安装、过路管安放等详见施工图。8、绿化:办公区大门内外栽树及花草,花坛内人工回填土。9、地磅基础施工。二、承包方式:包工包料(砼甲供除外)、机械、工期、质量、安全、文明施工、验收合格、税金由承包人承包。三、合同价款:1、工程的单价均为全费用综合单价,不再调整。含税包干价包括所有人工费、机械费、机械进退场费、保险费、临设费、赶工措施费、各种综合措施和技术措施费及安全措施费、管理费、利润、税金、风险金、垃圾清运费等一切费用。不因市场物价、人工费、材料费的变动而调整,也不因不可预见的地质、地理、气候等自然条件和周围环境状况以及法律、法规、政策、工程进度等任何因素的影响而调整。承包人对工程所在地及其周边现场进行充分考察,并对施工方法、施工工艺内容、费用进行充分考虑,不得以任何理由增加单价费用;对今后可能发生的工程量调整而造成的措施费用的变化风险,承包人在本次报价文件中充分考虑,不再增加费用。沟塘部位的施工不另增设其他费用,已考虑在全费用单价中。施工用电、水、场区内施工用临时道路由承包人自行解决,并承担相应费用,如自行考虑包括自备发电机等一切按期完成合同内容的必要措施。施工场内三通一平由投标单位自行解决,投标时根据现场情况需考虑该项费用,结算时不做调整。2、工程量以乙方实际完成的施工设计图内合格工程数量为准。四、工期(一)本项目施工自2018年月日开工,至2018年月日完工。(二)工期责任:乙方若不能按期完成施工任务,甲方按每延误一天罚乙方合同总价的%作为工期违约罚金。若延期原因为不可抗力因素或者第三方原因,则工期顺延,不作处罚(不算违约)。五、双方的一般权利和义务(一)甲方责任:1、组建与工程相适应的项目管理班子,为全面履行总包合同而组织实施施工管理的各项工作和对乙方进行统一指挥管理。甲方委派担任驻工地履行本合同的现场负责人为,职务:生产经理。2、负责编制季、月、周施工计划、物资需用量计划表及采购,实施对工程质量、工期、安全生产、文明施工,计量检测、实验化验的控制、监督、检查和验收。3、负责向乙方提供施工图纸和技术交底。4、负责施工场地内主要交通干道及公共道路的开通。5、统筹安排、协调解决非乙方独立使用的生产、生活临时设施、工作用水、用电及施工场地。(二)乙方责任:1、组建项目部负责该合同工程的施工管理,并委派履行本合同的项目负责人为在项目部组建完成后向甲方书面明确在该项目上的主要管理人员名单及权限。2、对本合同范围内的工程质量向甲方负责,组织具有相应职业资格的熟练工人和符合要求的机具设备等各种资源投入工程,并进行有效的组织,按期按质地完成工程施工任务。3、自觉遵守法律法规及...

1、当您付费下载文档后,您只拥有了使用权限,并不意味着购买了版权,文档只能用于自身使用,不得用于其他商业用途(如 [转卖]进行直接盈利或[编辑后售卖]进行间接盈利)。
2、本站所有内容均由合作方或网友上传,本站不对文档的完整性、权威性及其观点立场正确性做任何保证或承诺!文档内容仅供研究参考,付费前请自行鉴别。
3、如文档内容存在违规,或者侵犯商业秘密、侵犯著作权等,请点击“违规举报”。

碎片内容

临时设施土建分包合同

确认删除?
VIP
微信客服
  • 扫码咨询
会员Q群
  • 会员专属群点击这里加入QQ群
客服邮箱
回到顶部