电脑桌面
添加小米粒文库到电脑桌面
安装后可以在桌面快捷访问

九年级化学上册 第1单元 课题2 化学是一门以实验为基础的科学课时训练2(新版)新人教版试卷VIP免费

九年级化学上册 第1单元 课题2 化学是一门以实验为基础的科学课时训练2(新版)新人教版试卷_第1页
1/2
九年级化学上册 第1单元 课题2 化学是一门以实验为基础的科学课时训练2(新版)新人教版试卷_第2页
2/2
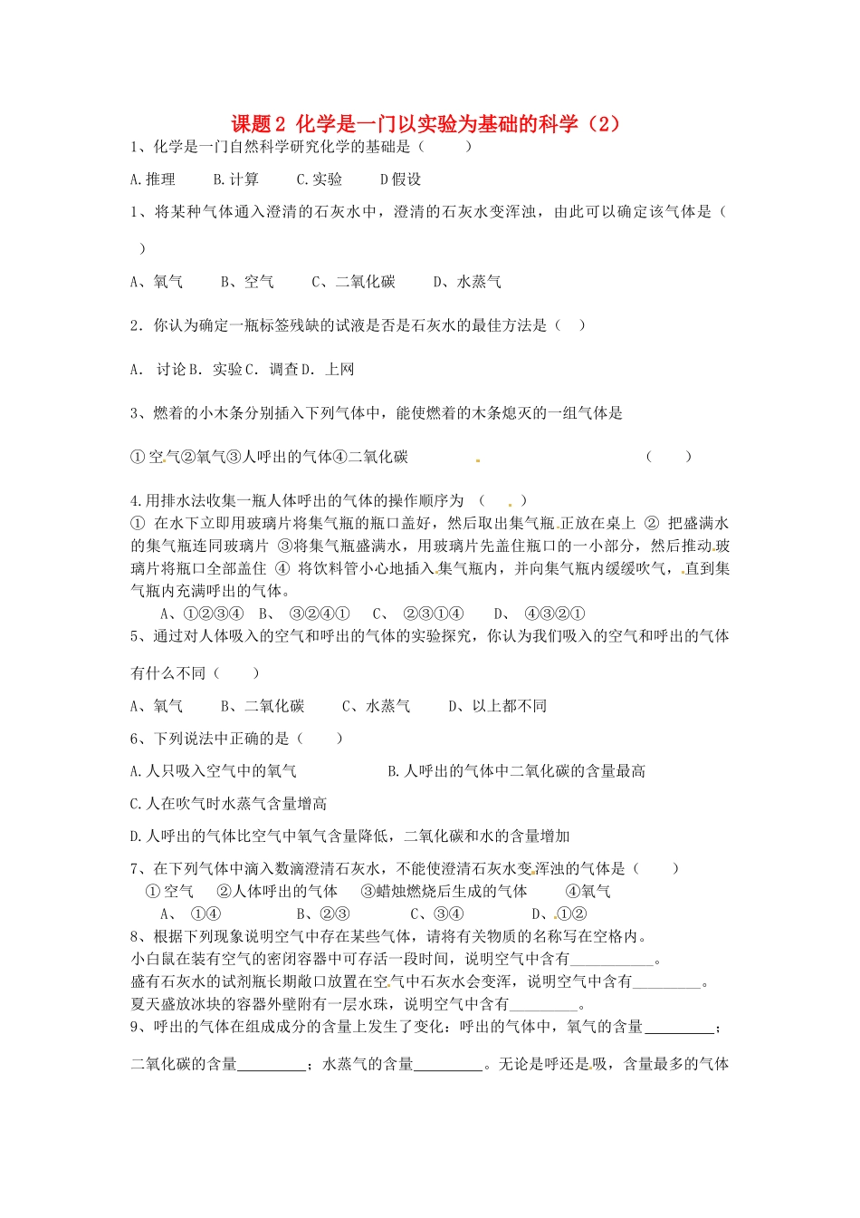
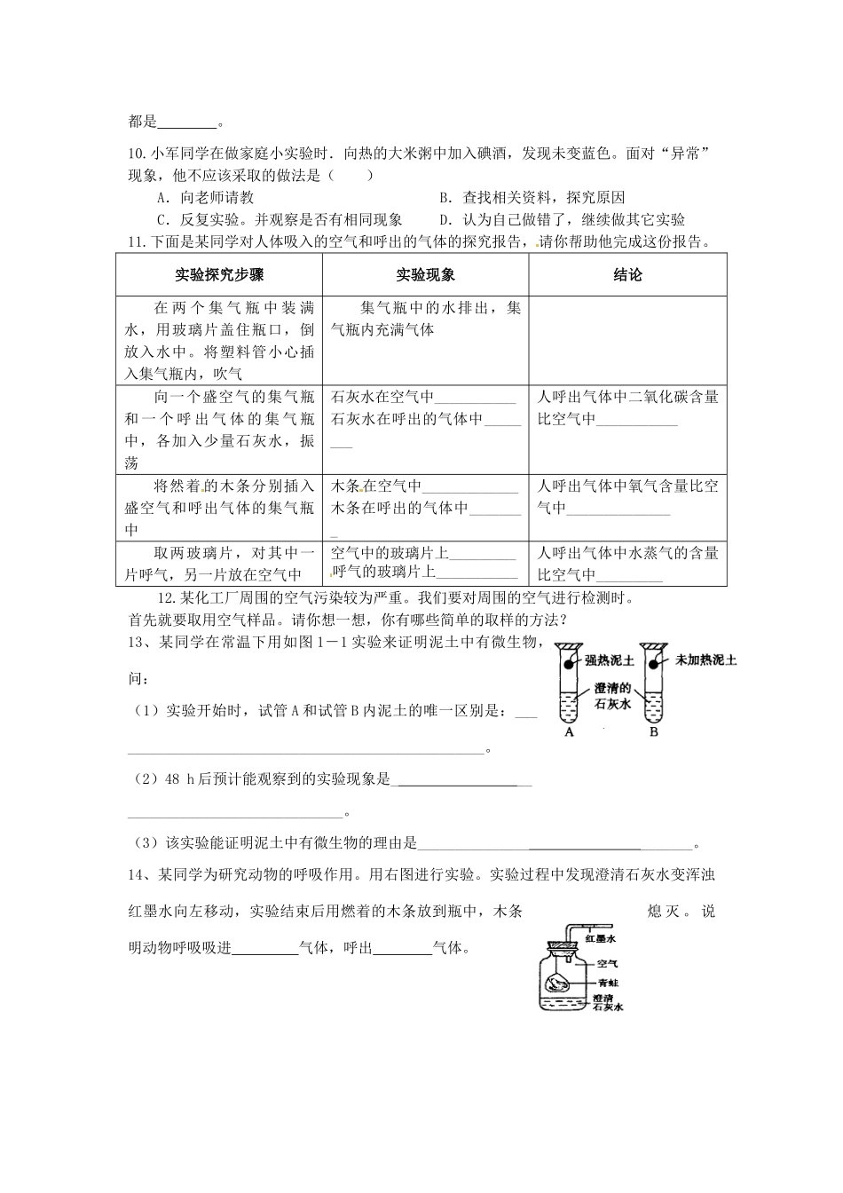
课题2化学是一门以实验为基础的科学(2)1、化学是一门自然科学研究化学的基础是()A.推理B.计算C.实验D假设1、将某种气体通入澄清的石灰水中,澄清的石灰水变浑浊,由此可以确定该气体是()A、氧气B、空气C、二氧化碳D、水蒸气2.你认为确定一瓶标签残缺的试液是否是石灰水的最佳方法是()A.讨论B.实验C.调查D.上网3、燃着的小木条分别插入下列气体中,能使燃着的木条熄灭的一组气体是①空气②氧气③人呼出的气体④二氧化碳()4.用排水法收集一瓶人体呼出的气体的操作顺序为()①在水下立即用玻璃片将集气瓶的瓶口盖好,然后取出集气瓶正放在桌上②把盛满水的集气瓶连同玻璃片③将集气瓶盛满水,用玻璃片先盖住瓶口的一小部分,然后推动玻璃片将瓶口全部盖住④将饮料管小心地插入集气瓶内,并向集气瓶内缓缓吹气,直到集气瓶内充满呼出的气体。A、①②③④B、③②④①C、②③①④D、④③②①5、通过对人体吸入的空气和呼出的气体的实验探究,你认为我们吸入的空气和呼出的气体有什么不同()A、氧气B、二氧化碳C、水蒸气D、以上都不同6、下列说法中正确的是()A.人只吸入空气中的氧气B.人呼出的气体中二氧化碳的含量最高C.人在吹气时水蒸气含量增高D.人呼出的气体比空气中氧气含量降低,二氧化碳和水的含量增加7、在下列气体中滴入数滴澄清石灰水,不能使澄清石灰水变浑浊的气体是()①空气②人体呼出的气体③蜡烛燃烧后生成的气体④氧气A、①④B、②③C、③④D、①②8、根据下列现象说明空气中存在某些气体,请将有关物质的名称写在空格内。小白鼠在装有空气的密闭容器中可存活一段时间,说明空气中含有___________。盛有石灰水的试剂瓶长期敞口放置在空气中石灰水会变浑,说明空气中含有_________。夏天盛放冰块的容器外壁附有一层水珠,说明空气中含有_________。9、呼出的气体在组成成分的含量上发生了变化:呼出的气体中,氧气的含量;二氧化碳的含量;水蒸气的含量。无论是呼还是吸,含量最多的气体都是。10.小军同学在做家庭小实验时.向热的大米粥中加入碘酒,发现未变蓝色。面对“异常”现象,他不应该采取的做法是()A.向老师请教B.查找相关资料,探究原因C.反复实验。并观察是否有相同现象D.认为自己做错了,继续做其它实验11.下面是某同学对人体吸入的空气和呼出的气体的探究报告,请你帮助他完成这份报告。实验探究步骤实验现象结论在两个集气瓶中装满水,用玻璃片盖住瓶口,倒放入水中。将塑料管小心插入集气瓶内,吹气集气瓶中的水排出,集气瓶内充满气体向一个盛空气的集气瓶和一个呼出气体的集气瓶中,各加入少量石灰水,振荡石灰水在空气中___________石灰水在呼出的气体中________人呼出气体中二氧化碳含量比空气中___________将然着的木条分别插入盛空气和呼出气体的集气瓶中木条在空气中_____________木条在呼出的气体中________人呼出气体中氧气含量比空气中______________取两玻璃片,对其中一片呼气,另一片放在空气中空气中的玻璃片上_________呼气的玻璃片上___________人呼出气体中水蒸气的含量比空气中_________12.某化工厂周围的空气污染较为严重。我们要对周围的空气进行检测时。首先就要取用空气样品。请你想一想,你有哪些简单的取样的方法?13、某同学在常温下用如图1-1实验来证明泥土中有微生物,问:(1)实验开始时,试管A和试管B内泥土的唯一区别是:___________________________________________________。(2)48h后预计能观察到的实验现象是________________________________。(3)该实验能证明泥土中有微生物的理由是______________________。14、某同学为研究动物的呼吸作用。用右图进行实验。实验过程中发现澄清石灰水变浑浊红墨水向左移动,实验结束后用燃着的木条放到瓶中,木条熄灭。说明动物呼吸吸进气体,呼出气体。

1、当您付费下载文档后,您只拥有了使用权限,并不意味着购买了版权,文档只能用于自身使用,不得用于其他商业用途(如 [转卖]进行直接盈利或[编辑后售卖]进行间接盈利)。
2、本站所有内容均由合作方或网友上传,本站不对文档的完整性、权威性及其观点立场正确性做任何保证或承诺!文档内容仅供研究参考,付费前请自行鉴别。
3、如文档内容存在违规,或者侵犯商业秘密、侵犯著作权等,请点击“违规举报”。

碎片内容

九年级化学上册 第1单元 课题2 化学是一门以实验为基础的科学课时训练2(新版)新人教版试卷

您可能关注的文档

;绿洲书城+ 关注
实名认证
内容提供者

从事历史教学,热爱教育,高度负责。

确认删除?
VIP
微信客服
  • 扫码咨询
会员Q群
  • 会员专属群点击这里加入QQ群
客服邮箱
回到顶部