电脑桌面
添加小米粒文库到电脑桌面
安装后可以在桌面快捷访问

九年级政治期末质量检测 人教版试卷VIP专享VIP免费

九年级政治期末质量检测 人教版试卷_第1页
1/11
九年级政治期末质量检测 人教版试卷_第2页
2/11
九年级政治期末质量检测 人教版试卷_第3页
3/11
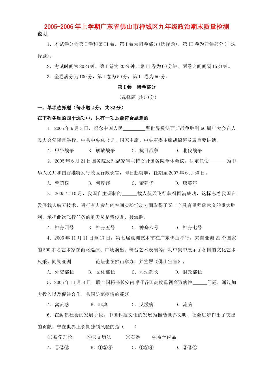
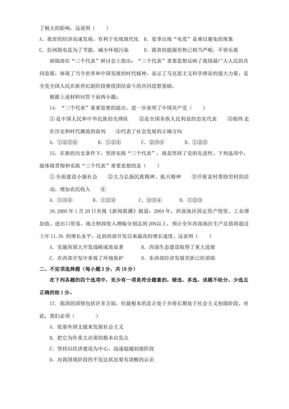
2005-2006年上学期广东省佛山市禅城区九年级政治期末质量检测说明:1.本试卷分为第I卷和第II卷,第I卷为闭卷部分(选择题),第II卷为开卷部分(非选择题)。2.考试时间为80分钟,第I卷为20分钟,第II卷为60分钟。两卷之间间隔15分钟。3.全卷满分为100分,第I卷为50分,第II卷为50分。第I卷闭卷部分(选择题共50分)一、单项选择题(每小题2分,共32分)在下列各题的四个选项中,只有一项是最符合题意的1.2005年9月3日,纪念中国人民暨世界反法西斯战争胜利60周年大会在人民大会堂隆重举行。中共中央总书记、国家主席、中央军委主席胡锦涛发表重要讲话。A.甲午战争B.解放战争C.抗日战争D.北伐战争2.2005年6月21日国务院总理温家宝主持召开国务院全体会议,决定任命为中华人民共和国香港特别行政区行政长官,即日起就职,任期至2007年6月30日。A.曾荫权B.何厚铧C.董建华D.唐英年3.2005年10月,我国自主研制的载人航天飞行获得圆满成功,这标志着我国在发展载人航天技术、进行有人参与的空间实验活动方面取得了又一个具有里程碑意义的重大胜利。承担此次飞行任务的航天员是费俊龙、聂海胜。A.神舟四号B.神舟五号C.神舟六号D.神舟七号4.2005年11月11日至17日,第七届亚洲艺术节在广东佛山举行,来自亚洲21个国家的500多名艺术家在街路巡演、广场演出、舞台艺术表演等活动中集中展示了各国的文化艺术风采。同期亚洲论坛也在佛山举办,并签署《佛山宣言》。A.外交部长B.文化部长C.司法部长D.财政部长5.2005年11月3日,联合国秘书长安南呼吁各国高度重视高致病性问题,通过加大投入以及促进合作,共同防范疫情的蔓延。A.禽流感B.非典C.艾滋病D.流脑6.在封建社会的发展阶段,中国科技文化的发展为推动世界文明、社会进步作出了突出的贡献。曾在世界上长期独领风骚的是()①数学理论②天文历法③石器④蚕丝织品A.①②③B.①②④C.①③④D.②③④7.科技革命已成为现代化过程的根本动力,对人类社会的发展具有极其深刻和长远的影响。新的科技革命的标志是()A.电的广泛应用B.织布机的出现C.蒸汽机的发明和应用D.电子计算机、原子能和空间科学技术的发明及应用8.早日实现祖国的完全统一,是海内外中华儿女的共同心愿。我们解决台湾问题,实现祖国统一,所坚持的基本方针是()A.国家独立,民族统一B.和平统一,交流合作C.实现两岸“三通”D.和平统一,一国两制9.“天下皆贫我独富,我富也贫;天下皆富我亦富,此为真富。”这种致富观体现了()A.先富带动后富,逐步实现共同富裕B.共同富裕就是同时富裕、同步富裕C.只有消灭贫富悬殊的差距才能实现同等富裕D.允许部分人和地区先富起来不可能实现共同富裕10.中宣部、教育部决定从2004年开始,将每年9月确定为“中小学弘扬和培育民族精神月”。在中小学开展弘扬和培育民族精神教育是()A.先进文化建设的基础工程B.中国特色社会主义文化的根本C.振奋民族精神,凝聚民族力量的需要D.建设社会主义法治国家的重要内容11.佛山市全面建立新闻发言人制度,包括市委、市政府的重大决策;重要的政策规章;重大突发事件、案件;群众关心的热点难点问题等都承诺及时发布。佛山市政府全力打造透明政府的举措体现了()①依法治国、以德治国并举的方略②以人为本的科学发展观③物质文明、精神文明、政治文明协调发展的要求④科教兴国战略A.①②④B.①②③C.①③④D.②③④12.毫不动摇地巩固和发展公有制经济,毫不动摇地鼓励、支持和引导非公有制经济发展,是社会主义现代化进程必须长期坚持的基本方针。这说明在我国社会主义初级阶段()A.多种所有制经济长期并存,共同发展B.多种所有制经济平起平坐,不分主次C.非公有制经济与公有制经济处于同等地位D.非公有制经济已成为我国经济制度的基础13.广东的能源消耗约占全国8%,所需的能源90%以上要靠从外省购进或从国外进口解决。2004年夏季以来,我省广州、东莞等市频繁出现拉闸限电的现象,给正常的生产、生活造成了极大的影响,这说明()A.我省的经济高速发展,有利于实现现代化B.夏季出现“电荒”是难以避免的现象C.拉闸限电是为了节能,减少...

1、当您付费下载文档后,您只拥有了使用权限,并不意味着购买了版权,文档只能用于自身使用,不得用于其他商业用途(如 [转卖]进行直接盈利或[编辑后售卖]进行间接盈利)。
2、本站所有内容均由合作方或网友上传,本站不对文档的完整性、权威性及其观点立场正确性做任何保证或承诺!文档内容仅供研究参考,付费前请自行鉴别。
3、如文档内容存在违规,或者侵犯商业秘密、侵犯著作权等,请点击“违规举报”。

碎片内容

九年级政治期末质量检测 人教版试卷

确认删除?
VIP
微信客服
  • 扫码咨询
会员Q群
  • 会员专属群点击这里加入QQ群
客服邮箱
回到顶部