电脑桌面
添加小米粒文库到电脑桌面
安装后可以在桌面快捷访问

人教版七年级上学期生物期中考试卷VIP免费

人教版七年级上学期生物期中考试卷_第1页
1/9
人教版七年级上学期生物期中考试卷_第2页
2/9
人教版七年级上学期生物期中考试卷_第3页
3/9
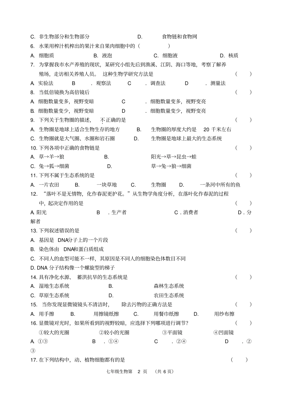
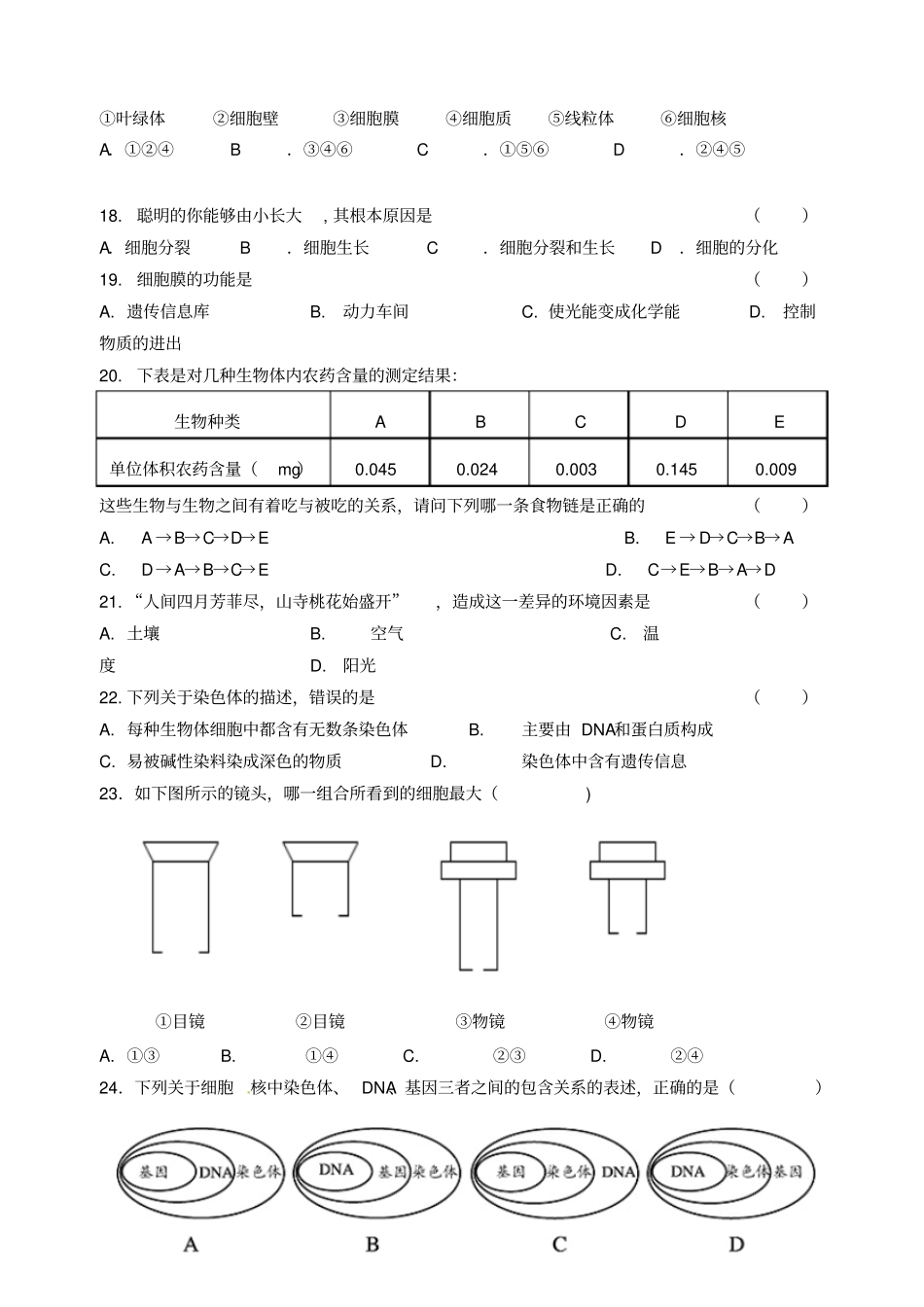
七年级生物第1页(共6页)福清市2010-2011学年度第一学期七年级期中考试生物试卷(完卷时间:60分钟;满分:100分)题号一二总分得分一、单项选择题:(本大题共25题。每题均有四个备选答案,其中只有一个最符合题目要求。请将正确选项前的代号填入下列表格中,每小题2分,共50分)123456789101112131415161718192021222324251.生物与非生物有着本质的区别。下列关于生物特征的叙述,错误..的一项是()A.生物能进行呼吸B.生物能对外界的刺激作出反应C.生物能生长和繁殖D.生物都是由细胞构成的2.下列属于生物的是()A.案桌上的珊瑚B.机器人在弹钢琴C.钟乳石在慢慢长大D.珊瑚虫3.北京时间2008年9月25日,我国宇航员翟志刚、刘伯明、景海鹏乘坐神舟七号飞船飞向太空,已经脱离了生物圈这个圈层,但必须从生物圈中带上足够维持生命活动所必需的物质,这些物质最起码应该包括:()A.氧气袋、矿泉水、各种吃的B.太阳能电池、保暖内衣C.宠物猫、电脑、光盘D.驱蚊器、盆花、照相机4.人们将一种叫“水葫芦”的植物引种到昆明滇池后,这种植物很快在滇池中蔓延,甚至威胁到其它生物的生存。这说明了()A.生物能适应环境B.生物不能对环境产生影响C.生物既能适应环境,又能对环境产生一定的影响D.生物既不能适应环境,也不能对环境产生影响5.一个完整的生态系统由下列哪项组成()A.生产者、消费者、分解者B.水、阳光、温度七年级生物第2页(共6页)C.非生物部分和生物部分D.食物链和食物网6.水果用榨汁机榨出的果汁来自果肉细胞中的()A.细胞质B.液泡C.细胞液D.核质7.为掌握我市水产养殖的现状,某研究小组先后到渔溪、江阴、海口等地,考察了解养殖场,走访相关养殖人员。这种生物学研究方法是()A.实验法B.观察法C.调查法D.测量法8.当低倍镜换为高倍镜后()A.细胞数量变多,视野变暗C.细胞数量变多,视野变亮B.细胞数量变少,视野变暗D.细胞数量变少,视野变亮9.下列关于生物圈的描述,不.正确的是()A.生物圈是地球上适合生物生存的地方B.生物圈的厚度大约是20千米左右C.生物圈就是大气圈、水圈和岩石圈D.生物圈是地球上最大的生态系统10.下列各项中正确的食物链是()A.草→羊→狼B.阳光→草→昆虫→蛙C.兔→狐→细菌D.草→兔→狼→细菌11.下列不属于生态系统的是()A.一片农田B.一块草地C.生物圈D.一条河中所有的鱼12.“落叶不是无情物,化作春泥更护花。”从生物学角度分析,在落叶化作春泥的过程中,起决定作用的是()A.阳光B.生产者C.消费者D.分解者13.下列叙述错误的是()A.基因是DNA分子上的一个片段B.染色体由DNA和蛋白质组成C.不同人的血型可能不一样,其原因是不同人的细胞染色体数目不同D.DNA分子结构像一个螺旋型的梯子14.具有净化水源、蓄洪抗旱的生态系统是()A.湿地生态系统B.森林生态系统C.草原生态系统D.农田生态系统15.当你发现显微镜镜头不清洁时,除去污物的正确方法是()A.用手擦B.用擦镜纸擦C.用餐巾纸擦D.用纱布擦16.显微镜对光时,如果所看到的视野较暗,应选择下列哪项进行调节?()①较大的光圈②较小的光圈③平面镜④凹面镜A.①③B.①④C.②④D.②③17.在下列结构中,动、植物细胞都有的是()①叶绿体②细胞壁③细胞膜④细胞质⑤线粒体⑥细胞核A.①②④B.③④⑥C.①⑤⑥D.②④⑤18.聪明的你能够由小长大,其根本原因是()A.细胞分裂B.细胞生长C.细胞分裂和生长D.细胞的分化19.细胞膜的功能是()A.遗传信息库B.动力车间C.使光能变成化学能D.控制物质的进出20.下表是对几种生物体内农药含量的测定结果:生物种类ABCDE单位体积农药含量(mg)0.0450.0240.0030.1450.009这些生物与生物之间有着吃与被吃的关系,请问下列哪一条食物链是正确的()A.A→B→C→D→EB.E→D→C→B→AC.D→A→B→C→ED.C→E→B→A→D21.“人间四月芳菲尽,山寺桃花始盛开”,造成这一差异的环境因素是()A.土壤B.空气C.温度D.阳光22.下列关于染色体的描述,错误的是()A.每种生物体细胞中都含有无数条染色体B.主要由DNA和蛋白质构成C.易被碱性染料染成深色的物质D.染色体中含有遗传信息23.如下图所示的镜头,哪一组合所看到的细胞最大()①...

1、当您付费下载文档后,您只拥有了使用权限,并不意味着购买了版权,文档只能用于自身使用,不得用于其他商业用途(如 [转卖]进行直接盈利或[编辑后售卖]进行间接盈利)。
2、本站所有内容均由合作方或网友上传,本站不对文档的完整性、权威性及其观点立场正确性做任何保证或承诺!文档内容仅供研究参考,付费前请自行鉴别。
3、如文档内容存在违规,或者侵犯商业秘密、侵犯著作权等,请点击“违规举报”。

碎片内容

人教版七年级上学期生物期中考试卷

确认删除?
VIP
微信客服
  • 扫码咨询
会员Q群
  • 会员专属群点击这里加入QQ群
客服邮箱
回到顶部