电脑桌面
添加小米粒文库到电脑桌面
安装后可以在桌面快捷访问

人教版九年级数学上册一元二次方程应用题总结归类及典型例题库VIP免费

人教版九年级数学上册一元二次方程应用题总结归类及典型例题库_第1页
1/10
人教版九年级数学上册一元二次方程应用题总结归类及典型例题库_第2页
2/10
人教版九年级数学上册一元二次方程应用题总结归类及典型例题库_第3页
3/10
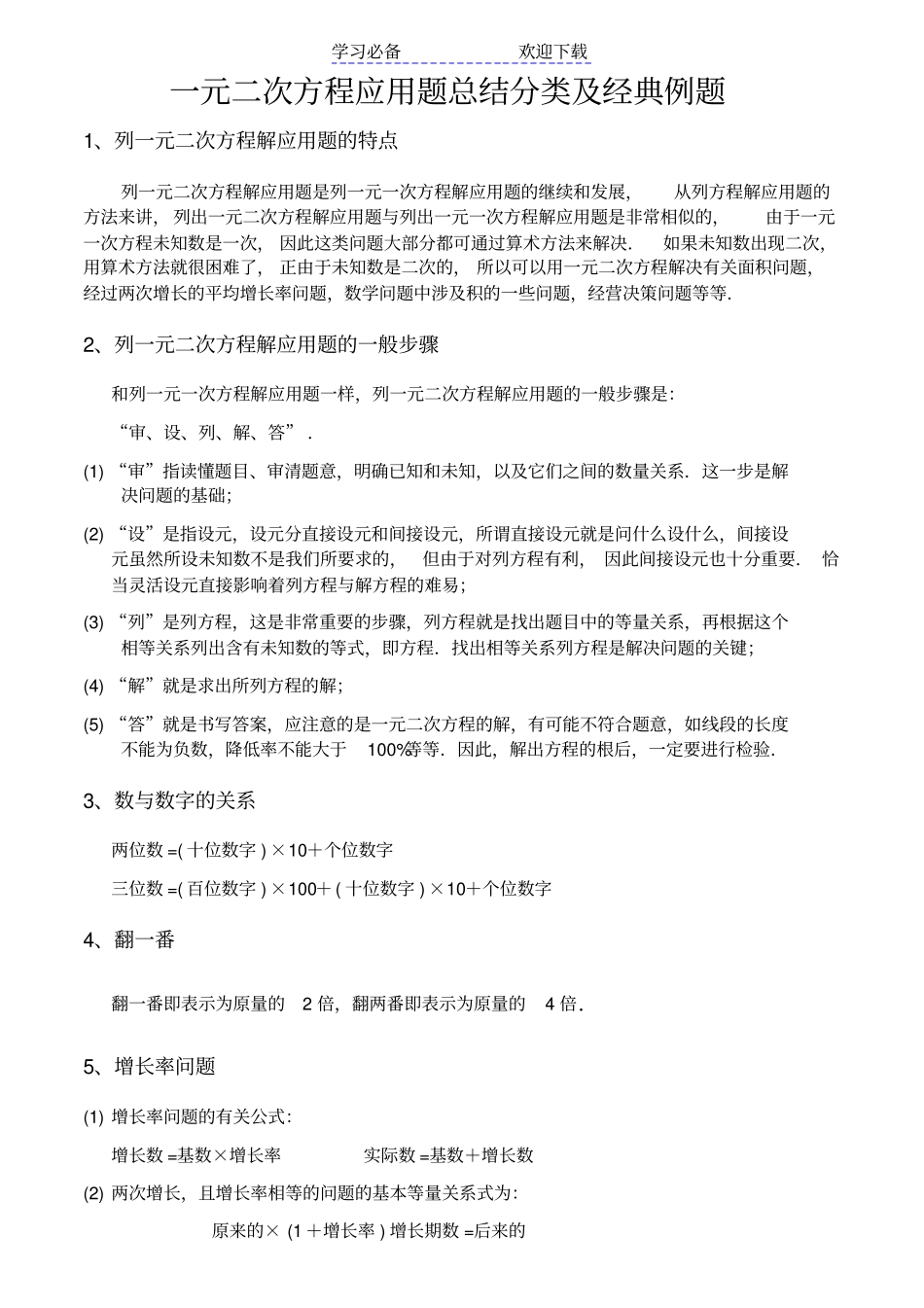
学习必备欢迎下载一元二次方程应用题总结分类及经典例题1、列一元二次方程解应用题的特点列一元二次方程解应用题是列一元一次方程解应用题的继续和发展,从列方程解应用题的方法来讲,列出一元二次方程解应用题与列出一元一次方程解应用题是非常相似的,由于一元一次方程未知数是一次,因此这类问题大部分都可通过算术方法来解决.如果未知数出现二次,用算术方法就很困难了,正由于未知数是二次的,所以可以用一元二次方程解决有关面积问题,经过两次增长的平均增长率问题,数学问题中涉及积的一些问题,经营决策问题等等.2、列一元二次方程解应用题的一般步骤和列一元一次方程解应用题一样,列一元二次方程解应用题的一般步骤是:“审、设、列、解、答”.(1)“审”指读懂题目、审清题意,明确已知和未知,以及它们之间的数量关系.这一步是解决问题的基础;(2)“设”是指设元,设元分直接设元和间接设元,所谓直接设元就是问什么设什么,间接设元虽然所设未知数不是我们所要求的,但由于对列方程有利,因此间接设元也十分重要.恰当灵活设元直接影响着列方程与解方程的难易;(3)“列”是列方程,这是非常重要的步骤,列方程就是找出题目中的等量关系,再根据这个相等关系列出含有未知数的等式,即方程.找出相等关系列方程是解决问题的关键;(4)“解”就是求出所列方程的解;(5)“答”就是书写答案,应注意的是一元二次方程的解,有可能不符合题意,如线段的长度不能为负数,降低率不能大于100%等等.因此,解出方程的根后,一定要进行检验.3、数与数字的关系两位数=(十位数字)×10+个位数字三位数=(百位数字)×100+(十位数字)×10+个位数字4、翻一番翻一番即表示为原量的2倍,翻两番即表示为原量的4倍.5、增长率问题(1)增长率问题的有关公式:增长数=基数×增长率实际数=基数+增长数(2)两次增长,且增长率相等的问题的基本等量关系式为:原来的×(1+增长率)增长期数=后来的学习必备欢迎下载说明:(1)上述相等关系仅适用增长率相同的情形;(2)如果是下降率,则上述关系式为:原来的×(1-增长率)下降期数=后来的6、利用一元二次方程解几何图形中的有关计算问题的一般步骤(1)整体地、系统地审读题意;(2)寻求问题中的等量关系(依据几何图形的性质);(3)设未知数,并依据等量关系列出方程;(4)正确地求解方程并检验解的合理性;(5)写出答案.7、列方程解应用题的关键(1)审题是设未知数、列方程的基础,所谓审题,就是要善于理解题意,弄清题中的已知量和未知数,分清它们之间的数量关系,寻求隐含的相等关系;(2)设未知数分直接设未知数和间接设未知数,这就需根据题目中的数量关系正确选择设未知数的方法和正确地设出未知数.8、列方程解应用题应注意:(1)要充分利用题设中的已知条件,善于分析题中隐含的条件,挖掘其隐含关系;(2)由于一元二次方程通常有两个根,为此要根据题意对两根加以检验.即判断或确定方程的根与实际背景和题意是否相符,并将不符合题意和实际意义的(一)传播问题1.市政府为了解决市民看病难的问题,决定下调药品的价格。某种药品经过连续两次降价后,由每盒200元下调至128元,则这种药品平均每次降价的百分率为2.有一人患了流感,经过两轮传染后共有121人患了流感,每轮传染中平均一个人传染了个人。3.某种植物的主干长出若干数目的支干,每个支干又长出同样数目的小分支,主干、支干和小分支的总数是91,每个支干长出小分支。4.参加一次足球联赛的每两队之间都进行一场比赛,共比赛45场比赛,共有个队参加比赛。5.参加一次足球联赛的每两队之间都进行两次比赛,共比赛90场比赛,共有个队参加比赛。6.生物兴趣小组的学生,将自己收集的标本向本组其他成员各赠送一件,全组共互赠了182件,这个小组共有多少名同学?学习必备欢迎下载7.一个小组有若干人,新年互送贺卡,若全组共送贺卡72张,这个小组共有多少人?8.某种电脑病毒传播非常快,如果一台电脑被感染,经过两轮感染后就会有81台电脑被感染.请你用学过的知识分析,每轮感染中平均一台电脑会感染几台电脑?若病毒得不到有效控制,3轮感染后,被感染的电脑会不会超过700台?(二)平均增...

1、当您付费下载文档后,您只拥有了使用权限,并不意味着购买了版权,文档只能用于自身使用,不得用于其他商业用途(如 [转卖]进行直接盈利或[编辑后售卖]进行间接盈利)。
2、本站所有内容均由合作方或网友上传,本站不对文档的完整性、权威性及其观点立场正确性做任何保证或承诺!文档内容仅供研究参考,付费前请自行鉴别。
3、如文档内容存在违规,或者侵犯商业秘密、侵犯著作权等,请点击“违规举报”。

碎片内容

人教版九年级数学上册一元二次方程应用题总结归类及典型例题库

您可能关注的文档

确认删除?
VIP
微信客服
  • 扫码咨询
会员Q群
  • 会员专属群点击这里加入QQ群
客服邮箱
回到顶部