电脑桌面
添加小米粒文库到电脑桌面
安装后可以在桌面快捷访问

江苏省2016年上半年税务师考《涉税服务实务》:增值税模拟试题VIP免费

江苏省2016年上半年税务师考《涉税服务实务》:增值税模拟试题_第1页
1/8
江苏省2016年上半年税务师考《涉税服务实务》:增值税模拟试题_第2页
2/8
江苏省2016年上半年税务师考《涉税服务实务》:增值税模拟试题_第3页
3/8
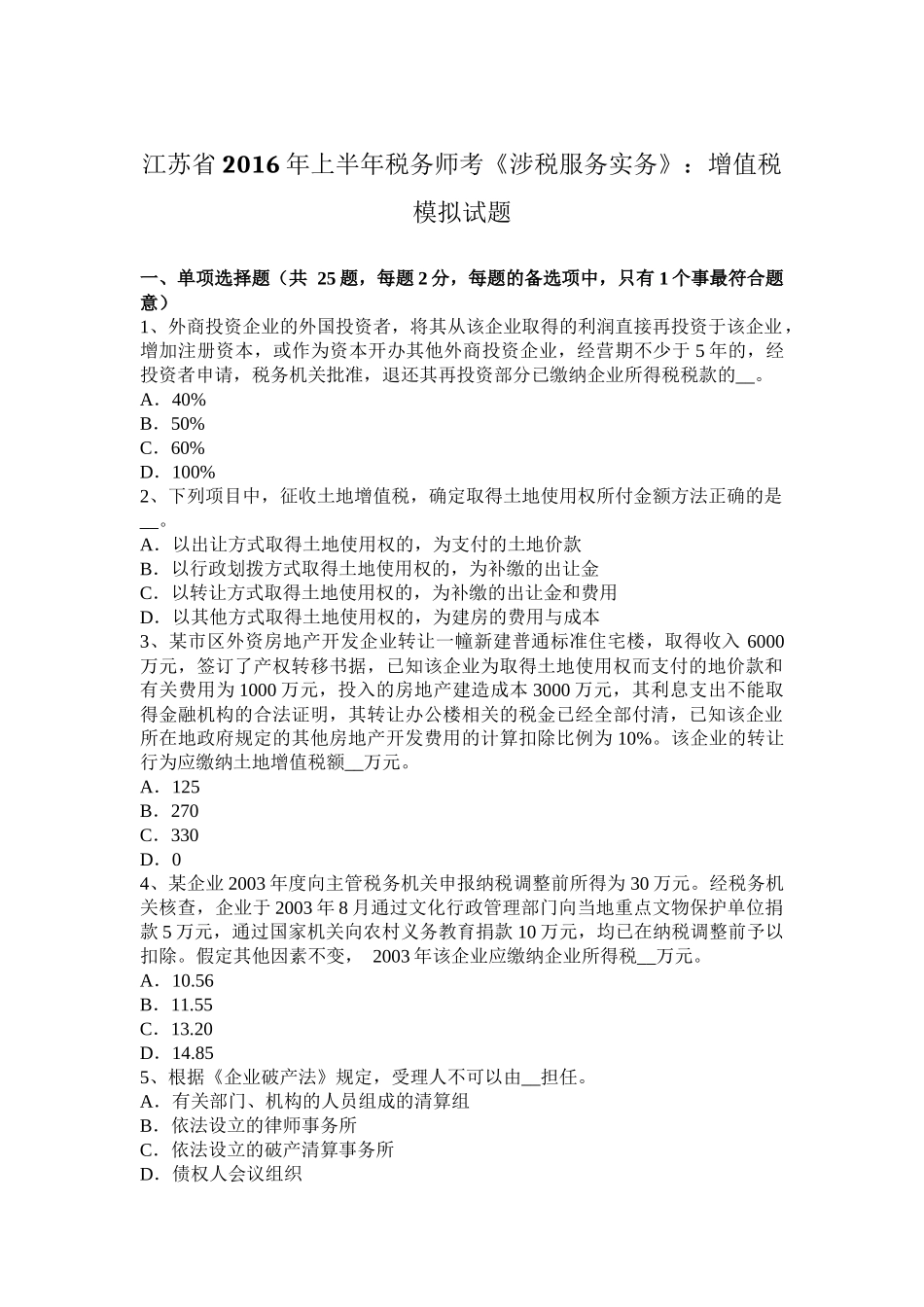
江苏省2016年上半年税务师考《涉税服务实务》:增值税模拟试题一、单项选择题(共25题,每题2分,每题的备选项中,只有1个事最符合题意)1、外商投资企业的外国投资者,将其从该企业取得的利润直接再投资于该企业,增加注册资本,或作为资本开办其他外商投资企业,经营期不少于5年的,经投资者申请,税务机关批准,退还其再投资部分已缴纳企业所得税税款的__。A.40%B.50%C.60%D.100%2、下列项目中,征收土地增值税,确定取得土地使用权所付金额方法正确的是__。A.以出让方式取得土地使用权的,为支付的土地价款B.以行政划拨方式取得土地使用权的,为补缴的出让金C.以转让方式取得土地使用权的,为补缴的出让金和费用D.以其他方式取得土地使用权的,为建房的费用与成本3、某市区外资房地产开发企业转让一幢新建普通标准住宅楼,取得收入6000万元,签订了产权转移书据,已知该企业为取得土地使用权而支付的地价款和有关费用为1000万元,投入的房地产建造成本3000万元,其利息支出不能取得金融机构的合法证明,其转让办公楼相关的税金已经全部付清,已知该企业所在地政府规定的其他房地产开发费用的计算扣除比例为10%。该企业的转让行为应缴纳土地增值税额__万元。A.125B.270C.330D.04、某企业2003年度向主管税务机关申报纳税调整前所得为30万元。经税务机关核查,企业于2003年8月通过文化行政管理部门向当地重点文物保护单位捐款5万元,通过国家机关向农村义务教育捐款10万元,均已在纳税调整前予以扣除。假定其他因素不变,2003年该企业应缴纳企业所得税__万元。A.10.56B.11.55C.13.20D.14.855、根据《企业破产法》规定,受理人不可以由__担任。A.有关部门、机构的人员组成的清算组B.依法设立的律师事务所C.依法设立的破产清算事务所D.债权人会议组织6、流动资产的保险索赔,通常作为__。A.筹资活动B.投资活动C.经营活动D.经营活动或筹资活动7、刑事诉讼中书记员的回避由__决定。A.审判长B.合议庭C.庭长D.院长8、税收法律关系产生的标志是__。A.纳税人办理或重新办理税务登记B.征税主体与纳税主体的同时存在C.引起纳税义务成立的法律事实D.征、纳双方权利与义务关系的形成9、下列表述中,不符合营业税规定的是__。A.自2009年1月1日起,纳税人按规定扣除有关项目,取得的凭证不符合有关规定的,由税务机关核定税前扣除标准B.依法不需要办理税务登记的内设机构不是营业税的纳税人C.铁路关联收入,包括运输加价收入,自备车管理费等D.中国网络通信集团及其分公司开展以业务销售附带赠送电信服务业务的过程中,其附带赠送的电信服务,不征收营业税10、李某自有房屋出租,除三、四、五月外,其余9个月的租金收入应缴纳的个人所得税为__元。A.1620B.3060C.2160D.18011、某企业以房产投资联营,投资者参与利润分红,共担风险,以__为房产税的计税依据。A.取得的分红B.房产市值C.房产净值D.房产余值12、某建筑工程队采取包工包料的方式承包某大厦并正在施工中,注册税务师受托对其账务处理进行审核,发现大厦领用的一部分材料款260000元,未计入工程收入而是直接减少了库存材料,审核人员进行了正确的调账处理,应该是__。A.借:库存材料260000贷:主营业务收入260000借:营业税金及附加(不考虑教育费附加)8346贷:应交税费——应交营业税7800——应交城市维护建设税546借:应交税费——应交营业税7800——应交城市维护建设税546贷:银行存款8346B.借:库存材料260000贷:其他应收款260000C.借:库存材料260000贷:主营业务收入260000借:营业税金及附加15747.17贷:应交税费——应交增值税14716.98——应交城市维护建设税1030.19D.借:工程施工260000贷:应收账款26000013、某人由一中方企业派往国内一外商投资企业工作,派遣单位和雇佣单位每月分别支付该人工资1000元和8000元,按派出单位与个人签订的协议,个人从外方取得的工资收入每月向派出单位交款3000元。该个人每月应缴纳的个人所得税为__元。A.1265B.665C.1105D.52514、行政征收可分为以下几类,其中错误的有__。A.因使用权引起的征收B.因行政法上的义务而引起的征收C.为...

1、当您付费下载文档后,您只拥有了使用权限,并不意味着购买了版权,文档只能用于自身使用,不得用于其他商业用途(如 [转卖]进行直接盈利或[编辑后售卖]进行间接盈利)。
2、本站所有内容均由合作方或网友上传,本站不对文档的完整性、权威性及其观点立场正确性做任何保证或承诺!文档内容仅供研究参考,付费前请自行鉴别。
3、如文档内容存在违规,或者侵犯商业秘密、侵犯著作权等,请点击“违规举报”。

碎片内容

江苏省2016年上半年税务师考《涉税服务实务》:增值税模拟试题

您可能关注的文档

一米阳光+ 关注
实名认证
内容提供者

爱好英语教学和互联网行业,热爱教育事业,兢兢业业

确认删除?
VIP
微信客服
  • 扫码咨询
会员Q群
  • 会员专属群点击这里加入QQ群
客服邮箱
回到顶部