电脑桌面
添加小米粒文库到电脑桌面
安装后可以在桌面快捷访问

社群运营大手册VIP免费

社群运营大手册_第1页
1/4
社群运营大手册_第2页
2/4
社群运营大手册_第3页
3/4
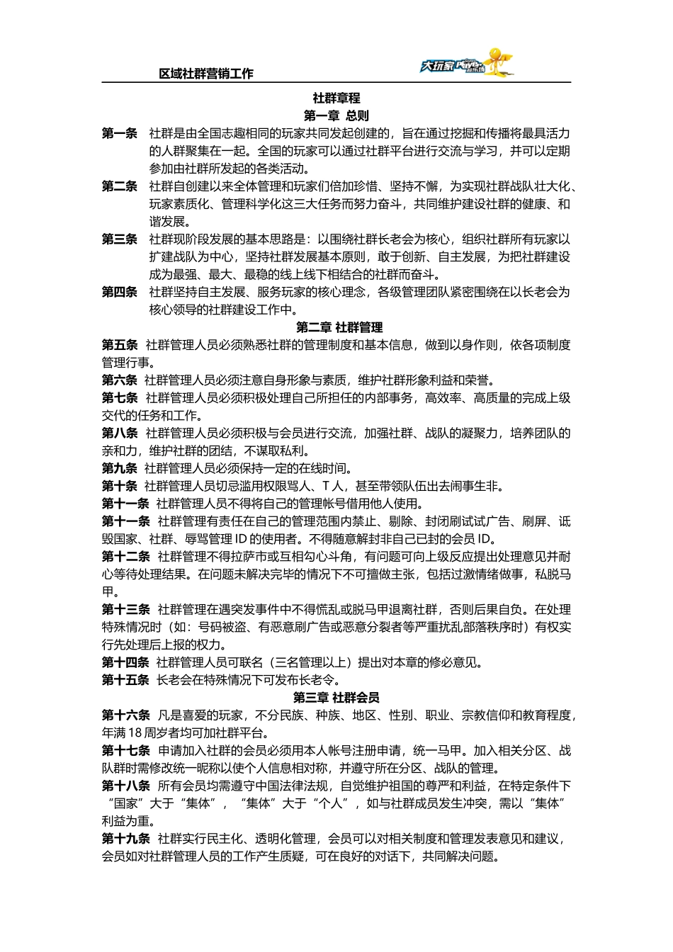
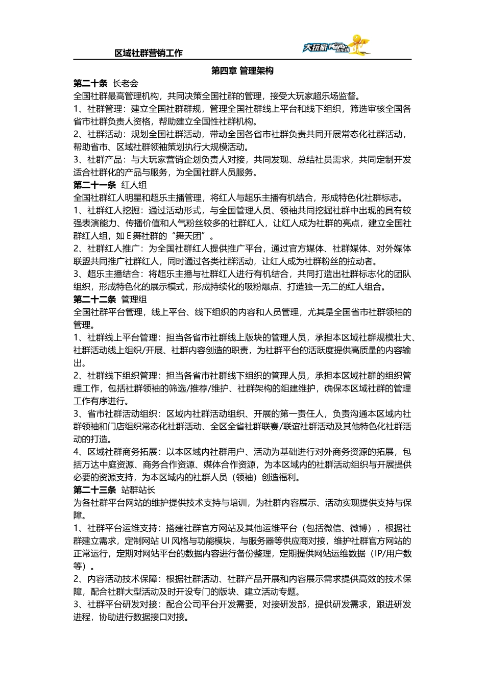
区域社群营销工作社群章程第一章总则第一条社群是由全国志趣相同的玩家共同发起创建的,旨在通过挖掘和传播将最具活力的人群聚集在一起。全国的玩家可以通过社群平台进行交流与学习,并可以定期参加由社群所发起的各类活动。第二条社群自创建以来全体管理和玩家们倍加珍惜、坚持不懈,为实现社群战队壮大化、玩家素质化、管理科学化这三大任务而努力奋斗,共同维护建设社群的健康、和谐发展。第三条社群现阶段发展的基本思路是:以围绕社群长老会为核心,组织社群所有玩家以扩建战队为中心,坚持社群发展基本原则,敢于创新、自主发展,为把社群建设成为最强、最大、最稳的线上线下相结合的社群而奋斗。第四条社群坚持自主发展、服务玩家的核心理念,各级管理团队紧密围绕在以长老会为核心领导的社群建设工作中。第二章社群管理第五条社群管理人员必须熟悉社群的管理制度和基本信息,做到以身作则,依各项制度管理行事。第六条社群管理人员必须注意自身形象与素质,维护社群形象利益和荣誉。第七条社群管理人员必须积极处理自己所担任的内部事务,高效率、高质量的完成上级交代的任务和工作。第八条社群管理人员必须积极与会员进行交流,加强社群、战队的凝聚力,培养团队的亲和力,维护社群的团结,不谋取私利。第九条社群管理人员必须保持一定的在线时间。第十条社群管理人员切忌滥用权限骂人、T人,甚至带领队伍出去闹事生非。第十一条社群管理人员不得将自己的管理帐号借用他人使用。第十一条社群管理有责任在自己的管理范围内禁止、剔除、封闭刷试试广告、刷屏、诋毁国家、社群、辱骂管理ID的使用者。不得随意解封非自己已封的会员ID。第十二条社群管理不得拉萨市或互相勾心斗角,有问题可向上级反应提出处理意见并耐心等待处理结果。在问题未解决完毕的情况下不可擅做主张,包括过激情绪做事,私脱马甲。第十三条社群管理在遇突发事件中不得慌乱或脱马甲退离社群,否则后果自负。在处理特殊情况时(如:号码被盗、有恶意刷广告或恶意分裂者等严重扰乱部落秩序时)有权实行先处理后上报的权力。第十四条社群管理人员可联名(三名管理以上)提出对本章的修必意见。第十五条长老会在特殊情况下可发布长老令。第三章社群会员第十六条凡是喜爱的玩家,不分民族、种族、地区、性别、职业、宗教信仰和教育程度,年满18周岁者均可加社群平台。第十七条申请加入社群的会员必须用本人帐号注册申请,统一马甲。加入相关分区、战队群时需修改统一昵称以使个人信息相对称,并遵守所在分区、战队的管理。第十八条所有会员均需遵守中国法律法规,自觉维护祖国的尊严和利益,在特定条件下“国家”大于“集体”,“集体”大于“个人”,如与社群成员发生冲突,需以“集体”利益为重。第十九条社群实行民主化、透明化管理,会员可以对相关制度和管理发表意见和建议,会员如对社群管理人员的工作产生质疑,可在良好的对话下,共同解决问题。区域社群营销工作第四章管理架构第二十条长老会全国社群最高管理机构,共同决策全国社群的管理,接受大玩家超乐场监督。1、社群管理:建立全国社群群规,管理全国社群线上平台和线下组织,筛选审核全国各省市社群负责人资格,帮助建立全国性社群机构。2、社群活动:规划全国社群活动,带动全国各省市社群负责共同开展常态化社群活动,帮助省市、区域社群领袖策划执行大规模活动。3、社群产品:与大玩家营销企划负责人对接,共同发现、总结社员需求,共同定制开发适合社群化的产品与服务,为全国社群人员服务。第二十一条红人组全国社群红人明星和超乐主播管理,将红人与超乐主播有机结合,形成特色化社群标志。1、社群红人挖掘:通过活动形式,与全国管理人员、领袖共同挖掘社群中出现的具有较强表演能力、传播价值和人气粉丝较多的社群红人,让红人成为社群的亮点,建立全国社群红人组,如E舞社群的“舞天团”。2、社群红人推广:为全国社群红人提供推广平台,通过官方媒体、社群媒体、对外媒体联盟共同推广社群红人,同时通过各类社群活动,让红人成为社群粉丝的拉动者。3、超乐主播结合:将超乐主播与社群红人进行有机结合,共同打造出社群标志化的团队...

1、当您付费下载文档后,您只拥有了使用权限,并不意味着购买了版权,文档只能用于自身使用,不得用于其他商业用途(如 [转卖]进行直接盈利或[编辑后售卖]进行间接盈利)。
2、本站所有内容均由合作方或网友上传,本站不对文档的完整性、权威性及其观点立场正确性做任何保证或承诺!文档内容仅供研究参考,付费前请自行鉴别。
3、如文档内容存在违规,或者侵犯商业秘密、侵犯著作权等,请点击“违规举报”。

碎片内容

社群运营大手册

确认删除?
VIP
微信客服
  • 扫码咨询
会员Q群
  • 会员专属群点击这里加入QQ群
客服邮箱
回到顶部