电脑桌面
添加小米粒文库到电脑桌面
安装后可以在桌面快捷访问

钢结构施工安全防护措施VIP专享VIP免费

钢结构施工安全防护措施_第1页
1/8
钢结构施工安全防护措施_第2页
2/8
钢结构施工安全防护措施_第3页
3/8
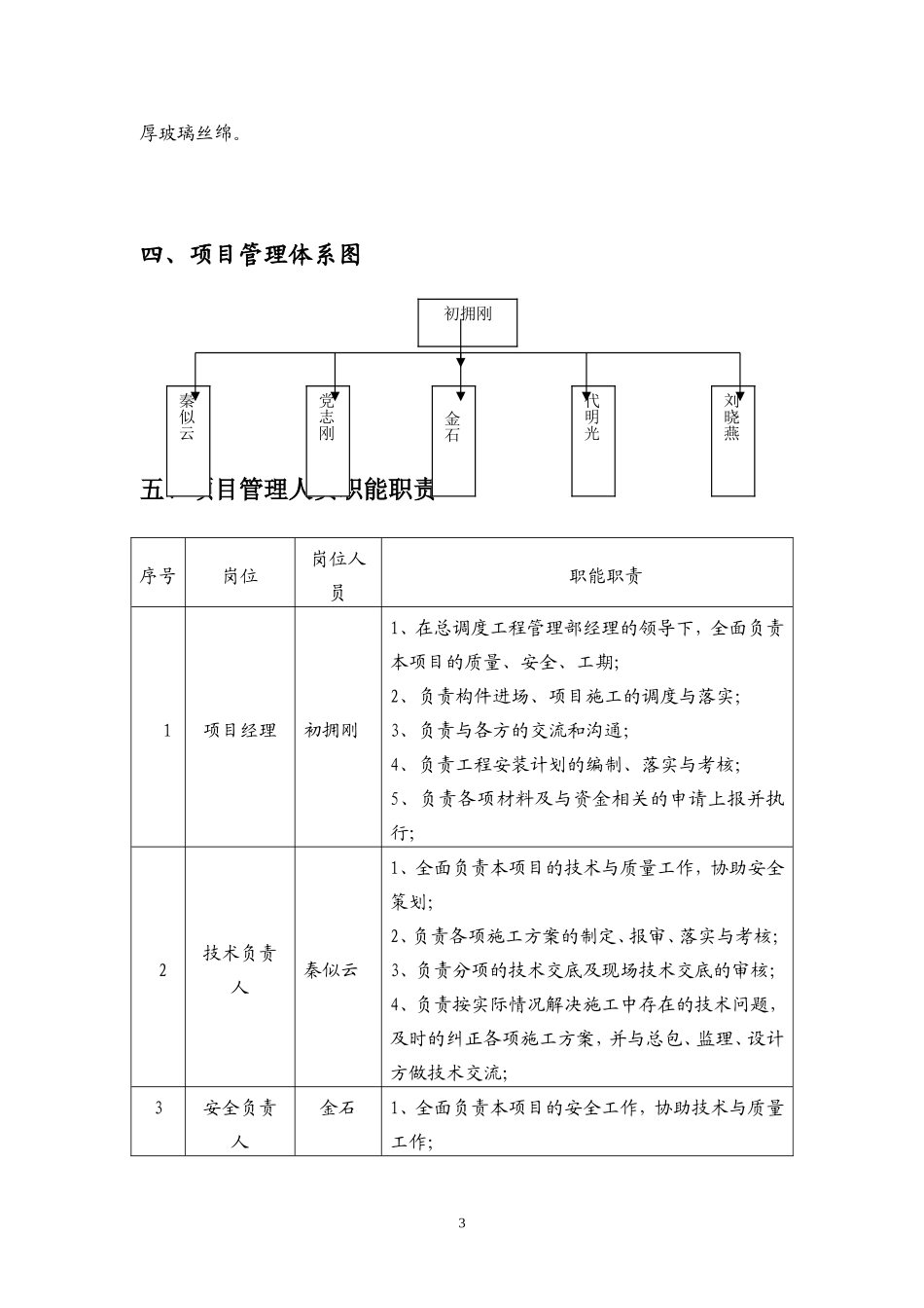
山东精典建筑科技股份有限公司潍柴铸造三期工程钢结构施工安全防护措施简介1山东精典建筑科技股份有限公司钢结构施工安全防护措施简介一、目的为了加强对钢结构安装的管理,预防安全事故的发生,特制定钢结构施工安全防护措施。二、应用范围制定本安全防护措施应用于钢结构各安装队及施工人员。三、安全术语防护措施—针对钢结构工程施工过程中,每到工序采取的有效防护措施,避免施工过程中出现的不安全因素,杜绝安全事故的发生。四、工程概况1、工程名称:潍柴动力股份有限公司年产九万吨高性能专用发动机精铸毛坯件项目2、建设单位:潍柴动力股份有限公司3、设计单位:机械工业第四设计研究院4、工程地点:潍坊市潍柴动力股份有限公司铸造工业园5、结构类型:门式刚架钢结构、局部为钢框排架结构,辅助生产生活用房为钢筋混凝土框架结构,6、工程规模:建筑面积80000平方米,建筑层数为一层,局部辅房二层。7、建筑特点:本工程主体结构为单层门式刚架钢结构,共由5个可独立使用生产车间组成分别为熔化工部、大件3、4制芯砂处理工部和大件清理工部3、4五部分,呈U型对称布置,中间为天井。平面轴线长度为330米左右,柱间距为6米。宽度方向为180米,屋面体系采用单屋脊双坡的形式,屋面坡度为5%,屋面设有顺坡通风排烟天窗。以此更好的满足了厂房内部良好的采光和通风排烟功能。屋面均为HV-380型屋面板,底板为HV-225A型,有100厚玻璃丝绵。墙体1.2米以下为240砖墙,1.2米以上为HV-820彩板外板,HV225型彩板内板,设802厚玻璃丝绵。四、项目管理体系图五、项目管理人员职能职责序号岗位岗位人员职能职责1项目经理初拥刚1、在总调度工程管理部经理的领导下,全面负责本项目的质量、安全、工期;2、负责构件进场、项目施工的调度与落实;3、负责与各方的交流和沟通;4、负责工程安装计划的编制、落实与考核;5、负责各项材料及与资金相关的申请上报并执行;2技术负责人秦似云1、全面负责本项目的技术与质量工作,协助安全策划;2、负责各项施工方案的制定、报审、落实与考核;3、负责分项的技术交底及现场技术交底的审核;4、负责按实际情况解决施工中存在的技术问题,及时的纠正各项施工方案,并与总包、监理、设计方做技术交流;3安全负责人金石1、全面负责本项目的安全工作,协助技术与质量工作;3初拥刚秦似云党志刚金石代明光刘晓燕2、负责各项安全方案的制定、报审、落实与考核;3、巡查工地现场,全面解决现场发现的各项安全问题;4、负责与总包、监理安全管理人员的交流;5、负责各种安全培训、安全演练的组织与落实;6、负责各级安全事故的处理;4安全员党志刚1、在安全负责人的领导下,负责各项安全措施落实与监督;2、负责工程安装过程中的安全巡查监督;3、负责安全隐患的排查、分析与解决;4、负责安全资料的整理;5、负责现场文明管理、现场整洁、物料整齐、用电有序;5质检员代明光1、负责工程安装过程中质量监督;2、负责进入工地现场的材料的质量控制;3、参与工程验收中质量监督;4、参与工程内部验收;5、负责工程验收后质量问题的分析与整改监督;6、负责项目财产物资管理;6材料员刘晓燕1、依据材料采购计划和工程进度,积极组织货源,及时准确地将材料供应到现场,并确保提供材料合格;2、根据材料,及时了解市场,建立建全各种材料台帐。六、具体防护措施1人员及材料进场人员进场未施工前对工人进行《三级安全教育以及整个施工过程中视频教育》、《培训教育考试》、《项目安全技术交底》、签订《安全协议》、组织召开安全教育会议做好会议纪要附签到表及教育照片,确保培训教育合格后,正式上岗,未接受的安全教育的人员严禁进入施工作业区域。材料进入施工现场后,将构件摆放在不阻碍车辆交通的位置,材料堆放时注意摆放整齐,摆放时用方木垫起,防止被雨淋和阳光暴晒。42卸车及钢柱吊装卸车时先观察车上的构件是否稳固,避免构件刚解开缆车绳发生滑擦现象,施工人员严禁解构件车缆车绳,落实吊车吨位在吊装前必须经过验收合格才能使用,吊装构件使用的钢丝绳必须合格,确保无起刺断股现象,吊装现场支腿支护选择结实的地面并用垫木垫护稳固,吊装前安全...

1、当您付费下载文档后,您只拥有了使用权限,并不意味着购买了版权,文档只能用于自身使用,不得用于其他商业用途(如 [转卖]进行直接盈利或[编辑后售卖]进行间接盈利)。
2、本站所有内容均由合作方或网友上传,本站不对文档的完整性、权威性及其观点立场正确性做任何保证或承诺!文档内容仅供研究参考,付费前请自行鉴别。
3、如文档内容存在违规,或者侵犯商业秘密、侵犯著作权等,请点击“违规举报”。

碎片内容

钢结构施工安全防护措施

确认删除?
VIP
微信客服
  • 扫码咨询
会员Q群
  • 会员专属群点击这里加入QQ群
客服邮箱
回到顶部