电脑桌面
添加小米粒文库到电脑桌面
安装后可以在桌面快捷访问

工程管理部岗位设置和各岗位职责VIP免费

工程管理部岗位设置和各岗位职责_第1页
1/4
工程管理部岗位设置和各岗位职责_第2页
2/4
工程管理部岗位设置和各岗位职责_第3页
3/4
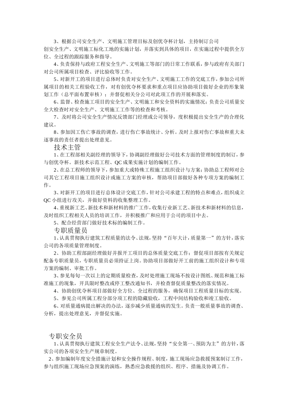
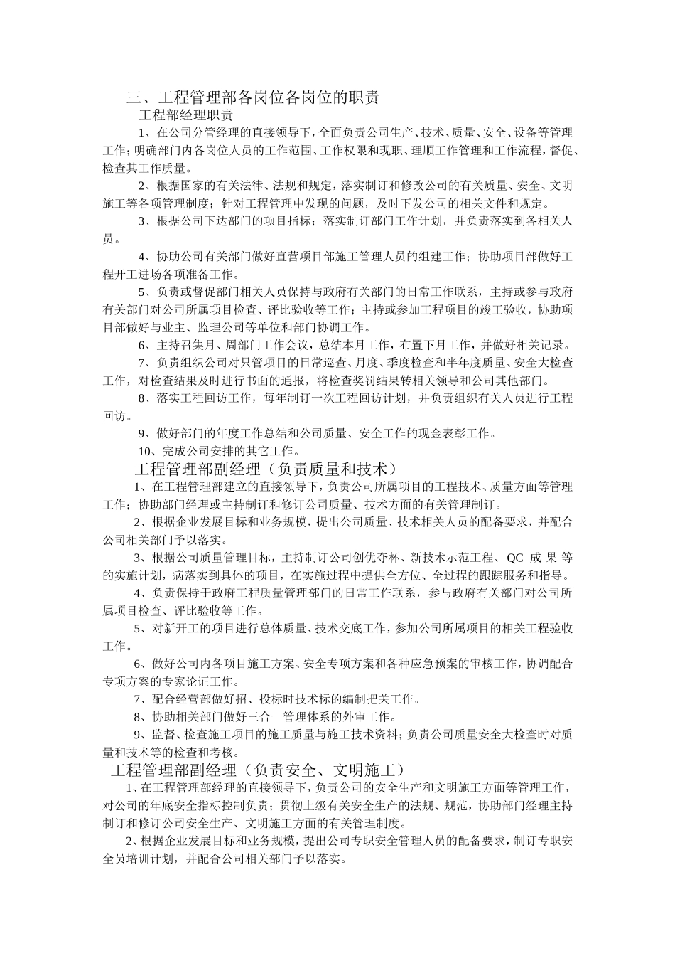
一、工程管理部的岗位设置工程管理部设:工程部经理(兼生产管理)工程部副经理(或称质量主管)专职质量员(专职质量员可分部到位)工程部副经理(或称安全主管)专职安全员(专职安全员可分不到位)技术主管(如设总工办公室,则划归总工室管理)资料管理员(包括总工办公室,则划归总工室管理)资料管理员(包括施工产值统计表报,月、季施工进度计划报表的收集等,如设立成本核算部时,施工产值统计报表工作由成本核算部门兼任)施工设备管理员(也可委托专业单位管理)二、工程管理部的工作内容1、根据国家有关工程管理的法律规定,结合公司的实际情况,指定和修改公司的有关质量、技术、安全、文明施工等各项制度。2、根据公司的各项管理目标,负责编制公司有关生产、QC成果和新技术示范工程等技术目标、创优夺杯、文明施工标化工地的年度实施计划,并将计划分解下达到各分公司和项目。对新技术、新材料、新工艺以及创优夺杯工程提供全方位、全过程的跟踪服务和管理。3、负责公司与分公司、办事处(子公司)及项目部签订年度施工质量、安全生产目标责任书。4、负责与政府工程管理部门和协会的联系,及时将政府各部门的协会的有关规定、文件传达到分公司和项目部,并检查落实;协助项目部做好与政府相关的配合工作。5、负责公司内所有工程项目部管理人员的岗位、职称、联系方式信息资料收集汇编工作,并对各岗位人员上岗资格进行审查,做好有关协调工作。协助人力资源部做好施工现场五大员的培训教育工作,建立相关人员的档案,帮助项目部组织合格的施工管理人员。6、做好公司内各项目施工方案、安全专项方案和各种应急预案的审核工作,协调配合专项方案的专家论证工作;配合经营部做好招、投标时技术标的编制工作。7、做好公司直管项目部开工项目的工程总体技术、质量和安全施工交底等工作,对有创优夺杯要求和重点项目应协助项目做好企业的形象策划工作(总平面布置的审核);并督促相关分公司对此项工作的开展和落实。8、负责公司工程施工的日常管理,定期组织有关人员对项目的质量、安全、文明施工、设备等实施情况进行检查和控制;根据季节的变化,及时发放雨季、夏季及台风季节、冬季施工通知和要求、并跟踪检查落实;配合政府有关部门的各种质量、安全的专项检查。9、负责组织公司半年、年度的施工质量、安全的大检查,对检查结果及时进行通报,并按公司哟管制度规定进行奖励和处罚。10、负责公司月、季工程施工进度计划实施情况检查和施工产值统计报表的整理工作;负责工程项目资料的手机和归档工作。11、协助相关部门做好三合一管理体系的外审工作,知道项目部做好基础资料收集和整理工作,相关资料及时存档。12、做好公司内工程回访工作计划的编制、落实回访项目,并对回访情况做好记录,整理归档。13、做好公司年度施工质量、安全生产的工作总结,检查公司年初各项计划的落实完成情况,并对各分公司、办事处(子公司)及项目部进行考核、奖罚工作。14、公司不止的其它相关工作。三、工程管理部各岗位各岗位的职责工程部经理职责1、在公司分管经理的直接领导下,全面负责公司生产、技术、质量、安全、设备等管理工作;明确部门内各岗位人员的工作范围、工作权限和现职、理顺工作管理和工作流程,督促、检查其工作质量。2、根据国家的有关法律、法规和规定,落实制订和修改公司的有关质量、安全、文明施工等各项管理制度;针对工程管理中发现的问题,及时下发公司的相关文件和规定。3、根据公司下达部门的项目指标;落实制订部门工作计划,并负责落实到各相关人员。4、协助公司有关部门做好直营项目部施工管理人员的组建工作;协助项目部做好工程开工进场各项准备工作。5、负责或督促部门相关人员保持与政府有关部门的日常工作联系,主持或参与政府有关部门对公司所属项目检查、评比验收等工作;主持或参加工程项目的竣工验收,协助项目部做好与业主、监理公司等单位和部门协调工作。6、主持召集月、周部门工作会议,总结本月工作,布置下月工作,并做好相关记录。7、负责组织公司对只管项目的日常巡查、月度、季度检查和半年度质量、安全大检查工作,对检查结果及时...

1、当您付费下载文档后,您只拥有了使用权限,并不意味着购买了版权,文档只能用于自身使用,不得用于其他商业用途(如 [转卖]进行直接盈利或[编辑后售卖]进行间接盈利)。
2、本站所有内容均由合作方或网友上传,本站不对文档的完整性、权威性及其观点立场正确性做任何保证或承诺!文档内容仅供研究参考,付费前请自行鉴别。
3、如文档内容存在违规,或者侵犯商业秘密、侵犯著作权等,请点击“违规举报”。

碎片内容

工程管理部岗位设置和各岗位职责

您可能关注的文档

确认删除?
VIP
微信客服
  • 扫码咨询
会员Q群
  • 会员专属群点击这里加入QQ群
客服邮箱
回到顶部