电脑桌面
添加小米粒文库到电脑桌面
安装后可以在桌面快捷访问

排水设施养护管理制度VIP免费

排水设施养护管理制度_第1页
1/6
排水设施养护管理制度_第2页
2/6
排水设施养护管理制度_第3页
3/6
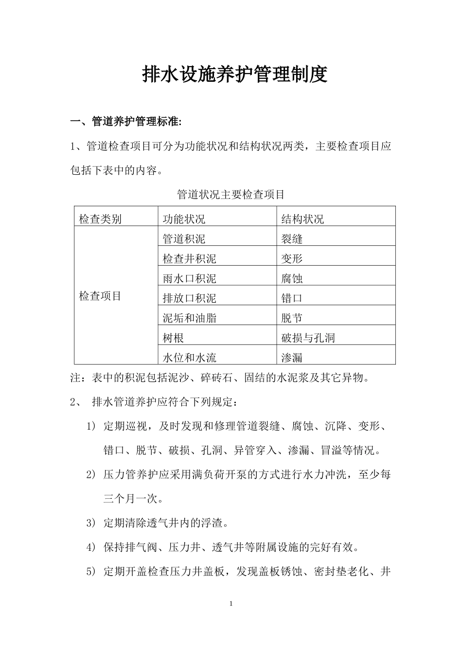
排水设施养护管理制度一、管道养护管理标准:1、管道检查项目可分为功能状况和结构状况两类,主要检查项目应包括下表中的内容。管道状况主要检查项目检查类别功能状况结构状况检查项目管道积泥裂缝检查井积泥变形雨水口积泥腐蚀排放口积泥错口泥垢和油脂脱节树根破损与孔洞水位和水流渗漏注:表中的积泥包括泥沙、碎砖石、固结的水泥浆及其它异物。2、排水管道养护应符合下列规定:1)定期巡视,及时发现和修理管道裂缝、腐蚀、沉降、变形、错口、脱节、破损、孔洞、异管穿入、渗漏、冒溢等情况。2)压力管养护应采用满负荷开泵的方式进行水力冲洗,至少每三个月一次。3)定期清除透气井内的浮渣。4)保持排气阀、压力井、透气井等附属设施的完好有效。5)定期开盖检查压力井盖板,发现盖板锈蚀、密封垫老化、井1体裂缝、管内积泥等情况应及时维修和保养。3、管道、检查井和雨水口内不得留有石块等阻碍排水的杂物。管道、检查井和雨水口的允许积泥深度设施类别允许积泥深度管道小型管管径的1/4大型管管径的1/5检查井落底井管底以下50mm半落底不超过管底平底井小型管管径的1/4大型管管径的1/5雨水口有沉泥槽管底以下50mm无沉泥槽管底以上50mm注:管道分类标准:管道:小型管DN600mm及以下大型管DN600mm以上检查井:落底井管底以下沉泥槽深度大于30cm半落底管底以下沉泥槽深度小于30cm平底井井底与管底齐平二、泵站养护管理标准:1、泵站设备、设施和建(构)筑物的运行、维护应符合国家和地方有关环境保护的规定。2、泵站机组的完好率应达到90%以上,汛期雨水泵站的机组可运2行率应达到98%。3、排水泵站内的水位仪、流量计、雨量仪、开车积时仪每年应校验一次。当仪器仪表失灵时,应立即更换。4、泵站机、电、仪表监控设备应配备易损零配件。5、泵站机电设备、设施、管配件外表宜每二年进行一次除锈、防腐蚀处理。6、泵站内设置的易燃、易爆、有毒气体监测装置,安全阀、起重设备、压力容器等均为强制性检验设备,每年必须按规定检验,合格后方可使用。7、进入闸阀井、管道及管道井、集水池、压力井等泵站封闭设施、设备检查维护时,必须采取防硫化氢等有毒、有害气体的安全措施。8、防毒用具使用前必须校验,合格后方可使用。9、排水泵站的围墙、道路、泵房、及附属设施,应经常进行清洁保养,出现损坏应立即修复,每隔2年应刷新一次。10、每年汛期前,应对泵站的自身防汛设施,进行检查与维护。11、泵站应有完整的运行与维护记录,宜采用电子信息化管理。12、排水泵站应经常做好卫生、绿化与除害灭虫工作。三、明渠养护管理标准:1、明渠维护、管理单位应定时对排水明渠和设施进行检查和维护,使排水明渠保持良好的水力功能和结构状况。影响明渠排水的工程施工等情况。2、明渠维护必须执行国家现行标准《排水管道维护安全技术规3程》CJJ6-85的规定。3、渠道的检查、维护应符合下列规定1)定期打捞水面漂浮物,保持水面整洁;2)及时清理落入渠内阻碍明渠排水的障碍物,保持水流畅通。3)明渠应定期进行整修边坡、清除污泥等维护,保持线形顺直,边坡整齐。4)应定期检查无铺砌明渠直线段、转弯处、变坡点的断面状况,发现损坏应用砖石砌成标准沟形断面以控制沟底标高和断面尺寸并应符合原设计要求。5)每年枯水期应对明渠进行一次淤积情况检查,明渠的最大积泥深度不应超过设计水深的1/5。6)明渠清淤深度不得低于护岸坡脚顶面。7)定期检查块石渠岸的护坡、挡土墙和压顶;发现裂缝、沉陷、倾斜、缺损、风化、勾缝脱落等应及时修理。8)定期检查护栏、里程桩、警告牌等明渠附属设施,并保持完好。9)明渠宜每隔一定距离设清淤运输坡道。4、明渠应定期巡视,当发现下列行为之一时,应及时制止:1)向明渠内倾倒垃圾、粪便、残土、废渣等废弃物。2)圈占明渠或在明渠控制范围内修建各种建(构)筑物。3)在明渠控制范围内挖洞、取土、采砂、打井、开沟、种植及堆放物件。44)擅自向明渠内接入排水管,在明渠内筑坝截水、安泵抽水、私自建闸、架桥或架设跨渠管线。5)向雨水渠中排放污水。四、闸涵养护管理标准:1、闸门的日常检查和养护闸门的主要作用是对水量和水位进行调控,因此要时刻保持闸门的正常...

1、当您付费下载文档后,您只拥有了使用权限,并不意味着购买了版权,文档只能用于自身使用,不得用于其他商业用途(如 [转卖]进行直接盈利或[编辑后售卖]进行间接盈利)。
2、本站所有内容均由合作方或网友上传,本站不对文档的完整性、权威性及其观点立场正确性做任何保证或承诺!文档内容仅供研究参考,付费前请自行鉴别。
3、如文档内容存在违规,或者侵犯商业秘密、侵犯著作权等,请点击“违规举报”。

碎片内容

排水设施养护管理制度

您可能关注的文档

确认删除?
VIP
微信客服
  • 扫码咨询
会员Q群
  • 会员专属群点击这里加入QQ群
客服邮箱
回到顶部