电脑桌面
添加小米粒文库到电脑桌面
安装后可以在桌面快捷访问

神经系统定位诊断(这个一定要看!!!)VIP免费

神经系统定位诊断(这个一定要看!!!)_第1页
1/6
神经系统定位诊断(这个一定要看!!!)_第2页
2/6
神经系统定位诊断(这个一定要看!!!)_第3页
3/6
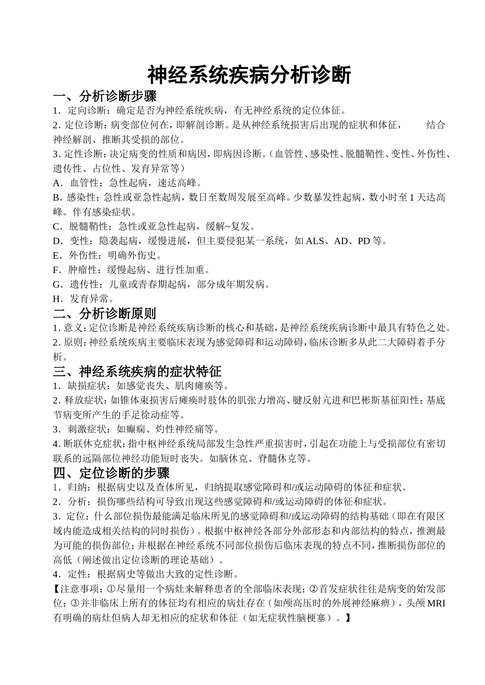
神经系统疾病分析诊断一、分析诊断步骤1.定向诊断:确定是否为神经系统疾病,有无神经系统的定位体征。2.定位诊断:病变部位何在,即解剖诊断。是从神经系统损害后出现的症状和体征,结合神经解剖、推断其受损的部位。3.定性诊断:决定病变的性质和病因,即病因诊断。(血管性、感染性、脱髓鞘性、变性、外伤性、遗传性、占位性、发育异常等)A.血管性:急性起病,速达高峰。B.感染性:急性或亚急性起病,数日至数周发展至高峰。少数暴发性起病,数小时至1天达高峰。伴有感染症状。C.脱髓鞘性:急性或亚急性起病,缓解~复发。D.变性:隐袭起病,缓慢进展,但主要侵犯某一系统,如ALS、AD、PD等。E.外伤性:明确外伤史。F.肿瘤性:缓慢起病、进行性加重。G.遗传性:儿童或青春期起病,部分成年期发病。H.发育异常。二、分析诊断原则1.意义:定位诊断是神经系统疾病诊断的核心和基础,是神经系统疾病诊断中最具有特色之处。2.原则:神经系统疾病主要临床表现为感觉障碍和运动障碍,临床诊断多从此二大障碍着手分析。三、神经系统疾病的症状特征1.缺损症状:如感觉丧失、肌肉瘫痪等。2.释放症状:如锥体束损害后瘫痪时肢体的肌张力增高、腱反射亢进和巴彬斯基征阳性;基底节病变所产生的手足徐动症等。3.刺激症状:如癫痫、灼性神经痛等。4.断联休克症状:指中枢神经系统局部发生急性严重损害时,引起在功能上与受损部位有密切联系的远隔部位神经功能短时丧失。如脑休克、脊髓休克等。四、定位诊断的步骤1.归纳:根据病史以及查体所见,归纳提取感觉障碍和/或运动障碍的体征和症状。2.分析:损伤哪些结构可导致出现这些感觉障碍和/或运动障碍的体征和症状。3.定位:什么部位损伤最能满足临床所见的感觉障碍和/或运动障碍的结构基础(即在有限区域内能造成相关结构的同时损伤)。根据中枢神经各部分外部形态和内部结构的特点,推测最为可能的损伤部位;并根据在神经系统不同部位损伤后临床表现的特点不同,推断损伤部位的高低(阐述做出定位诊断的理论基础)。4.定性:根据病史等做出大致的定性诊断。【注意事项:①尽量用一个病灶来解释患者的全部临床表现;②首发症状往往是病变的始发部位;③并非临床上所有的体征均有相应的病灶存在(如颅高压时的外展神经麻痹),头颅MRI有明确的病灶但病人却无相应的症状和体征(如无症状性脑梗塞)。】五、脑神经损伤症状体征1.视觉损害的定位:A.周围性(外侧膝状体前):视觉障碍+瞳孔对光反射障碍。B.中枢性(外侧膝状体后):视觉障碍+瞳孔对光反射正常。2.Ⅲ动眼、Ⅳ滑车、Ⅵ外展神经A.典型症状:复视;典型体征:眼球运动障碍。B.动眼神经麻痹:①上睑下垂;②外斜视和复视;③瞳孔散大;④对光反射消失;⑤眼球向上、下、向内运动受限。3.Ⅴ三叉神经A.中枢性感觉障碍:洋葱皮样缺损,中心部位为脑干的上端,周边部位为脑干的下端。B.周围性感觉障碍:眼支、上颌支、下颌支的支配范围。附:角膜反射:三叉神经传入、面神经传出。三叉神经受损角膜反射减弱或消失。4.面神经周围性中枢性皱额+-皱眉+-闭眼+-露齿++鼓腮++吹哨++5.Ⅷ位听神经A.耳蜗神经受损:耳聋、耳鸣。B.前庭神经受损:眩晕、眼震、平衡失调。6.Ⅸ舌咽、Ⅹ迷走神经—球麻痹即延髓麻痹A.三大主要症状:言语困难、发音困难、进食困难。B.真性球麻痹:是由于Ⅸ、Ⅹ颅神经受损所致,核下性受损特点;假性球麻痹:是双侧皮质脑干束损害所致,核上性损害的特点【真假球麻痹的鉴别】真球假球病变部位:Ⅸ、Ⅹ双侧皮质脑干束咽反射:消失存在病理性脑干反射(掌颌反射):无有6.Ⅻ舌下神经中枢性瘫痪周围性瘫痪神经元:上运动神经元下运动神经元病灶:对侧同侧肌萎缩:—+肌纤颤:—+伴发症状:偏瘫不一定六、感觉障碍的定位诊断1.末梢型:多发性神经炎时,出现对称性四肢远端的各种感觉障碍,呈手套、袜套样分布。2.神经干型:受损周围神经所支配的皮肤区出现感觉障碍(如桡神经、尺神经、股外侧皮神经等)。3.后根型:根性疼痛。4.脊髓型:①后角型:分离性感觉障碍;②前连合型:两侧对称的节段型分离性感觉障碍。(痛、触...

1、当您付费下载文档后,您只拥有了使用权限,并不意味着购买了版权,文档只能用于自身使用,不得用于其他商业用途(如 [转卖]进行直接盈利或[编辑后售卖]进行间接盈利)。
2、本站所有内容均由合作方或网友上传,本站不对文档的完整性、权威性及其观点立场正确性做任何保证或承诺!文档内容仅供研究参考,付费前请自行鉴别。
3、如文档内容存在违规,或者侵犯商业秘密、侵犯著作权等,请点击“违规举报”。

碎片内容

神经系统定位诊断(这个一定要看!!!)

您可能关注的文档

确认删除?
VIP
微信客服
  • 扫码咨询
会员Q群
  • 会员专属群点击这里加入QQ群
客服邮箱
回到顶部