电脑桌面
添加小米粒文库到电脑桌面
安装后可以在桌面快捷访问

九年级思品下学期第一月考试卷 新人教版试卷VIP免费

九年级思品下学期第一月考试卷 新人教版试卷_第1页
1/6
九年级思品下学期第一月考试卷 新人教版试卷_第2页
2/6
九年级思品下学期第一月考试卷 新人教版试卷_第3页
3/6
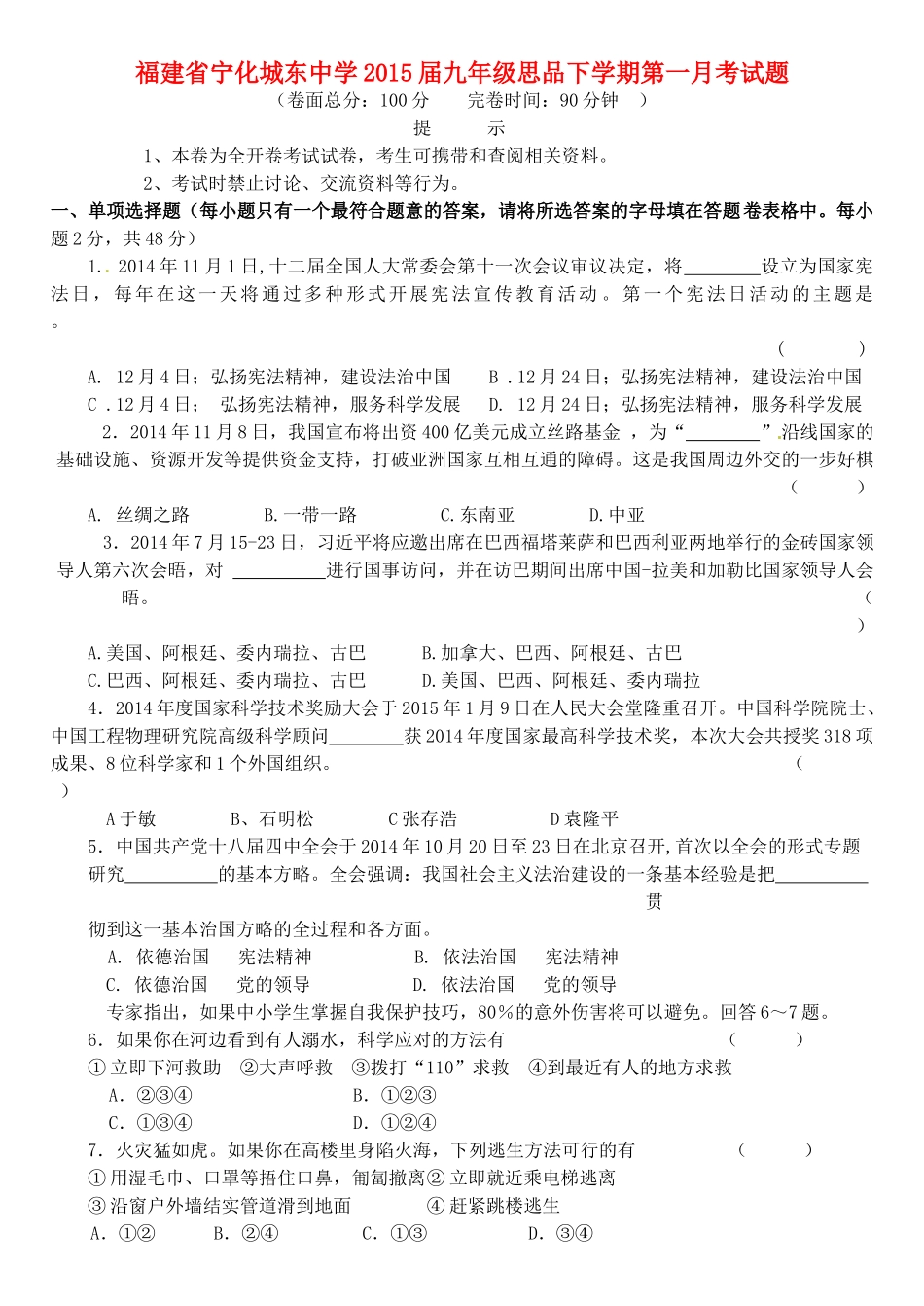
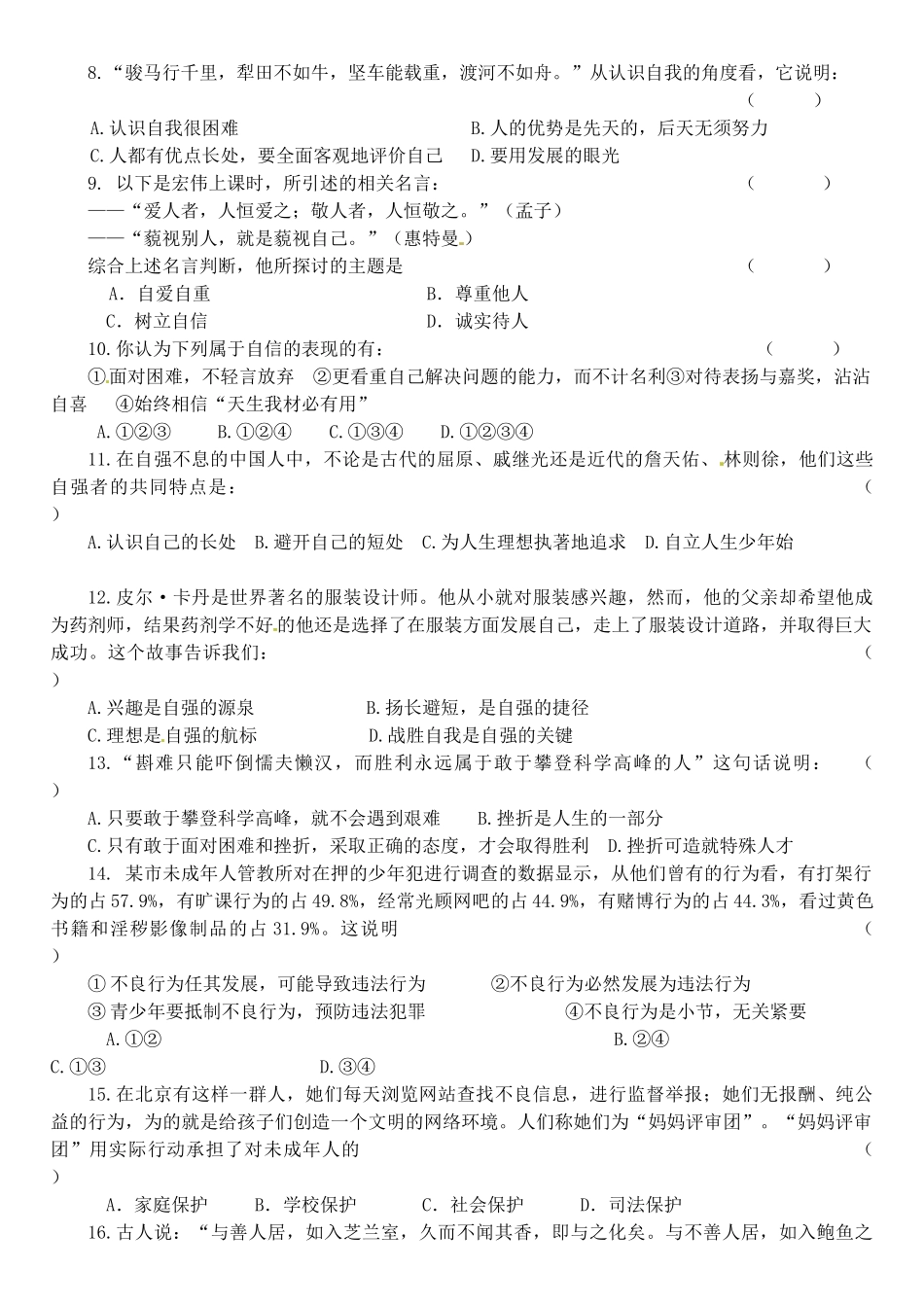
福建省宁化城东中学2015届九年级思品下学期第一月考试题(卷面总分:100分完卷时间:90分钟)提示1、本卷为全开卷考试试卷,考生可携带和查阅相关资料。2、考试时禁止讨论、交流资料等行为。一、单项选择题(每小题只有一个最符合题意的答案,请将所选答案的字母填在答题卷表格中。每小题2分,共48分)1.2014年11月1日,十二届全国人大常委会第十一次会议审议决定,将设立为国家宪法日,每年在这一天将通过多种形式开展宪法宣传教育活动。第一个宪法日活动的主题是。()A.12月4日;弘扬宪法精神,建设法治中国B.12月24日;弘扬宪法精神,建设法治中国C.12月4日;弘扬宪法精神,服务科学发展D.12月24日;弘扬宪法精神,服务科学发展2.2014年11月8日,我国宣布将出资400亿美元成立丝路基金,为“”沿线国家的基础设施、资源开发等提供资金支持,打破亚洲国家互相互通的障碍。这是我国周边外交的一步好棋()A.丝绸之路B.一带一路C.东南亚D.中亚3.2014年7月15-23日,习近平将应邀出席在巴西福塔莱萨和巴西利亚两地举行的金砖国家领导人第六次会晤,对进行国事访问,并在访巴期间出席中国-拉美和加勒比国家领导人会晤。()A.美国、阿根廷、委内瑞拉、古巴B.加拿大、巴西、阿根廷、古巴C.巴西、阿根廷、委内瑞拉、古巴D.美国、巴西、阿根廷、委内瑞拉4.2014年度国家科学技术奖励大会于2015年1月9日在人民大会堂隆重召开。中国科学院院士、中国工程物理研究院高级科学顾问获2014年度国家最高科学技术奖,本次大会共授奖318项成果、8位科学家和1个外国组织。()A于敏B、石明松C张存浩D袁隆平5.中国共产党十八届四中全会于2014年10月20日至23日在北京召开,首次以全会的形式专题研究的基本方略。全会强调:我国社会主义法治建设的一条基本经验是把贯彻到这一基本治国方略的全过程和各方面。A.依德治国宪法精神B.依法治国宪法精神C.依德治国党的领导D.依法治国党的领导专家指出,如果中小学生掌握自我保护技巧,80%的意外伤害将可以避免。回答6~7题。6.如果你在河边看到有人溺水,科学应对的方法有()①立即下河救助②大声呼救③拨打“110”求救④到最近有人的地方求救A.②③④B.①②③C.①③④D.①②④7.火灾猛如虎。如果你在高楼里身陷火海,下列逃生方法可行的有()①用湿毛巾、口罩等捂住口鼻,匍匐撤离②立即就近乘电梯逃离③沿窗户外墙结实管道滑到地面④赶紧跳楼逃生A.①②B.②④C.①③D.③④8.“骏马行千里,犁田不如牛,坚车能载重,渡河不如舟。”从认识自我的角度看,它说明:()A.认识自我很困难B.人的优势是先天的,后天无须努力C.人都有优点长处,要全面客观地评价自己D.要用发展的眼光9.以下是宏伟上课时,所引述的相关名言:()——“爱人者,人恒爱之;敬人者,人恒敬之。”(孟子)——“藐视别人,就是藐视自己。”(惠特曼)综合上述名言判断,他所探讨的主题是()A.自爱自重B.尊重他人C.树立自信D.诚实待人10.你认为下列属于自信的表现的有:()①面对困难,不轻言放弃②更看重自己解决问题的能力,而不计名利③对待表扬与嘉奖,沾沾自喜④始终相信“天生我材必有用”A.①②③B.①②④C.①③④D.①②③④11.在自强不息的中国人中,不论是古代的屈原、戚继光还是近代的詹天佑、林则徐,他们这些自强者的共同特点是:()A.认识自己的长处B.避开自己的短处C.为人生理想执著地追求D.自立人生少年始12.皮尔·卡丹是世界著名的服装设计师。他从小就对服装感兴趣,然而,他的父亲却希望他成为药剂师,结果药剂学不好的他还是选择了在服装方面发展自己,走上了服装设计道路,并取得巨大成功。这个故事告诉我们:()A.兴趣是自强的源泉B.扬长避短,是自强的捷径C.理想是自强的航标D.战胜自我是自强的关键13.“斟难只能吓倒懦夫懒汉,而胜利永远属于敢于攀登科学高峰的人”这句话说明:()A.只要敢于攀登科学高峰,就不会遇到艰难B.挫折是人生的一部分C.只有敢于面对困难和挫折,采取正确的态度,才会取得胜利D.挫折可造就特殊人才14.某市未成年人管教所对在押的少年犯进行调查的数据显示,从他们曾有的行为看,有打架行为的占57.9%,有旷课行为的占...

1、当您付费下载文档后,您只拥有了使用权限,并不意味着购买了版权,文档只能用于自身使用,不得用于其他商业用途(如 [转卖]进行直接盈利或[编辑后售卖]进行间接盈利)。
2、本站所有内容均由合作方或网友上传,本站不对文档的完整性、权威性及其观点立场正确性做任何保证或承诺!文档内容仅供研究参考,付费前请自行鉴别。
3、如文档内容存在违规,或者侵犯商业秘密、侵犯著作权等,请点击“违规举报”。

碎片内容

九年级思品下学期第一月考试卷 新人教版试卷

;绿洲书城+ 关注
实名认证
内容提供者

从事历史教学,热爱教育,高度负责。

确认删除?
VIP
微信客服
  • 扫码咨询
会员Q群
  • 会员专属群点击这里加入QQ群
客服邮箱
回到顶部