电脑桌面
添加小米粒文库到电脑桌面
安装后可以在桌面快捷访问

高考历史总复习 第十一单元 当今世界经济的全球化趋势 知能强化练32 世界经济的区域集团化和经济全球化(含解析)新人教版-新人教版高三全册历史试题VIP免费

高考历史总复习 第十一单元 当今世界经济的全球化趋势 知能强化练32 世界经济的区域集团化和经济全球化(含解析)新人教版-新人教版高三全册历史试题_第1页
1/7
高考历史总复习 第十一单元 当今世界经济的全球化趋势 知能强化练32 世界经济的区域集团化和经济全球化(含解析)新人教版-新人教版高三全册历史试题_第2页
2/7
高考历史总复习 第十一单元 当今世界经济的全球化趋势 知能强化练32 世界经济的区域集团化和经济全球化(含解析)新人教版-新人教版高三全册历史试题_第3页
3/7
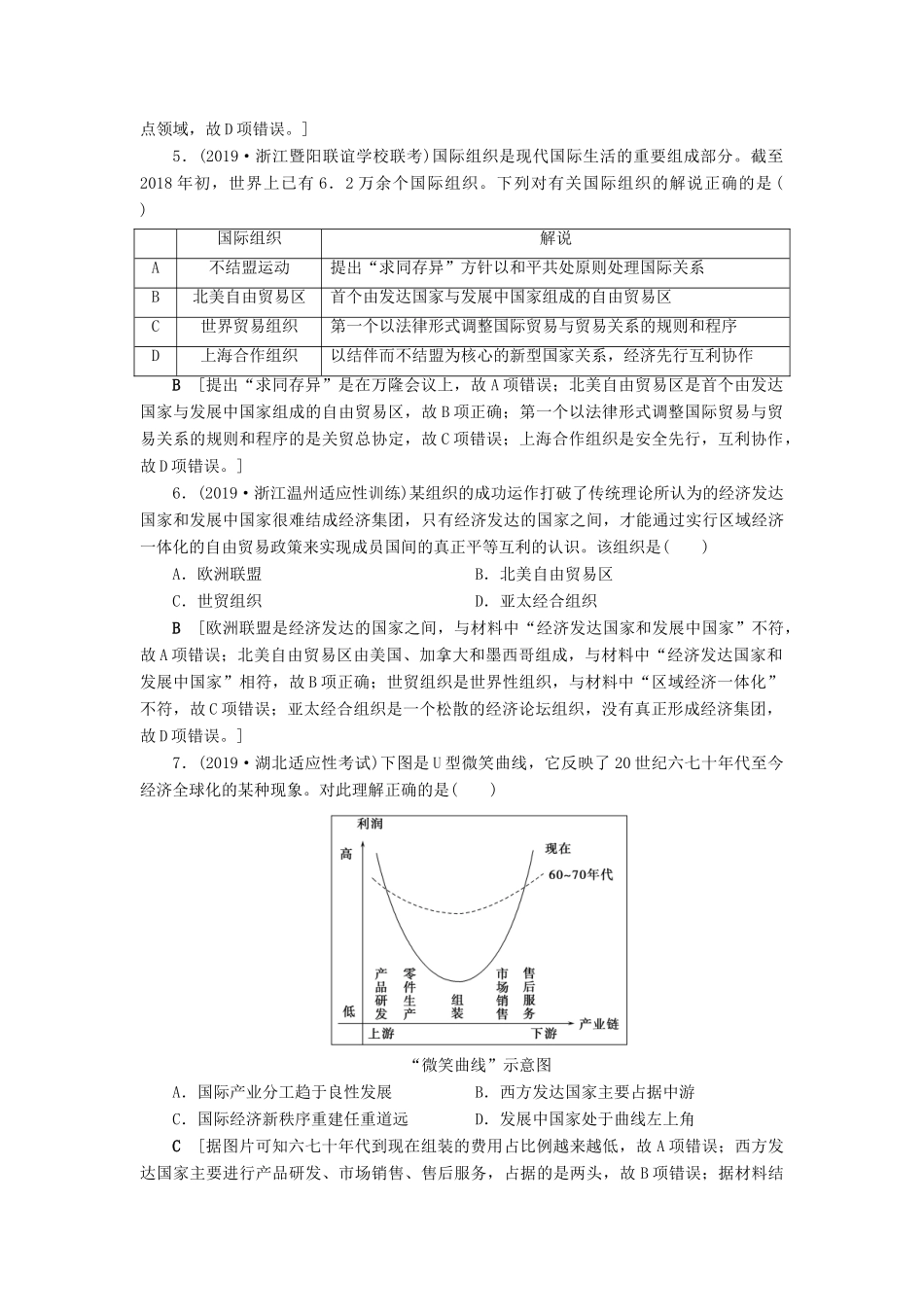
知能强化练(三十二)世界经济的区域集团化和经济全球化一、选择题1.(2019·山西孝义模拟)1948年1月,比、荷、卢等国的关税同盟生效;同年4月、英、法等西欧十六国在巴黎签订了欧洲经济合作公约。这有助于西欧()A.对抗经济互助委员会B.摆脱美苏冷战的影响C.经济进一步走向联合D.经济复苏的步伐加快C[材料主要强调的是西欧国家的经济联合,未涉及到两极格局的相关内容,故A项错误;依所学,马歇尔计划后,美国加强了对西欧的控制,西欧尚未摆脱美苏冷战的影响故B项错误;材料反映了西欧各国加强经济的联合,故C项正确;二战后西欧经济残破,国际地位下降,到1948年7月马歇尔计划实施才使西欧经济复苏的步伐加快,故D项错误。]2.(2019·陕西宝鸡模拟)欧洲一体化不应该是死板的,它必须尽可能伸展自如和富有弹性。它不应该是束缚欧洲各国人民的紧身衣,而应该是他们和他们赖以发展的共同依靠是一种健康的、适应各自正常特性发展的共同支柱。下列事件符合这一主旨的是()A.欧共体的诞生B.欧盟的成立C.欧元的问世D.英国的脱欧D[据材料可以得出英国的脱欧符合题意。欧共体的诞生不合题意,A项错误;欧盟的成立不合题意,B项错误;欧元的问世不合题意,C项错误。]3.(2019·山东济南模拟)1975年,欧共体与46个非洲和太平洋地区发展中国家签订了为期五年的《洛美协定》。协定规定,欧共体在不要互惠的条件下,允许46国的全部工业品免税、不限量地进入共同市场。这说明()A.不结盟运动冲击了世界格局B.美国霸权地位受到挑战C.欧洲经济复苏奉行独立外交D.世界经济两极分化严重D[题干主要论述欧共体与46个非洲和太平洋地区发展中国家的问题,没有涉及不结盟运动,故A项错误;题干没有谈及美国,故B项错误;题干主要论述欧共体与46个非洲和太平洋地区发展中国家的贸易往来问题,没有涉及政治因素,故C项错误;在20世纪70年代,欧共体经济发展迅速,实力大为提高,而非洲国家和太平洋地区的发展中国家经济发展缓慢,故《洛美协定》规定“欧共体在不要互惠的条件下,允许46国的全部工业品免税、不限量地进入共同市场”,故D项正确。]4.(2019·湖北荆州月考)北美自由贸易协定生效后的3年内,流入墨西哥的外国直接投资达300亿美元,是过去25年外国直接投资的近一半;同时墨西哥对美国的出口总额1994年为510.6亿美元,2002年则达到1430亿美元。材料表明()A.墨西哥劳动密集型产业得到发展B.墨西哥农副产品更具竞争优势C.对等的关税税率促进美墨贸易增长D.金融是美国对墨投资重点领域A[材料表明美国在墨西哥投资增加,发展劳动密集型产业,带来墨西哥对美国的出口总额增加,故A项正确;材料反映出墨西哥的劳动力优势,故B项错误;材料无法推断美国和墨西哥关税是否对等,故C项错误;材料反映出劳动密集型产业是美国对墨投资重点领域,故D项错误。]5.(2019·浙江暨阳联谊学校联考)国际组织是现代国际生活的重要组成部分。截至2018年初,世界上已有6.2万余个国际组织。下列对有关国际组织的解说正确的是()国际组织解说A不结盟运动提出“求同存异”方针以和平共处原则处理国际关系B北美自由贸易区首个由发达国家与发展中国家组成的自由贸易区C世界贸易组织第一个以法律形式调整国际贸易与贸易关系的规则和程序D上海合作组织以结伴而不结盟为核心的新型国家关系,经济先行互利协作B[提出“求同存异”是在万隆会议上,故A项错误;北美自由贸易区是首个由发达国家与发展中国家组成的自由贸易区,故B项正确;第一个以法律形式调整国际贸易与贸易关系的规则和程序的是关贸总协定,故C项错误;上海合作组织是安全先行,互利协作,故D项错误。]6.(2019·浙江温州适应性训练)某组织的成功运作打破了传统理论所认为的经济发达国家和发展中国家很难结成经济集团,只有经济发达的国家之间,才能通过实行区域经济一体化的自由贸易政策来实现成员国间的真正平等互利的认识。该组织是()A.欧洲联盟B.北美自由贸易区C.世贸组织D.亚太经合组织B[欧洲联盟是经济发达的国家之间,与材料中“经济发达国家和发展中国家”不符,故A项错误;北美自由贸易区由美国、加拿大和墨西哥组成,与材料中“经济发达...

1、当您付费下载文档后,您只拥有了使用权限,并不意味着购买了版权,文档只能用于自身使用,不得用于其他商业用途(如 [转卖]进行直接盈利或[编辑后售卖]进行间接盈利)。
2、本站所有内容均由合作方或网友上传,本站不对文档的完整性、权威性及其观点立场正确性做任何保证或承诺!文档内容仅供研究参考,付费前请自行鉴别。
3、如文档内容存在违规,或者侵犯商业秘密、侵犯著作权等,请点击“违规举报”。

碎片内容

高考历史总复习 第十一单元 当今世界经济的全球化趋势 知能强化练32 世界经济的区域集团化和经济全球化(含解析)新人教版-新人教版高三全册历史试题

确认删除?
VIP
微信客服
  • 扫码咨询
会员Q群
  • 会员专属群点击这里加入QQ群
客服邮箱
回到顶部