电脑桌面
添加小米粒文库到电脑桌面
安装后可以在桌面快捷访问

初中第七单元概念复习沪教版 试题VIP免费

初中第七单元概念复习沪教版 试题_第1页
1/7
初中第七单元概念复习沪教版 试题_第2页
2/7
初中第七单元概念复习沪教版 试题_第3页
3/7
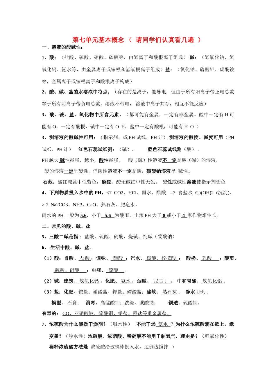
第七单元基本概念(请同学们认真看几遍)一、溶液的酸碱性:1、酸:(盐酸、硫酸、硝酸、碳酸等,由氢离子和酸根离子组成)碱:(氢氧化钠、氢氧化钙、氨水等,由金属离子或铵根和氢氧根离子组成)盐:(氯化钠、硫酸钾、碳酸铵等,金属离子或铵根离子和酸根离子构成)2、酸、碱、盐的水溶液中特点:(存在的是离子,能导电,但由于所有阳离子带正电总数等于所有阴离子带负电总数,溶液不带电,溶液中离子共存,相互不能反应)3、酸、碱、盐、氧化物中所含元素。(都可能有金属,一定有非金属。酸中一定有H可能有O,一定有酸根,碱中一定有OH,盐中一定有酸根,可能有HO)3、测溶液的酸碱性可用:(指示剂,或PH试纸,PH计)测溶液的酸度、碱度可用(PH试纸、PH计)红色石蕊试纸测:(碱),蓝色石蕊试纸测(酸)。PH越大碱性越强,越小,酸性越强。酸(碱)性溶液不一定是酸(碱)的溶液,酸的溶液一定呈酸性,但酸性溶液不一定是酸,碳酸钠溶液呈碱性。石蕊:酸红碱蓝中性紫色,酚醛:酸无碱红中性无色。酸性或碱性溶液使指示剂变色4、下列物质投入水中的PH,<7CO2、HCl、雨水、醋酸=7食盐水Cu(OH)2(沉淀)、>7Na2CO3、NH3、CaO、熟石灰、肥皂水。雨水的PH一般为5.6,小于5.6为酸雨,土壤PH大于8或小于4家作物难生长。二、常见的酸、碱、盐5、三酸二碱是指:盐酸、硫酸、硝酸、烧碱、纯碱(碳酸钠)6、生活中酸、碱、盐。(1)酸:胃酸、盐酸;调味、醋酸;汽水、碳酸、柠檬酸;酸奶、乳酸;酸雨、硫酸、硝酸;电瓶、硫酸。(2)碱:建筑、氢氧化钙;化肥、氨水;烟碱、尼古丁;中和胃酸、氢氧化铝。(3)盐:化肥、铵盐、硝酸盐、钾盐、磷酸盐;建筑、熟石灰;净水明矾;模型、石膏;消毒、高锰酸钾;洗涤、碳酸钠;钡透、硫酸钡。有毒的:CO、亚硝酸钠、硫酸铜、铅盐、汞盐等重金属盐、7、浓硫酸为什么能做干燥剂?(吸水性)不能干燥氨水?为什么浓硫酸滴在纸上,纸变黑?(脱水性)浓硫酸、浓硝酸、稀硝酸不能用于制氢气,理由是?(强氧化性)稀释浓硫酸方法是浓硫酸沿玻璃棒倒入水,边倒边搅拌?沾在皮肤上处理方法?先抹后冲再涂3%—5%的碳酸氢钠8、用浓盐酸制得的氢气中混有氯化氢?通入氢氧化钠中可除去杂质。看到浓盐酸想到挥发性,瓶口有白雾?用盐酸制得的二氧化碳通石灰水不浑,原因是:盐酸有挥发性,产生的CO2中有氯化氢,而生成的碳酸钙能被盐酸溶解9、氢氧化钠固体空气中质量变大的原因有吸水潮解,与空气中CO2反应变质?如何验证有无变质加盐酸、或氢氧化钙、或氯化钡(不能氯化钙)?如何除去变质的部分加适量的氢氧化钙,过滤?氢氧化钠固体不能干燥CO2、SO2、SO3、HCl?验证CO2用石灰水,吸收CO2用氢氧化钠浓溶液。放氢氧化钠溶液试剂瓶用橡皮塞,(能与玻璃中的二氧化硅反应)塞子上白色固体是碳酸钠加入盐酸可鉴定。证明碳酸钠中混有氢氧化钠:(先加入氯化钙或氯化钡至没沉淀,再加酚醛变红)10、氨水是氨气的水溶液,有氨臭味、有挥发性,氨水、氨气能被酸吸收。11、氢氧化钙微溶于水,解释不能配浓溶液,不宜吸收二氧化碳?溶解度随温度升高反而下降?解释加热饱和石灰水变浑浊?它的主要用途有建筑材料(与CO2反应);配农药波尔多液(杀菌)改良酸性土壤(与酸反生中和反应?12、碳酸钠溶液呈碱性,说明溶液中含氢氧根离子。但它的类别是盐?它的主要用途有洗涤剂、食品加工、玻璃、造纸,侯德榜制碱有贡献。硫酸、盐酸用途除锈、食盐用途调昧、防腐、生理盐水、制氯气、烧碱、烧碱用途造纸、人造丝、纺织印染、硫酸铜用途铜、农药波尔多液、氨水用途氮肥、硝酸,小苏打碳酸氢钠,食品工业,除胃酸。13、氮肥长叶磷肥长根、果实钾肥长茎。铵盐能与碱反应。铵态氮肥不能与碱性肥料(草木灰、熟石灰)等共用?举例复合肥料硝酸钾、磷酸铵、磷酸钾氮、磷、钾中含二种,豆科植物能吸收氮气转化成氮肥。雷电时能使氮气和氧气化合,为土壤中施氮肥。草木灰主要成份是碳酸钾,是钾肥,呈碱性。化学肥料与农家肥料的优缺点(化肥:营养元素含量高,吸收快,营养元素品种单一,污染多,对土壤会破坏)14、俗名或主要成份天然气、沼气、瓦斯CH4、干冰CO2、食盐...

1、当您付费下载文档后,您只拥有了使用权限,并不意味着购买了版权,文档只能用于自身使用,不得用于其他商业用途(如 [转卖]进行直接盈利或[编辑后售卖]进行间接盈利)。
2、本站所有内容均由合作方或网友上传,本站不对文档的完整性、权威性及其观点立场正确性做任何保证或承诺!文档内容仅供研究参考,付费前请自行鉴别。
3、如文档内容存在违规,或者侵犯商业秘密、侵犯著作权等,请点击“违规举报”。

碎片内容

初中第七单元概念复习沪教版 试题

星河书苑+ 关注
实名认证
内容提供者

从事历史教学,热爱教育,高度负责。

确认删除?
VIP
微信客服
  • 扫码咨询
会员Q群
  • 会员专属群点击这里加入QQ群
客服邮箱
回到顶部