电脑桌面
添加小米粒文库到电脑桌面
安装后可以在桌面快捷访问

(新课标)高考历史一轮复习 课后限时集训10 现代中国的政治建设与祖国统一(含解析)-人教版高三全册历史试题VIP免费

(新课标)高考历史一轮复习 课后限时集训10 现代中国的政治建设与祖国统一(含解析)-人教版高三全册历史试题_第1页
1/7
(新课标)高考历史一轮复习 课后限时集训10 现代中国的政治建设与祖国统一(含解析)-人教版高三全册历史试题_第2页
2/7
(新课标)高考历史一轮复习 课后限时集训10 现代中国的政治建设与祖国统一(含解析)-人教版高三全册历史试题_第3页
3/7
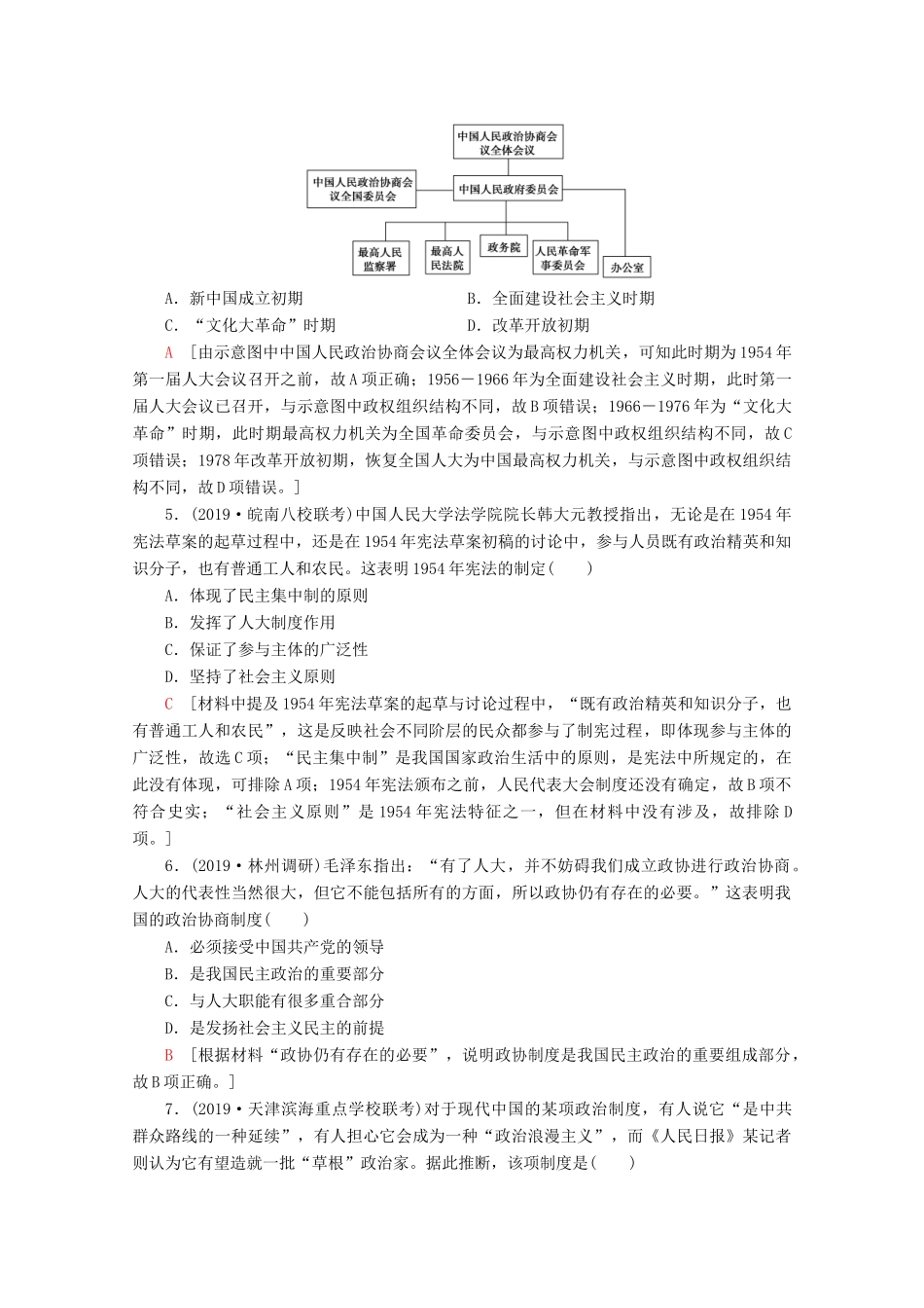
课后限时集训(十)现代中国的政治建设与祖国统一(建议用时:45分钟)一、选择题1.(2019·衡阳高三联考)有学者认为:“中国某部法律文件规定国家机构存在一个集中权力的中央人民政府委员会,在中央人民政府委员会下面设立各个职能机构,政务院和法院都是其职能机构。”这一文件()A.为新中国成立奠定基础B.规划了社会主义建设蓝图C.推动政协制度职能转变D.适应了经济体制改革需要A[依据所学中央人民政府委员会是由1949年9月政协会议上选出,在《共同纲领》中规定的,由此知道文件是《共同纲领》,《共同纲领》确立了新型国家架构,为新中国成立奠定基础,故A项正确。]2.(2019·齐齐哈尔市模拟)新中国成立初期,中共在制定第一部宪法的过程中,根据实际情况采取分层次的讨论方式:精英讨论和大众讨论;文字改革中,中国共产党与民主党派、知识分子进行了平等充分的协商,甚至改变自己拼音文字的价值偏好,采取汉语拼音方案。这些立体式协商民主模式()A.是中国共产党执政模式B.体现了人民当家作主C.表明政协制度正式确立D.确立了政权组织原则B[材料说的是立体式协商民主模式,是中国共产党执政模式的具体体现,不能代表整个中国共产党执政模式,故A项错误;中共在执政过程中充分听取各基层的意见,满足各阶层的需要,体现了人民当家作主,故B项正确;政协制度正式确立是通过1954年宪法,故C项错误;我国政权的组织原则是民主集中制,故D项错误。]3.(2018·太原期末)新中国建立后,中国共产党先后在农村进行了“谁养活了谁”的马克思主义基本理论教育、“从猿到人”的社会发展史教育等,同时,也注意将大张旗鼓地宣传与深入细致的工作相结合。这些做法()A.适应了新生国家政权巩固的需要B.开始确立马克思主义的指导地位C.揭开了建国初期教育改革的序幕D.表明农民问题是革命的中心问题A[根据材料“‘谁养活了谁’的马克思主义基本理论教育、‘从猿到人’的社会发展史教育”“大张旗鼓地宣传与深入细致的工作相结合”,主要是为了对农村进行思想改造,以适应新生国家的需要,故A项正确。]4.下图是中华人民共和国某个时期的政权组织结构示意图,该时期是()A.新中国成立初期B.全面建设社会主义时期C.“文化大革命”时期D.改革开放初期A[由示意图中中国人民政治协商会议全体会议为最高权力机关,可知此时期为1954年第一届人大会议召开之前,故A项正确;1956-1966年为全面建设社会主义时期,此时第一届人大会议已召开,与示意图中政权组织结构不同,故B项错误;1966-1976年为“文化大革命”时期,此时期最高权力机关为全国革命委员会,与示意图中政权组织结构不同,故C项错误;1978年改革开放初期,恢复全国人大为中国最高权力机关,与示意图中政权组织结构不同,故D项错误。]5.(2019·皖南八校联考)中国人民大学法学院院长韩大元教授指出,无论是在1954年宪法草案的起草过程中,还是在1954年宪法草案初稿的讨论中,参与人员既有政治精英和知识分子,也有普通工人和农民。这表明1954年宪法的制定()A.体现了民主集中制的原则B.发挥了人大制度作用C.保证了参与主体的广泛性D.坚持了社会主义原则C[材料中提及1954年宪法草案的起草与讨论过程中,“既有政治精英和知识分子,也有普通工人和农民”,这是反映社会不同阶层的民众都参与了制宪过程,即体现参与主体的广泛性,故选C项;“民主集中制”是我国国家政治生活中的原则,是宪法中所规定的,在此没有体现,可排除A项;1954年宪法颁布之前,人民代表大会制度还没有确定,故B项不符合史实;“社会主义原则”是1954年宪法特征之一,但在材料中没有涉及,故排除D项。]6.(2019·林州调研)毛泽东指出:“有了人大,并不妨碍我们成立政协进行政治协商。人大的代表性当然很大,但它不能包括所有的方面,所以政协仍有存在的必要。”这表明我国的政治协商制度()A.必须接受中国共产党的领导B.是我国民主政治的重要部分C.与人大职能有很多重合部分D.是发扬社会主义民主的前提B[根据材料“政协仍有存在的必要”,说明政协制度是我国民主政治的重要组成部分,故B项正确。]7.(2019·天津滨海重点学校联考)对于现代中国的某项政...

1、当您付费下载文档后,您只拥有了使用权限,并不意味着购买了版权,文档只能用于自身使用,不得用于其他商业用途(如 [转卖]进行直接盈利或[编辑后售卖]进行间接盈利)。
2、本站所有内容均由合作方或网友上传,本站不对文档的完整性、权威性及其观点立场正确性做任何保证或承诺!文档内容仅供研究参考,付费前请自行鉴别。
3、如文档内容存在违规,或者侵犯商业秘密、侵犯著作权等,请点击“违规举报”。

碎片内容

(新课标)高考历史一轮复习 课后限时集训10 现代中国的政治建设与祖国统一(含解析)-人教版高三全册历史试题

确认删除?
VIP
微信客服
  • 扫码咨询
会员Q群
  • 会员专属群点击这里加入QQ群
客服邮箱
回到顶部