电脑桌面
添加小米粒文库到电脑桌面
安装后可以在桌面快捷访问

全国2007年10月自考考试计量经济学试题和答案VIP免费

全国2007年10月自考考试计量经济学试题和答案_第1页
1/8
全国2007年10月自考考试计量经济学试题和答案_第2页
2/8
全国2007年10月自考考试计量经济学试题和答案_第3页
3/8
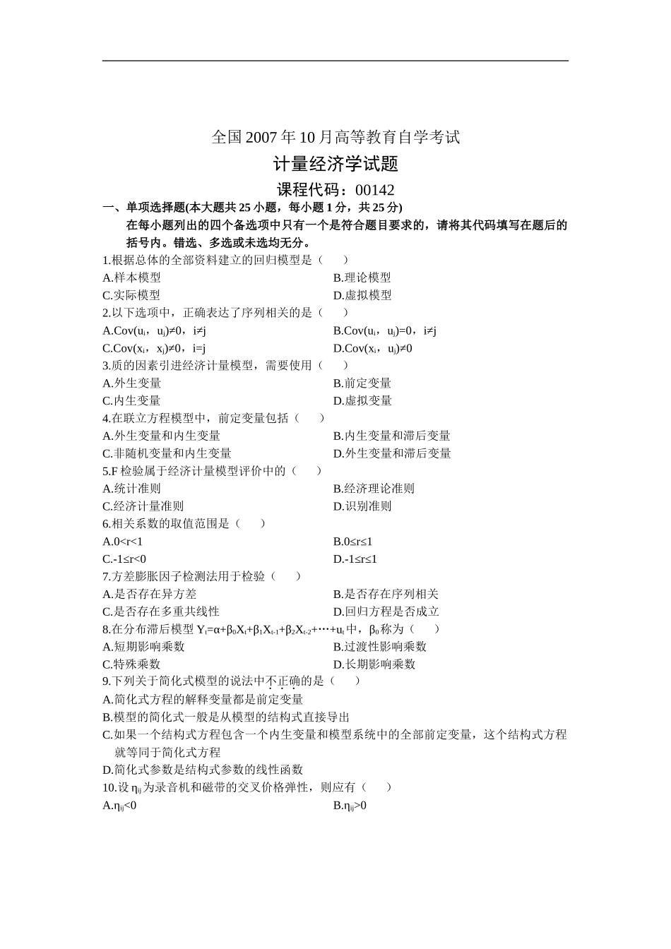
全国2007年10月高等教育自学考试计量经济学试题课程代码:00142一、单项选择题(本大题共25小题,每小题1分,共25分)在每小题列出的四个备选项中只有一个是符合题目要求的,请将其代码填写在题后的括号内。错选、多选或未选均无分。1.根据总体的全部资料建立的回归模型是()A.样本模型B.理论模型C.实际模型D.虚拟模型2.以下选项中,正确表达了序列相关的是()A.Cov(ui,uj)≠0,i≠jB.Cov(ui,uj)=0,i≠jC.Cov(xi,xj)≠0,i=jD.Cov(xi,uj)≠03.质的因素引进经济计量模型,需要使用()A.外生变量B.前定变量C.内生变量D.虚拟变量4.在联立方程模型中,前定变量包括()A.外生变量和内生变量B.内生变量和滞后变量C.非随机变量和内生变量D.外生变量和滞后变量5.F检验属于经济计量模型评价中的()A.统计准则B.经济理论准则C.经济计量准则D.识别准则6.相关系数的取值范围是()A.00C.ηij<-1D.ηij>111.设ρ为总体相关系数,r为样本相关系数,则检验H0:ρ=0时,所用的统计量服从的分布为()A.χ2(n-2)B.t(n-1)C.t(n-2)D.N(n一2)12.假设回归模型中的随机误差项ut具有一阶自回归形式:ut-ρut-1+vt其中E(vt)=0,Var(vt)=,则方差Var(ut)为()A.Var(ut)=B.Var(ut)=C.Var(ut)=D.Var(ut)=13.设某地区消费函数Yi—C0+C1Xi+ui中,消费支出不仅与收入X有关,而且与消费者年龄构成有关,年龄构成可分为小孩、成年人和老年人三个层次,假设边际消费倾向不变,则考虑上述因素的影响,该消费函数应引入虚拟变量个数为()A.1个B.2个C.3个D.4个14.当p=-1,υ=1时,CES生产函数趋于()A.线性生产函数B.C-D生产函数C.投入产出生产函数D.对数生产函数15.在非均衡经济计量分析中,假定市场交易是按短边规划进行的,这意味着市场交易量Qt与市场需求量Dt和供给量St的关系为()A.Qt=minDtB.Qt=minStC.Qt=min(Dt,St)D.Qt=min(minDt,minSt)16.关于计量经济模型变量的说法中正确的是()A.内生变量是非随机变量B.前定变量是随机变量C.外生变量是随机变量D.外生变量是非随机变量17.相关分析所考察的变量中()A.所有变量均为随机变量B.所有变量均为确定性变量C.一个变量为随机变量,其它为确定性变量D.一个变量为确定性变量,其它为随机变量18.设有样本回归直线()A.不一定在回归直线上B.一定不在回归直线上C.一定在回归直线上D.在回归直线的上方19.设线性回归模型Yi=0+1X1i+2X2i+…+kXki+ui符合经典假设,则检验H0:1=2=…=k=0时,所用的统计量F服从()A.F(k-1,n-k)B.F(k,n-k-1)C.F(k-l,n-1)D.F(n-k,k-1)20.存在多重共线性时,若使用普通最小二乘法估计线性回归方程,则回归系数的估计是()A.有偏估计B.无偏估计C.最佳无偏估计D.有效估计21.对于自适应预期模型()Yt=0+1Xt+(1-)Yt-1+VtVt=ut-(1-)ut-1ut为经典误差项,估计模型参数应采用的方法为()A.普通最小二乘法B.加权最小二乘法C.工具变量法D.广义差分法22.对联立方程模型进行参数估计的方法可以分为两类,即()A.间接最小二乘法和系统估计法B.单方程估计法和系统估计法C.单方程估计法和二阶段最小二乘法D.工具变量法和间接最小二乘法23.如果联立方程模型中某个结构方程包含一个内生变量和模型中的全部前定变量,则这个方程()A.仅满足识别的阶条件B.不可识别C.恰好识别D.过度识别24.如果某个结构式方程是过度识别的,则估计该方程的参数时可用()A.有限信息极大似然估计法B.最小二乘法C.间接最小二乘法D.广义差分法25.进行...

1、当您付费下载文档后,您只拥有了使用权限,并不意味着购买了版权,文档只能用于自身使用,不得用于其他商业用途(如 [转卖]进行直接盈利或[编辑后售卖]进行间接盈利)。
2、本站所有内容均由合作方或网友上传,本站不对文档的完整性、权威性及其观点立场正确性做任何保证或承诺!文档内容仅供研究参考,付费前请自行鉴别。
3、如文档内容存在违规,或者侵犯商业秘密、侵犯著作权等,请点击“违规举报”。

碎片内容

全国2007年10月自考考试计量经济学试题和答案

确认删除?
VIP
微信客服
  • 扫码咨询
会员Q群
  • 会员专属群点击这里加入QQ群
客服邮箱
回到顶部