电脑桌面
添加小米粒文库到电脑桌面
安装后可以在桌面快捷访问

企业运营管理的内容与方法VIP专享VIP免费

企业运营管理的内容与方法_第1页
1/5
企业运营管理的内容与方法_第2页
2/5
企业运营管理的内容与方法_第3页
3/5
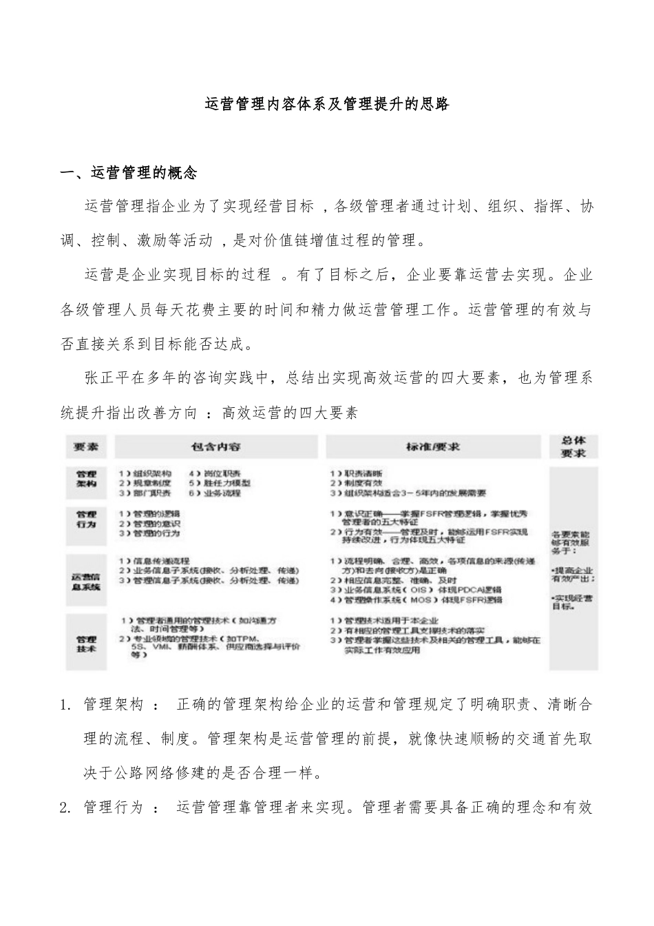
运营管理内容体系及管理提升的思路一、运营管理的概念运营管理指企业为了实现经营目标,各级管理者通过计划、组织、指挥、协调、控制、激励等活动,是对价值链增值过程的管理。运营是企业实现目标的过程。有了目标之后,企业要靠运营去实现。企业各级管理人员每天花费主要的时间和精力做运营管理工作。运营管理的有效与否直接关系到目标能否达成。张正平在多年的咨询实践中,总结出实现高效运营的四大要素,也为管理系统提升指出改善方向:高效运营的四大要素1.管理架构:正确的管理架构给企业的运营和管理规定了明确职责、清晰合理的流程、制度。管理架构是运营管理的前提,就像快速顺畅的交通首先取决于公路网络修建的是否合理一样。2.管理行为:运营管理靠管理者来实现。管理者需要具备正确的理念和有效的管理行为,他们需要对自身的角色定位有正确的认识,具备优秀管理者的理念和行为特征。3.运营信息系统:运营信息系统既包括对初始业务信息的收集、整理、传递和使用,也包括对这些业务信息进行分析处理后形成的各层管理信息,和管理者运用信息进行决策、控制、跟踪的过程。及时准确的信息收集、反馈和控制系统是运营管理的重要基础。4.管理技术:指各种理论、方法、工具,内容非常丰富。企业面临的问题各不相同,要考虑管理技术的适用条件。管理技术是运营管理和实现经营目标的手段。通过咨询实践,张正平发现:企业要想实现高效运营,必须在管理系统和人员两方面同时提升。管理系统改造涉及组织功能定位、治理结构设计、管理架构设计、权责体系设计、业务管理系统设计、职能管理系统设计(多数体现为流程体系的设计)等方面;人员提升改造涉及先进管理意识的建立、先进管理行为的打造、以及对现代管理技术的充分掌握和深度应用。二、运营管理的内容体系通过多年的运营管理咨询实践,张正平总结出如图所示的运营管理基本框架。这个框架涉及到战略目标的制定、管理架构、主价值链运营管理、支撑层面的运营管理三、运营管理提升的指导思路运营管理涉及企业主价值链和支持性价值链的各个环节,可能找出多个制约因素,解除它们的难易程度和企业的收益、风险有所不同。所以,企业咨询应以持续提升为原则,应用变革管理的思想,找出风险小、对企业运营改善有明显效果的制约因素首先改善,使企业和管理人员见到效果,强化积极因素,保持对变革的信心和动力。经过几次循环,解除企业的主要制约因素,使企业实现经营目标和发展潜力。四、运营管理的咨询思路张正平的RMCS咨询思路可以迅速地、层次分明地找出制约因素和发展潜力。并从经济效益指标和终端客户满意度这两个运营管理最主要的输出效果入手分析,层层深入,总体把握企业运营状况,找出主要制约因素和发展潜力之所在,在此基础上启动改善方案的设计与推动方案的落实。针对各层面的管理,张正平的改善思路如下:作者简介:张正平,国际注册管理咨询师(CMC),中国企业联合会管理咨询委员会执行委员,中国企业管理学会理事,多家企业管理顾问。业务专长:企业战略规划、企业文化、人力资源体系、营销体系、规范化管理等方面。力主推行“用具有实践经验的团队、做具有实效的个性化方案、推动客户实践管理变革”的咨询理念,形成了“贴身服务、深度参与、挂职推进、长期合作”的咨询模式,成功主持实施管理咨询项目上百个。代表著作《民企瓶颈》、《战略咨询实务》、《企业规范化管理》等。

1、当您付费下载文档后,您只拥有了使用权限,并不意味着购买了版权,文档只能用于自身使用,不得用于其他商业用途(如 [转卖]进行直接盈利或[编辑后售卖]进行间接盈利)。
2、本站所有内容均由合作方或网友上传,本站不对文档的完整性、权威性及其观点立场正确性做任何保证或承诺!文档内容仅供研究参考,付费前请自行鉴别。
3、如文档内容存在违规,或者侵犯商业秘密、侵犯著作权等,请点击“违规举报”。

碎片内容

企业运营管理的内容与方法

您可能关注的文档

确认删除?
VIP
微信客服
  • 扫码咨询
会员Q群
  • 会员专属群点击这里加入QQ群
客服邮箱
回到顶部