电脑桌面
添加小米粒文库到电脑桌面
安装后可以在桌面快捷访问

2025年工会管理办法VIP免费

2025年工会管理办法_第1页
1/4
2025年工会管理办法_第2页
2/4
2025年工会管理办法_第3页
3/4
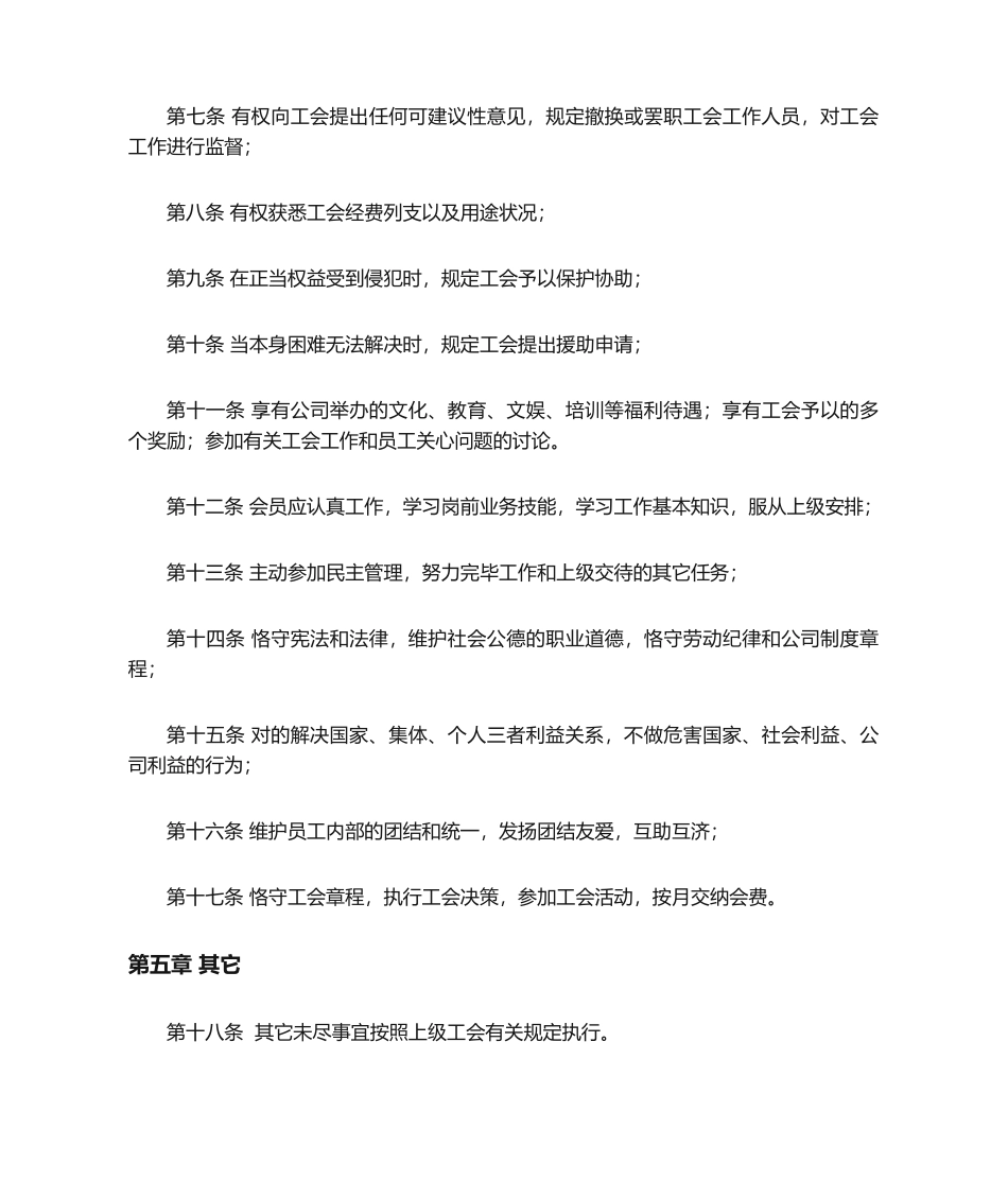
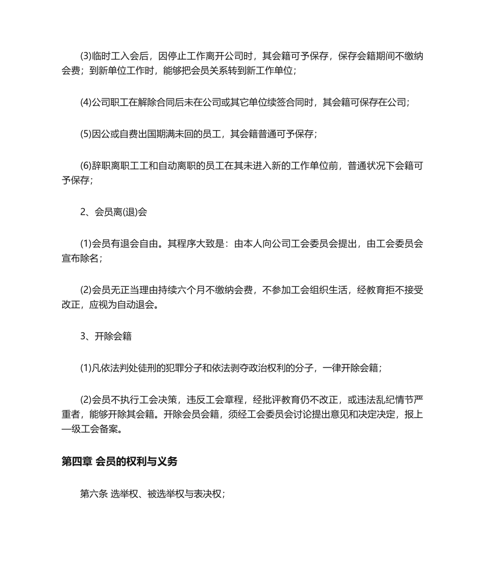
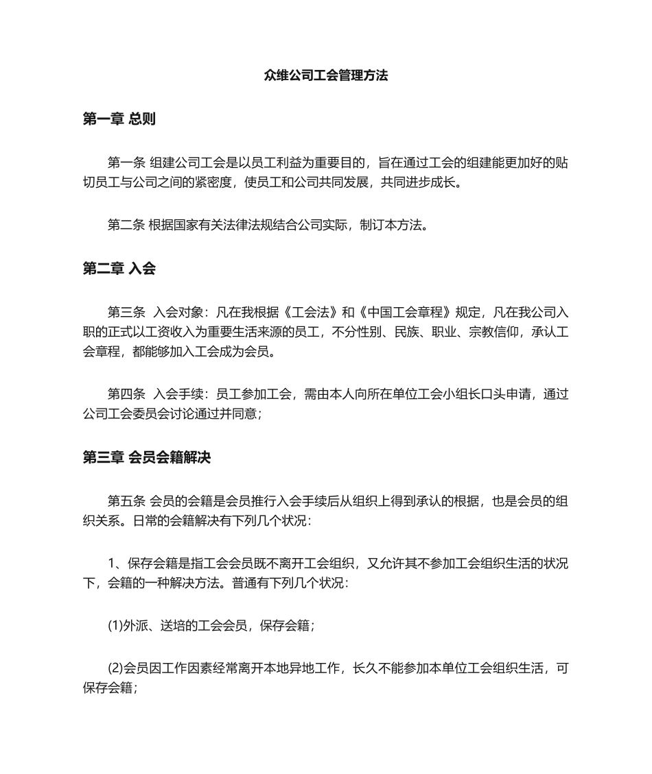
众维公司工会管理方法第一章总则第一条组建公司工会是以员工利益为重要目的,旨在通过工会的组建能更加好的贴切员工与公司之间的紧密度,使员工和公司共同发展,共同进步成长。第二条根据国家有关法律法规结合公司实际,制订本方法。第二章入会第三条入会对象:凡在我根据《工会法》和《中国工会章程》规定,凡在我公司入职的正式以工资收入为重要生活来源的员工,不分性别、民族、职业、宗教信仰,承认工会章程,都能够加入工会成为会员。第四条入会手续:员工参加工会,需由本人向所在单位工会小组长口头申请,通过公司工会委员会讨论通过并同意;第三章会员会籍解决第五条会员的会籍是会员推行入会手续后从组织上得到承认的根据,也是会员的组织关系。日常的会籍解决有下列几个状况:1、保存会籍是指工会会员既不离开工会组织,又允许其不参加工会组织生活的状况下,会籍的一种解决方法。普通有下列几个状况:(1)外派、送培的工会会员,保存会籍;(2)会员因工作因素经常离开本地异地工作,长久不能参加本单位工会组织生活,可保存会籍;(3)临时工入会后,因停止工作离开公司时,其会籍可予保存,保存会籍期间不缴纳会费;到新单位工作时,能够把会员关系转到新工作单位;(4)公司职工在解除合同后未在公司或其它单位续签合同时,其会籍可保存在公司;(5)因公或自费出国期满未回的员工,其会籍普通可予保存;(6)辞职离职工工和自动离职的员工在其未进入新的工作单位前,普通状况下会籍可予保存;2、会员离(退)会(1)会员有退会自由。其程序大致是:由本人向公司工会委员会提出,由工会委员会宣布除名;(2)会员无正当理由持续六个月不缴纳会费,不参加工会组织生活,经教育拒不接受改正,应视为自动退会。3、开除会籍(1)凡依法判处徒刑的犯罪分子和依法剥夺政治权利的分子,一律开除会籍;(2)会员不执行工会决策,违反工会章程,经批评教育仍不改正,或违法乱纪情节严重者,能够开除其会籍。开除会员会籍,须经工会委员会讨论提出意见和决定决定,报上—级工会备案。第四章会员的权利与义务第六条选举权、被选举权与表决权;第七条有权向工会提出任何可建议性意见,规定撤换或罢职工会工作人员,对工会工作进行监督;第八条有权获悉工会经费列支以及用途状况;第九条在正当权益受到侵犯时,规定工会予以保护协助;第十条当本身困难无法解决时,规定工会提出援助申请;第十一条享有公司举办的文化、教育、文娱、培训等福利待遇;享有工会予以的多个奖励;参加有关工会工作和员工关心问题的讨论。第十二条会员应认真工作,学习岗前业务技能,学习工作基本知识,服从上级安排;第十三条主动参加民主管理,努力完毕工作和上级交待的其它任务;第十四条恪守宪法和法律,维护社会公德的职业道德,恪守劳动纪律和公司制度章程;第十五条对的解决国家、集体、个人三者利益关系,不做危害国家、社会利益、公司利益的行为;第十六条维护员工内部的团结和统一,发扬团结友爱,互助互济;第十七条恪守工会章程,执行工会决策,参加工会活动,按月交纳会费。第五章其它第十八条其它未尽事宜按照上级工会有关规定执行。第十九条本方法自同意之日起执行。

1、当您付费下载文档后,您只拥有了使用权限,并不意味着购买了版权,文档只能用于自身使用,不得用于其他商业用途(如 [转卖]进行直接盈利或[编辑后售卖]进行间接盈利)。
2、本站所有内容均由合作方或网友上传,本站不对文档的完整性、权威性及其观点立场正确性做任何保证或承诺!文档内容仅供研究参考,付费前请自行鉴别。
3、如文档内容存在违规,或者侵犯商业秘密、侵犯著作权等,请点击“违规举报”。

碎片内容

2025年工会管理办法

您可能关注的文档

确认删除?
VIP
微信客服
  • 扫码咨询
会员Q群
  • 会员专属群点击这里加入QQ群
客服邮箱
回到顶部