电脑桌面
添加小米粒文库到电脑桌面
安装后可以在桌面快捷访问

2025年隐蔽工程质量验收制度VIP免费

2025年隐蔽工程质量验收制度_第1页
1/6
2025年隐蔽工程质量验收制度_第2页
2/6
2025年隐蔽工程质量验收制度_第3页
3/6
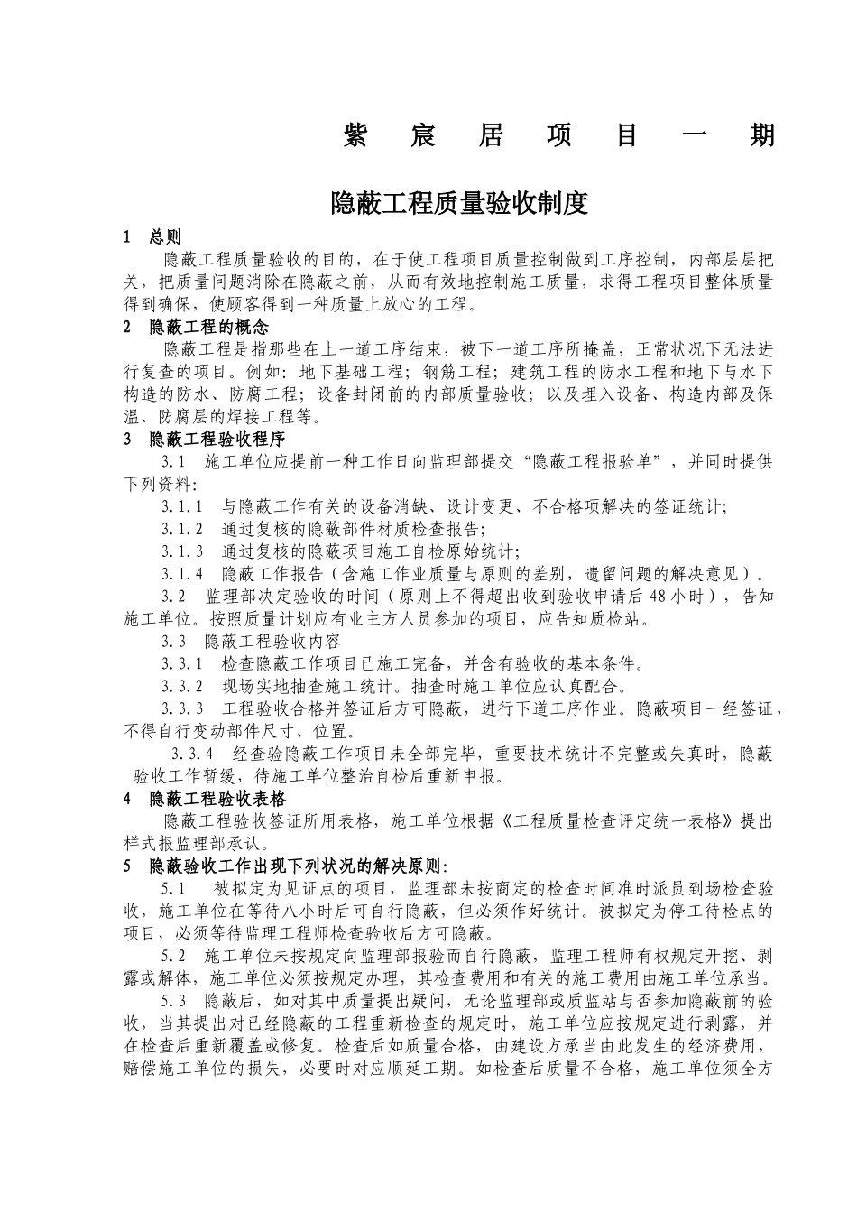
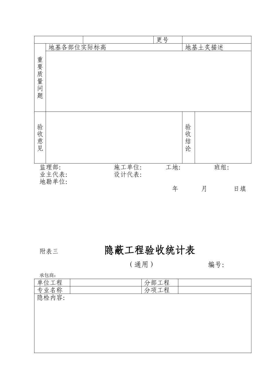
紫宸居项目一期隐蔽工程质量验收制度1总则隐蔽工程质量验收的目的,在于使工程项目质量控制做到工序控制,内部层层把关,把质量问题消除在隐蔽之前,从而有效地控制施工质量,求得工程项目整体质量得到确保,使顾客得到一种质量上放心的工程。2隐蔽工程的概念隐蔽工程是指那些在上一道工序结束,被下一道工序所掩盖,正常状况下无法进行复查的项目。例如:地下基础工程;钢筋工程;建筑工程的防水工程和地下与水下构造的防水、防腐工程;设备封闭前的内部质量验收;以及埋入设备、构造内部及保温、防腐层的焊接工程等。3隐蔽工程验收程序3.1施工单位应提前一种工作日向监理部提交“隐蔽工程报验单”,并同时提供下列资料:3.1.1与隐蔽工作有关的设备消缺、设计变更、不合格项解决的签证统计;3.1.2通过复核的隐蔽部件材质检查报告;3.1.3通过复核的隐蔽项目施工自检原始统计;3.1.4隐蔽工作报告(含施工作业质量与原则的差别,遗留问题的解决意见)。3.2监理部决定验收的时间(原则上不得超出收到验收申请后48小时),告知施工单位。按照质量计划应有业主方人员参加的项目,应告知质检站。3.3隐蔽工程验收内容3.3.1检查隐蔽工作项目已施工完备,并含有验收的基本条件。3.3.2现场实地抽查施工统计。抽查时施工单位应认真配合。3.3.3工程验收合格并签证后方可隐蔽,进行下道工序作业。隐蔽项目一经签证,不得自行变动部件尺寸、位置。3.3.4经查验隐蔽工作项目未全部完毕,重要技术统计不完整或失真时,隐蔽验收工作暂缓,待施工单位整治自检后重新申报。4隐蔽工程验收表格隐蔽工程验收签证所用表格,施工单位根据《工程质量检查评定统一表格》提出样式报监理部承认。5隐蔽验收工作出现下列状况的解决原则:5.1被拟定为见证点的项目,监理部未按商定的检查时间准时派员到场检查验收,施工单位在等待八小时后可自行隐蔽,但必须作好统计。被拟定为停工待检点的项目,必须等待监理工程师检查验收后方可隐蔽。5.2施工单位未按规定向监理部报验而自行隐蔽,监理工程师有权规定开挖、剥露或解体,施工单位必须按规定办理,其检查费用和有关的施工费用由施工单位承当。5.3隐蔽后,如对其中质量提出疑问,无论监理部或质监站与否参加隐蔽前的验收,当其提出对已经隐蔽的工程重新检查的规定时,施工单位应按规定进行剥露,并在检查后重新覆盖或修复。检查后如质量合格,由建设方承当由此发生的经济费用,赔偿施工单位的损失,必要时对应顺延工期。如检查后质量不合格,施工单位须全方面剥露,修复或返工后重新检查,并承当所发生的一切费用和影响工期的责任。附表一隐蔽工程验收统计表(地下防水、防腐工程)监理部:设计单位:工地:班组:业主代表:设计代表:年月日填附表二隐蔽工程验收统计表(地基验槽)单位工程名称分项工程名称工程部位施工图号设计变单位工程名称分项工程名称工程部位施工图号设计变更号重要质量问题重要原材料品种规格出厂合格证实验报告编号基层、面层、细部等质量状况马蹄(或胶泥、涂料)配备实验报告编号检测成果验收意见验收结论更号重要质量问题地基各部位实际标高地基土炙描述验收意见验收结论监理部:施工单位:工地:班组:业主代表:设计代表:地勘单位:年月日填附表三隐蔽工程验收统计表(通用)编号:承包商:单位工程分部工程专业名称分项工程隐检内容:隐蔽工程班组日期年月日验收意见承包商验收结论:设计代表项目监理部监督部门附表四隐蔽工程验收统计表(钢筋工程)施工过程见证点、停止点验收报验时“三检制”实施备案表申报时间:本次报表编号:施工方本次报验申请报验内容:1、报验有关资料已齐全且符合规定资料员、技术负责人(签字):2、验收现场安全文明施工已检查合格安全员(签字):3、现场实体的验收的标线、标牌、通道、器具人员准备到位栋号长、生产主管(签字):4、自检已通过,达成图说、施组或方案规定且竣工作业班组长(签字):5、互检已通过,达成后续施工规定,办理中间交接后续施工班组长(签字):6、专检已通过,对自检互相检查复核承认,已报告栋号长、生产主管。质监员、生产主管(签字):7、项目经理签字:意见:□同...

1、当您付费下载文档后,您只拥有了使用权限,并不意味着购买了版权,文档只能用于自身使用,不得用于其他商业用途(如 [转卖]进行直接盈利或[编辑后售卖]进行间接盈利)。
2、本站所有内容均由合作方或网友上传,本站不对文档的完整性、权威性及其观点立场正确性做任何保证或承诺!文档内容仅供研究参考,付费前请自行鉴别。
3、如文档内容存在违规,或者侵犯商业秘密、侵犯著作权等,请点击“违规举报”。

碎片内容

2025年隐蔽工程质量验收制度

您可能关注的文档

读万卷书+ 关注
实名认证
内容提供者

各类经典PPT文档分享

确认删除?
VIP
微信客服
  • 扫码咨询
会员Q群
  • 会员专属群点击这里加入QQ群
客服邮箱
回到顶部