电脑桌面
添加小米粒文库到电脑桌面
安装后可以在桌面快捷访问

2025年企业安全生产标准化目录清单VIP免费

2025年企业安全生产标准化目录清单_第1页
1/8
2025年企业安全生产标准化目录清单_第2页
2/8
2025年企业安全生产标准化目录清单_第3页
3/8
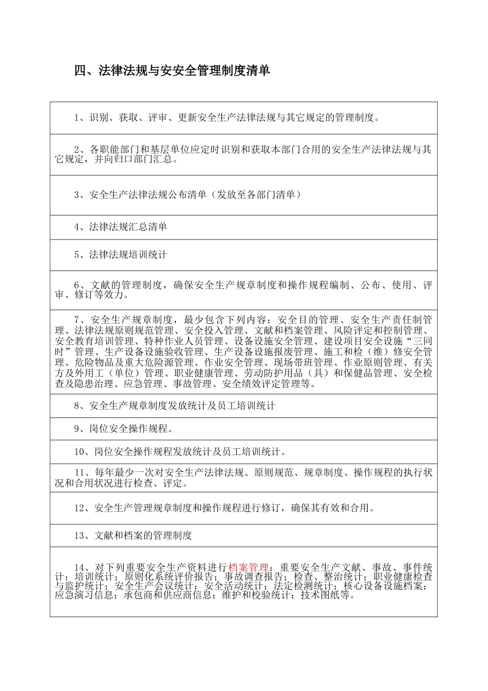
一、方针与目的资料清单二、机构与职责资料清单三、安全生产投入资料清单1、安全生产费用提取和使用管理制度。2、安全生产费用使用台账。安全生产目的的管理制度年度安全生产目的与指标计划年度安全生产目的、目的实施计划及考核方法;年度目的与指标分解各部门年度工作计划安全生产目的与指标考核评定统计(可合同安全生产责任制共用考核,一季度一考核)1、安全管理机构设立制度,安全生产责任制制度2、按照有关规定设立安全管理机构或配备安全管理人员。3、设立安全生产委员会或安全生产领导机构。4、安委会会议纪要。5、公司重要负责人职责6、各部门各岗位安全生产职责7、安全生产责任制考核。8、对各级管理层进行安全生产责任制与权限的培训,培训统计9、安全生产责任制评审与更新。3、安全生产费用的使用计划。4、工伤保险、安全生产责任保险的管理制度。5、足额缴纳工伤保险费、安全生产责任保险费。(缴纳凭证)6、员工工伤保险赔付资料。四、法律法规与安安全管理制度清单1、识别、获取、评审、更新安全生产法律法规与其它规定的管理制度。2、各职能部门和基层单位应定时识别和获取本部门合用的安全生产法律法规与其它规定,并向归口部门汇总。3、安全生产法律法规公布清单(发放至各部门清单)4、法律法规汇总清单5、法律法规培训统计6、文献的管理制度,确保安全生产规章制度和操作规程编制、公布、使用、评审、修订等效力。7、安全生产规章制度,最少包含下列内容:安全目的管理、安全生产责任制管理、法律法规原则规范管理、安全投入管理、文献和档案管理、风险评定和控制管理、安全教育培训管理、特种作业人员管理、设备设施安全管理、建设项目安全设施“三同时”管理、生产设备设施验收管理、生产设备设施报废管理、施工和检(维)修安全管理、危险物品及重大危险源管理、作业安全管理、现场带班管理、作业原则管理、有关方及外用工(单位)管理、职业健康管理、劳动防护用品(具)和保健品管理、安全检查及隐患治理、应急管理、事故管理、安全绩效评定管理等。8、安全生产规章制度发放统计及员工培训统计9、岗位安全操作规程。10、岗位安全操作规程发放统计及员工培训统计。11、每年最少一次对安全生产法律法规、原则规范、规章制度、操作规程的执行状况和合用状况进行检查、评定。12、安全生产管理规章制度和操作规程进行修订,确保其有效和合用。13、文献和档案的管理制度14、对下列重要安全生产资料进行档案管理:重要安全生产文献、事故、事件统计;培训统计;原则化系统评价报告;事故调查报告;检查、整治统计;职业健康检查与监护统计;安全生产会议统计;安全活动统计;法定检测统计;核心设备设施档案;应急演习信息;承包商和供应商信息;维护和校验统计;技术图纸等。五、教育培训资料清单六、生产设备、设施资料清单七、作业安全资料清单1、制度:(人员行为监督控制管理制度;危险作业安全管理制度;安全标志使用管理制度;承包商、供应商安全管理制度;变更管理制度;警示标志和安全防护管理制度等)2、风险辨识与评价统计:生产现场及过程、环境存在的风险和隐患辨识;不安全行为辨识表;生产过程危险性分析表(同要素九危险源辨识分析相似,将各辨识统计汇总)3、作业证:动火安全作业证;高处安全作业证;动土安全作业证;设备内(有限空间)安全作业证;吊装安全作业证;设备检修安全作业证;断路安全作业证;临时用电作业证;盲板抽堵安全作业证;其它危险作业申请单4、有关方管理档案、监督检查统计5、变更申请表;变更验收表6、外来施工单位安全管理合同(安全施工责任书)7、警示标志管理台账八、隐患排查治理资料清单1、安全教育和培训管理制度。2、制订安全培训计划。(安全培训计划)3、培训统计,并建立档案。4、重要负责人和安全生产管理人员安全资格管理证。(管理人员台账)5、岗位操作人员从业上岗证。(可与“4”共用同一种台账)6、新员工进行“三级”安全教育,三级教育卡(职工三级安全教育统计卡)7、特种作业操作资格证书(特种作业人员台账)8、外来参观、学习等人员的安全教育和告知。(外来施工队伍管理登记台帐、外来人员...

1、当您付费下载文档后,您只拥有了使用权限,并不意味着购买了版权,文档只能用于自身使用,不得用于其他商业用途(如 [转卖]进行直接盈利或[编辑后售卖]进行间接盈利)。
2、本站所有内容均由合作方或网友上传,本站不对文档的完整性、权威性及其观点立场正确性做任何保证或承诺!文档内容仅供研究参考,付费前请自行鉴别。
3、如文档内容存在违规,或者侵犯商业秘密、侵犯著作权等,请点击“违规举报”。

碎片内容

2025年企业安全生产标准化目录清单

您可能关注的文档

确认删除?
VIP
微信客服
  • 扫码咨询
会员Q群
  • 会员专属群点击这里加入QQ群
客服邮箱
回到顶部