电脑桌面
添加小米粒文库到电脑桌面
安装后可以在桌面快捷访问

2025年脑脊液检查正常指标VIP免费

2025年脑脊液检查正常指标_第1页
1/9
2025年脑脊液检查正常指标_第2页
2/9
2025年脑脊液检查正常指标_第3页
3/9
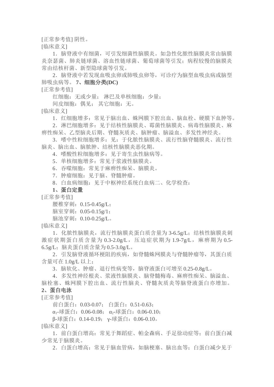
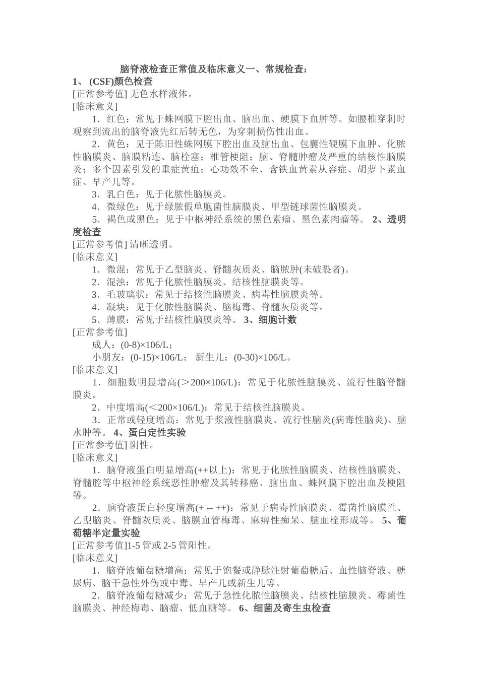
脑脊液检查正常值及临床意义一、常规检查:1、(CSF)颜色检查[正常参考值]无色水样液体。[临床意义]1.红色:常见于蛛网膜下腔出血、脑出血、硬膜下血肿等。如腰椎穿刺时观察到流出的脑脊液先红后转无色,为穿刺损伤性出血。2.黄色:见于陈旧性蛛网膜下腔出血及脑出血、包囊性硬膜下血肿、化脓性脑膜炎、脑膜粘连、脑栓塞;椎管梗阻;脑、脊髓肿瘤及严重的结核性脑膜炎;多个因素引发的重症黄疽;心功效不全、含铁血黄素从容症、胡萝卜素血症、早产儿等。3.乳白色:见于化脓性脑膜炎。4.微绿色:见于绿脓假单胞菌性脑膜炎、甲型链球菌性脑膜炎。5.褐色或黑色:见于中枢神经系统的黑色素瘤、黑色素肉瘤等。2、透明度检查[正常参考值]清晰透明。[临床意义]1.微混:常见于乙型脑炎、脊髓灰质炎、脑脓肿(未破裂者)。2.混浊:常见于化脓性脑膜炎、结核性脑膜炎等。3.毛玻璃状:常见于结核性脑膜炎、病毒性脑膜炎等。4.凝块:见于化脓性脑膜炎、脑梅毒、脊髓灰质炎等。5.薄膜:常见于结核性脑膜炎等。3、细胞计数[正常参考值]成人:(0-8)×106/L;小朋友:(0-15)×106/L;新生儿:(0-30)×106/L。[临床意义]1.细胞数明显增高(>200×106/L):常见于化脓性脑膜炎、流行性脑脊髓膜炎。2.中度增高(<200×106/L):常见于结核性脑膜炎。3.正常或轻度增高:常见于浆液性脑膜炎、流行性脑炎(病毒性脑炎)、脑水肿等。4、蛋白定性实验[正常参考值]阴性。[临床意义]1.脑脊液蛋白明显增高(++以上):常见于化脓性脑膜炎、结核性脑膜炎、脊髓腔等中枢神经系统恶性肿瘤及其转移癌、脑出血、蛛网膜下腔出血及梗阻等。2.脑脊液蛋白轻度增高(+--++):常见于病毒性脑膜炎、霉菌性脑膜性、乙型脑炎、脊髓灰质炎、脑膜血管梅毒、麻痹性痴呆、脑血栓形成等。5、葡萄糖半定量实验[正常参考值]1-5管或2-5管阳性。[临床意义]1.脑脊液葡萄糖增高:常见于饱餐或静脉注射葡萄糖后、血性脑脊液、糖尿病、脑干急性外伤或中毒、早产儿或新生儿等。2.脑脊液葡萄糖减少:常见于急性化脓性脑膜炎、结核性脑膜炎、霉菌性脑膜炎、神经梅毒、脑瘤、低血糖等。6、细菌及寄生虫检查[正常参考值]阴性。[临床意义]1.脑脊液中有细菌,可引发细菌性脑膜炎。如急性化脓性脑膜炎常由脑膜炎奈瑟菌、肺炎链球菌、溶血性链球菌、葡萄球菌等引发;病程较慢的脑膜炎常由结核杆菌、新型隐球菌等引发。2.脑脊液中若发现血吸虫卵或肺吸虫卵等,可诊疗为脑型血吸虫病或脑型肺吸虫病等。7、细胞分类(DC)[正常参考值]红细胞:无或少量;淋巴及单核细胞:少量;间皮细胞:偶见;其它细胞:无。[临床意义]1.红细胞增多:常见于脑出血、蛛网膜下腔出血、脑血栓、硬膜下血肿等。2.淋巴细胞增多:见于结核性脑膜炎、霉菌性脑膜炎、病毒性脑膜炎、麻痹性痴呆、乙型脑炎后期、脊髓灰质炎、脑肿瘤、脑溢血、多发性神经炎。3.嗜中性粒细胞增多:见:于化脓性脑膜炎、流行性脑脊髓膜炎、流行性脑炎、脑出血、脑脓肿、结核性脑膜炎恶化期。4.嗜酸性粒细胞增多:见于寄生虫性脑病等。5.单核细胞增多:常见于浆液性脑膜炎。6.吞噬细胞:常见于麻痹性痴呆、脑膜炎。7.肿瘤细胞:见于脑、脊髓肿瘤。8.白血病细胞:见于中枢神经系统白血病二、化学检查:1、蛋白定量[正常参考值]腰椎穿刺:0.15-0.45g/L;脑室穿刺:0.05-0.15g/1;脑池穿刺:0.10-0.25g/L。[临床意义]1.化脓性脑膜炎,流行性脑膜炎蛋白质含量为3-6.5g/L;结核性脑膜炎刺激症状期蛋白质含量为0.3-2.0g/L,压迫症状期为1.9-7g/L,麻痹期为0.5-6.5g/L;脑炎蛋白质含量为0.5-3.0g/L。2.引发脑脊液循环梗阻的疾病,如脊髓蛛网膜炎与脊髓肿瘤等,其蛋白质含量可在1.0g/L以上;3.脑软化、肿瘤、退行性病变等,脑脊液蛋白可增至0.25-0.8g/L。4.多发性神经根炎、浆液性脑膜炎、脑脊髓梅毒、麻痹性痴呆、脑溢血、脑栓塞、蛛网膜下腔出血、流行性脑炎、脊髓灰质炎等脑脊液蛋白亦增加。2、蛋白电泳[正常参考值]前白蛋白:0.03-0.07;白蛋白:0.51-0.63;α1-球蛋白:0.06-0.08;α2-球蛋白:0.06-0.10;β-球蛋白:0.14-0.19;γ-球蛋白:0.06-0.10。[临床意义]1.前白蛋白增高:...

1、当您付费下载文档后,您只拥有了使用权限,并不意味着购买了版权,文档只能用于自身使用,不得用于其他商业用途(如 [转卖]进行直接盈利或[编辑后售卖]进行间接盈利)。
2、本站所有内容均由合作方或网友上传,本站不对文档的完整性、权威性及其观点立场正确性做任何保证或承诺!文档内容仅供研究参考,付费前请自行鉴别。
3、如文档内容存在违规,或者侵犯商业秘密、侵犯著作权等,请点击“违规举报”。

碎片内容

2025年脑脊液检查正常指标

读万卷书+ 关注
实名认证
内容提供者

各类经典PPT文档分享

确认删除?
VIP
微信客服
  • 扫码咨询
会员Q群
  • 会员专属群点击这里加入QQ群
客服邮箱
回到顶部