电脑桌面
添加小米粒文库到电脑桌面
安装后可以在桌面快捷访问

会计信息系统在线作业答案VIP免费

会计信息系统在线作业答案_第1页
1/9
会计信息系统在线作业答案_第2页
2/9
会计信息系统在线作业答案_第3页
3/9
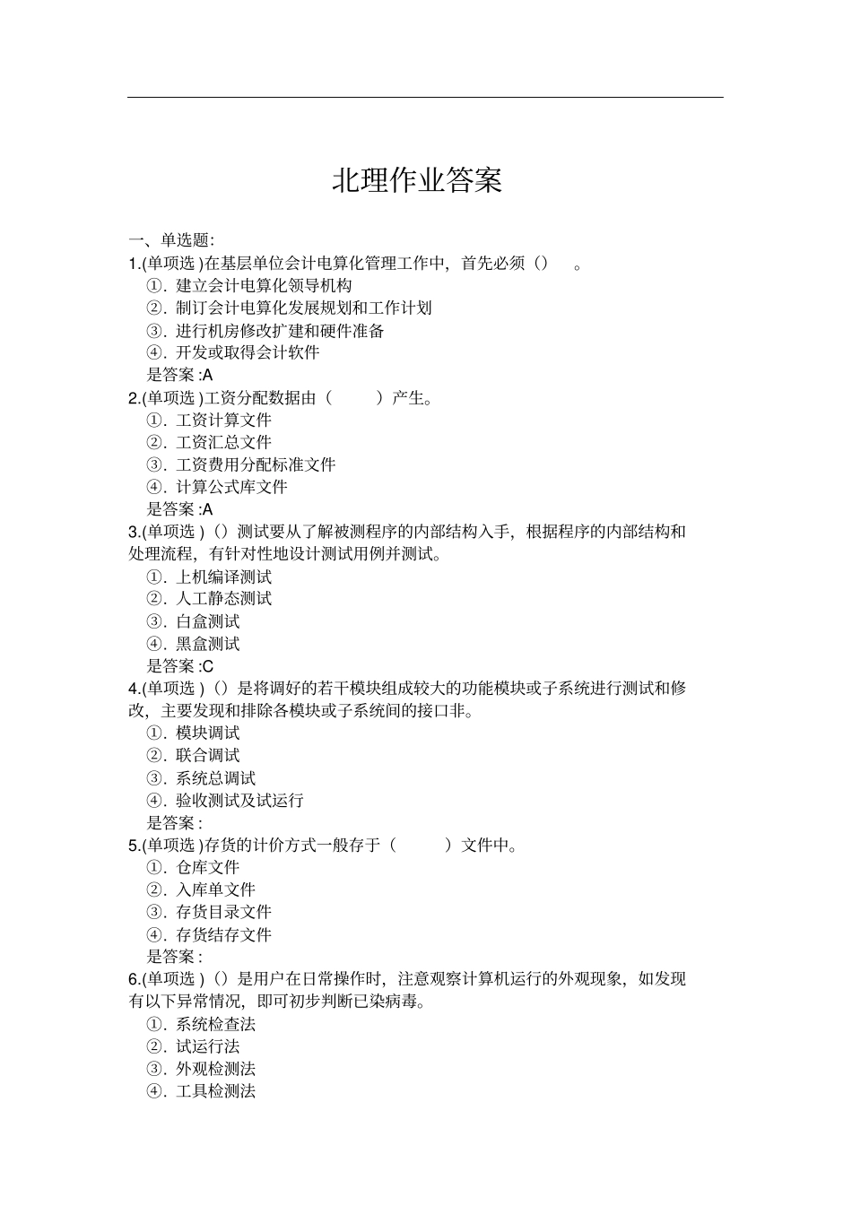
北理作业答案一、单选题:1.(单项选)在基层单位会计电算化管理工作中,首先必须()。①.建立会计电算化领导机构②.制订会计电算化发展规划和工作计划③.进行机房修改扩建和硬件准备④.开发或取得会计软件是答案:A2.(单项选)工资分配数据由()产生。①.工资计算文件②.工资汇总文件③.工资费用分配标准文件④.计算公式库文件是答案:A3.(单项选)()测试要从了解被测程序的内部结构入手,根据程序的内部结构和处理流程,有针对性地设计测试用例并测试。①.上机编译测试②.人工静态测试③.白盒测试④.黑盒测试是答案:C4.(单项选)()是将调好的若干模块组成较大的功能模块或子系统进行测试和修改,主要发现和排除各模块或子系统间的接口非。①.模块调试②.联合调试③.系统总调试④.验收测试及试运行是答案:5.(单项选)存货的计价方式一般存于()文件中。①.仓库文件②.入库单文件③.存货目录文件④.存货结存文件是答案:6.(单项选)()是用户在日常操作时,注意观察计算机运行的外观现象,如发现有以下异常情况,即可初步判断已染病毒。①.系统检查法②.试运行法③.外观检测法④.工具检测法是答案:7.(单项选)总账子系统是以()为原始数据,通过凭证输入和处理,完成记账和结账、银行对账、账簿查询及打印输出,以及系统服务和数据管理等工作。①.经济业务②.信息③.记账凭证④.凭证是答案:8.(单项选)人工与计算机混合收集方式是指首先由财会人员将反映各种经济业务的原始纸张凭证收集、审核和确认,然后通过()、屏幕将数据直接输入计算机,存入凭证文件的一种方式。①.打印机②.鼠标③.键盘④.软盘南开是答案:9.(单项选)()由系统管理员具体负责,下设操作员、机上审核员、硬件维护员和软件维护员。①.数据准备组②.计算机操作维护组③.财务管理组④.会计档案保管组是答案:10.(单项选)在成本子系统中,()用于存放从其他子系统中获取的费用分配数据。①.基本不变数据文件和变动数据文件②.直接费用文件和间接费用文件③.产品产量及工时文件④.成本计算单文件是答案:11.(单项选)对于会计信息系统的开发,现在较为流行的开发方法是()。①.结构化开发方法②.原型化方法③.结构化方法和原型化方法相结合的混合方法④.逻辑模型和物理模型相结合的混合模型是答案:12.(单项选)对于按先进先出法核算的存货单价和金额的处理。如果计算方法为“先进先出”,则计算机自动到()检查每一种结存单价存货的结存数量,自动计算出本次出库存货的数量和对应的单价,并显示在屏幕上。①.本月存货结存文件中从“前”向“后”②.本月存货结存文件中从“后”向“前”③.本月出库单文件中从“前”向“后”④.本月出库单文件中从“后”向“前”是答案:13.(单项选)()就是不检查计算机的处理过程和方法,只根据系统的输入输出等可见性书面资料和内部控制制度进行审计,从而判断其是否达到审计目标的一种审计方法。①.直接审计②.间接审计③.内部审计④.外部审计是答案:14.(单项选)信息系统(informationsystems)是以信息基础设施为基本运行环境,由人、信息技术设备、运行规程组成的,以信息为处理对象,进行信息的收集、传递、存储、加工,辅助组织进行各项决策的()系统。①.人工系统②.自动化系统③.智能系统④.人、机相结合是答案:15.(单项选)()包括凭证编号方式、凭证摘要、凭证内容和凭证格式的规范化。①.凭证规范化②.会计核算步骤规范化③.会计核算流程规范化④.会计数据编码规范化是答案:16.(单项选)()是选择足够的测试用例,使得程序中每个判定的条件获得各种可能的结果。①.语句覆盖②.判定覆盖③.条件覆盖④.条件组合覆盖是答案:17.(单项选)按存货类别单设文件时,下列内容中,()可以不包含在存货目录文件中。①.存货名称②.存货计价方式③.存货计量单位④.存货类别名称是答案:18.(单项选)仓库存货汇总文件中的数据,取自于仓库文件、存货目录文件以及()①.入库单文件和出库单文件②.存货结存文件③.临时入库单文件④.临时出库单文件是答案:19.(单项选)()即按照语句在程序中的排列顺序,一条一条地依次执行,不重复执行、也不跳过某项处理,其程序整体走向呈现一种线性结构...

1、当您付费下载文档后,您只拥有了使用权限,并不意味着购买了版权,文档只能用于自身使用,不得用于其他商业用途(如 [转卖]进行直接盈利或[编辑后售卖]进行间接盈利)。
2、本站所有内容均由合作方或网友上传,本站不对文档的完整性、权威性及其观点立场正确性做任何保证或承诺!文档内容仅供研究参考,付费前请自行鉴别。
3、如文档内容存在违规,或者侵犯商业秘密、侵犯著作权等,请点击“违规举报”。

碎片内容

会计信息系统在线作业答案

您可能关注的文档

确认删除?
VIP
微信客服
  • 扫码咨询
会员Q群
  • 会员专属群点击这里加入QQ群
客服邮箱
回到顶部