电脑桌面
添加小米粒文库到电脑桌面
安装后可以在桌面快捷访问

全国2011年4月高等教育自学考试马克思主义基本原理概论试题和答案VIP免费

全国2011年4月高等教育自学考试马克思主义基本原理概论试题和答案_第1页
1/6
全国2011年4月高等教育自学考试马克思主义基本原理概论试题和答案_第2页
2/6
全国2011年4月高等教育自学考试马克思主义基本原理概论试题和答案_第3页
3/6
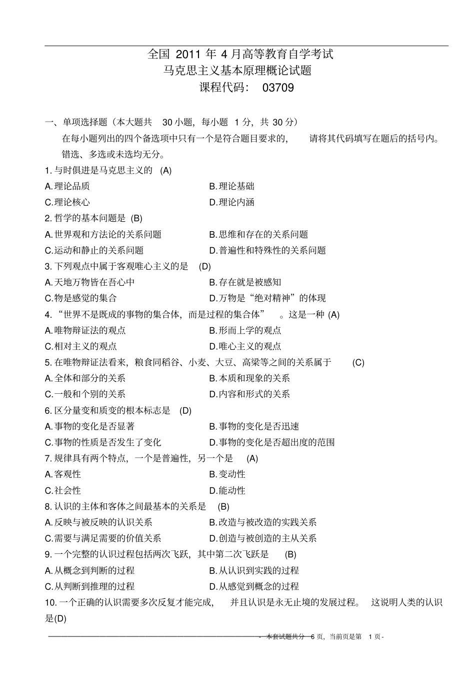
═════════════════════════════════════════-本套试题共分6页,当前页是第1页-全国2011年4月高等教育自学考试马克思主义基本原理概论试题课程代码:03709一、单项选择题(本大题共30小题,每小题1分,共30分)在每小题列出的四个备选项中只有一个是符合题目要求的,请将其代码填写在题后的括号内。错选、多选或未选均无分。1.与时俱进是马克思主义的(A)A.理论品质B.理论基础C.理论核心D.理论内涵2.哲学的基本问题是(B)A.世界观和方法论的关系问题B.思维和存在的关系问题C.运动和静止的关系问题D.普遍性和特殊性的关系问题3.下列观点中属于客观唯心主义的是(D)A.天地万物皆在吾心中B.存在就是被感知C.物是感觉的集合D.万物是“绝对精神”的体现4.“世界不是既成的事物的集合体,而是过程的集合体”。这是一种(A)A.唯物辩证法的观点B.形而上学的观点C.相对主义的观点D.唯心主义的观点5.在唯物辩证法看来,粮食同稻谷、小麦、大豆、高梁等之间的关系属于(C)A.全体和部分的关系B.本质和现象的关系C.一般和个别的关系D.内容和形式的关系6.区分量变和质变的根本标志是(D)A.事物的变化是否显著B.事物的变化是否迅速C.事物的性质是否发生了变化D.事物的变化是否超出度的范围7.规律具有两个特点,一个是普遍性,另一个是(A)A.客观性B.变动性C.社会性D.能动性8.认识的主体和客体之间最基本的关系是(B)A.反映与被反映的认识关系B.改造与被改造的实践关系C.需要与满足需要的价值关系D.创造与被创造的主从关系9.一个完整的认识过程包括两次飞跃,其中第二次飞跃是(B)A.从概念到判断的过程B.从认识到实践的过程C.从判断到推理的过程D.从感觉到概念的过程10.一个正确的认识需要多次反复才能完成,并且认识是永无止境的发展过程。这说明人类的认识是(D)═════════════════════════════════════════-本套试题共分6页,当前页是第2页-A.感性和理性的统一B.理论和实践的统一C.正确和错误的统一D.有限和无限的统一11.中国共产党的思想路线的核心是(C)A.一切从实际出发B.理论联系实际C.实事求是D.在实践中检验真理和发展真理12.下列概念中,反映人与人之间经济关系的是(B)A.生产力B.生产关系C.生产方式D.生产资料13.社会形态的发展是一种自然历史过程,这是一种(A)A.历史唯物主义的观点B.历史唯心主义的观点C.机械决定论的观点D.历史宿命论的观点14.除了生产力与生产关系的矛盾,另一对社会基本矛盾是(D)A.社会存在与社会意识的矛盾B.人口因素与资源环境的矛盾C.统治阶级与被统治阶级的矛盾D.经济基础与上层建筑的矛盾15.“革命是解放生产力,改革也是解放生产力”。这一论断表明社会改革与社会革命(C)A.都以夺取国家政权为目的B.都不改变社会制度的根本性质C.都是要解决社会基本矛盾D.都不需要采取暴力冲突的形式16.从本质上看,货币是(D)A.特殊的资本B.普通的商品C.一般等价物D.固定地充当一般等价物的商品17.资本主义相对过剩人口是指(A)A.劳动力供给超过资本对劳动力的需求而出现的过剩人口B.人口增长超过生活资料的增长而出现的过剩人口C.人口增长超过生产资料的增长而出现的过剩人口D.人口增长超过资本增长而出现的过剩人口18.用于发放工资的货币执行的是货币的(C)A.价值尺度职能B.流通手段职能C.支付手段职能D.贮藏手段职能19.资本主义国家的立法机构是(C)A.法院B.检察机构C.议会或国会D.政府20.公式W⋯P⋯W表示的是产业资本循环的(B)A.购买阶段B.生产阶段C.销售阶段D.流通阶段21.资本主义再生产周期四个阶段的顺序一般为(C)A.萧条—危机—复苏—高涨B.复苏—高涨—危机—萧条═════════════════════════════════════════-本套试题共分6页,当前页是第3页-C.危机—萧条—复苏—高涨D.高涨—萧条—危机—复苏22.剩余价值率和利润率的关系是(B)A.剩余价值率等于利润率B.剩余价值率大于利润率C.剩余价值率小于利润率D.剩余价值率与利润率成反比23.农产品的社会生产价格由(C)A.优等地的生产条件决定B.中等地的生产条件决定C.劣等地的生产条件决定D.各类土地的平均生产条...

1、当您付费下载文档后,您只拥有了使用权限,并不意味着购买了版权,文档只能用于自身使用,不得用于其他商业用途(如 [转卖]进行直接盈利或[编辑后售卖]进行间接盈利)。
2、本站所有内容均由合作方或网友上传,本站不对文档的完整性、权威性及其观点立场正确性做任何保证或承诺!文档内容仅供研究参考,付费前请自行鉴别。
3、如文档内容存在违规,或者侵犯商业秘密、侵犯著作权等,请点击“违规举报”。

碎片内容

全国2011年4月高等教育自学考试马克思主义基本原理概论试题和答案

您可能关注的文档

爱的疯狂+ 关注
实名认证
内容提供者

该用户很懒,什么也没介绍

确认删除?
VIP
微信客服
  • 扫码咨询
会员Q群
  • 会员专属群点击这里加入QQ群
客服邮箱
回到顶部