电脑桌面
添加小米粒文库到电脑桌面
安装后可以在桌面快捷访问

全国中小学教师教育技术水平考试理论习题VIP免费

全国中小学教师教育技术水平考试理论习题_第1页
1/20
全国中小学教师教育技术水平考试理论习题_第2页
2/20
全国中小学教师教育技术水平考试理论习题_第3页
3/20
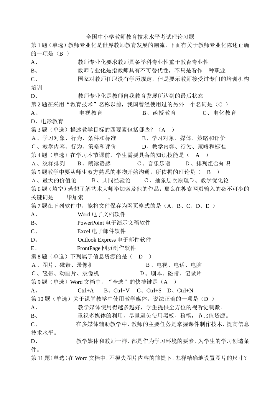
全国中小学教师教育技术水平考试理论习题第1题(单选)教师专业化是世界教师教育发展的潮流,下面有关于教师专业化陈述正确的一项是(B)A、教师专业化要求教师具备学科专业性重于教育专业性B、教师专业化是指教师具有不可替代性,不只是看作一种职业C、国家对教师任职没有学历规定,但是要示教师接受过专门的培训机构培训D、教师专业化是教师自我教育发展所达到的最后状态第2题在采用“教育技术”名称以前,我国曾经使用过的另外一个名词是(C)A、电视教育B、函授教育C、电化教育D、电影教育第3题(单选)描述教学目标的四要素包括哪些?(A)A、学习对象、行为、条件和标准B、学习对象、媒体、策略和评价C、教学内容、行为、策略和评价D、教学内容、行为、策略和标准第4题(单选)在学习本节课前,学生需要具备的知识技能是(A)A、纹样排列B、朗读语感C、音乐乐谱D、排列组合知识第5题教学中要从师生双方熟悉的事物开始沟通,所依据的理论是(B)A、最大的价值论B、共同经验论C、抽象层次原理D、教学优化论第6题(填空)若想了解艺术大师毕加索及他的作品,那么在搜索网页输入的必不可少的关键词是毕加索。第7题在下列软件中,能将文件保存为网页格式的是(A、B、C、D、E)A、Word电子文档软件B、PowerPoint电子演示文稿软件C、Excel电子邮件软件D、OutlookExpress电子邮件软件E、FrontPage网页制作软件第8题(单选)下列属于信息资源的是(D)A、图片、磁带、录像机B、电视、电话、电脑C、磁带、动画片、录像机D、剧本、磁带、记录片第9题(单选)Word文档中,“全选”的快捷键是(A)A、Ctrl+AB、Ctrl+VC、Ctrl+SD、Ctrl+N第10题(单选)关于课堂教学中使用教学媒体,说法正确的一项是(D)A、教学媒体使用得越多越好,学生提供全方位的视听觉刺激。B、重视多媒体的利用,尽量避免使用黑板、粉笔,节比值资源。C、在多媒体辅助教学中,教师的主要任务是掌握课件制作技术,提高信息技术水平。D、教学媒体和教师一样,都是作为学习环境的要素,为学生的学习创造条件。第11题(单选)在Word文档中,不损失图片内容的前提下,怎样精确地设置图片的尺寸?(B)A、选中图片,用鼠标拖拉图片边框B、选中图片,单击右键(设置图片格式)——(大小),在“尺寸和旋转”处设置数值。C、选中图片,单击右键,选择(设置图片格式)——(图片),在:载剪“处设置数值D、双击图片,选择(设置图片格式)————(大小),在“缩放”处设置数值。第12题(单选)电脑使用正常,但PowerPoint演示文稿拷贝到电脑时无法打开,那么最有可能的原因是(B)A、电脑受病毒感染B电脑里没安装office办公软件C原来的演示文稿所用的软件版本太低了D电脑死机第13题(单选)教学评价为师生调整教与学的行为提供客观依据,这体现了教学评价的什么功能?(B)A、诊断功能B、调控功能C、激励功能D、教学功能第14题(单选)诊断性评价和形成性评价是不同阶段的评价,以下陈述正确的是(B)A、诊断性评价和形成性评价都是在教学过程中实施。B、诊断性评价的范围比形成性评价广、包括认识、动作技能以及情感域等。C、形成性评价一般是相对评价。D、诊断性评价比形成性评价进行得的频繁,比如某课单元结束后的小测验。第15题(单选)教学师在上课时双击要打开的电子幻灯片文件,但弹出提示选择“打开文式”的对话框,可能地原因是(A)A该计算机没有安装相应的制作演示文稿的软件B计算机死机了C计算机没有安装操作系统D计算机中装有多版本的制本的演示文稿的软件第16题(单选)教学评价的评价标准不带随意性,评价方法不带偶然性,评价态度是不带主观性,这就是要求教学评价具有(D)A、科学性B、指导性C、整体性D、客观性17、教育信息化教育发展的必然趋势,那么关于教育信息化说法正确的是(C)A、教育化的核心在于技术的应用B、教育信息化的最终日的其实现终身教育C、教育信息化是一个循序渐进,不断发展的过程D、教育信息化就是以计算机来现教学内容,减轻老师的负担18、下列对信息素养的描述,其中正确的一项是(B)A、熟练操作计算机,的硬件软件、应用种种技术解决问题B、注意信息的获取,加工,存...

1、当您付费下载文档后,您只拥有了使用权限,并不意味着购买了版权,文档只能用于自身使用,不得用于其他商业用途(如 [转卖]进行直接盈利或[编辑后售卖]进行间接盈利)。
2、本站所有内容均由合作方或网友上传,本站不对文档的完整性、权威性及其观点立场正确性做任何保证或承诺!文档内容仅供研究参考,付费前请自行鉴别。
3、如文档内容存在违规,或者侵犯商业秘密、侵犯著作权等,请点击“违规举报”。

碎片内容

全国中小学教师教育技术水平考试理论习题

确认删除?
VIP
微信客服
  • 扫码咨询
会员Q群
  • 会员专属群点击这里加入QQ群
客服邮箱
回到顶部