电脑桌面
添加小米粒文库到电脑桌面
安装后可以在桌面快捷访问

机械电子工程学科博士研究生培养方案VIP免费

机械电子工程学科博士研究生培养方案_第1页
1/3
机械电子工程学科博士研究生培养方案_第2页
2/3
机械电子工程学科博士研究生培养方案_第3页
3/3
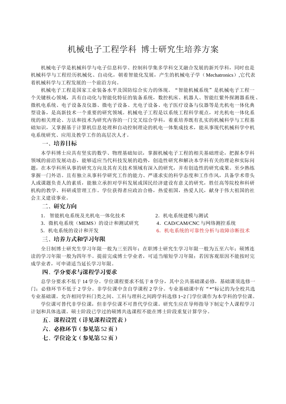
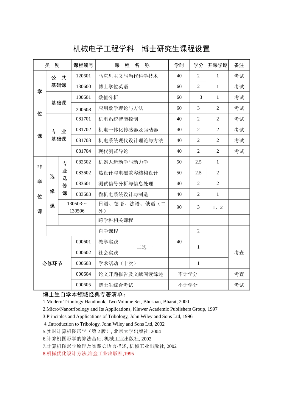
机械电子工程学科博士研究生培养方案机械电子学是机械科学与电子信息科学、控制科学集多学科交叉融合发展的新兴学科,同时也是机械科学与工程经历机械化、自动化,朝着智能化发展,产生的机械电子学(Mechatronics),它代表着机械科学与工程发展的一个前沿方向。机械电子工程是国家工业装备水平及国防综合实力的体现。“智能机械系统”是机械电子工程一个关键核心领域,具有自动化与智能化特征的装备系统,数控机床、机器人、智能红紫外探测器系统、微机电系统、电子设备及仪器、微电子设备、光电子设备、电子医疗设备与仪器等是光机电一体化典型设备,是高新技术一个重要的研究领域。机械电子工程是以系统工程科学观点,对光机电一体化系统的相关理论、方法和技术为研究内容的一门交叉综合学科,着重培养既有扎实的机械科学与工程基础知识,又掌握基于计算机信息处理和自动控制理论的机电一体集成技术,能从事现代机械科学中机电系统研究、应用及教学工作的高层次人才。一、培养目标本学科博士应具有坚实的数学、物理基础知识,掌握机械电子工程的相关基础理论,把握本学科领域的前沿发展动态,能够适应当代科技发展的趋势,创造性研究和解决本学科有关的理论和实际问题,在本学科所从事的研究方向及其有关技术领域有深入的研究,并有创造性的研究成果。至少熟练掌握一门外语。且有独立从事科学研究工作的能力、严谨求实的科学态度和工作作风,具备学术带头人或课题负责人的素质,能独立承担对学科发展或国民经济建设有意义的研究,胜任高等院校和科研机构的教学、科研或管理工作。学位获得者应政治合格,热爱祖国,热爱人民,献身于伟大祖国的社会主义建设事业。二、研究方向1.智能机电系统及光机电一体化技术2.机电系统建模与测试3.微机电系统(MEMS)的设计和测试研究4.CAD/CAM/CNC与网络测控系统5.机电系统的设计和开发6.机电系统的可靠性分析与故障诊断技术三、培养方式和学习年限全日制博士研究生学习年限一般为三至四年;在职博士研究生学习年限一般为五至六年;硕博连读的学习年限一般为四年半。提前完成博士学业者,可适当缩短学习年限;若因客观原因不能按时完成学业者,可申请适当延长学习年限。四、学分要求与课程学习要求总学分要求不低于14学分。学位课程要求不低于8学分,其中公共基础课必修,基础课须选修一门;必修环节不低于2学分。非学位课中含自学课程2学分。专业基础课中有“*”标记的为全校共选专业基础课。允许相同学科门类之间、工科与理科之间跨学科选修1~2门学位课作为本学科的学位课。学位课可替代非学位课,但非学位课不可替代学位课。研究生应在导师指导下制定个人课程学习计划和具体选课。硕士阶段已学过的硕博共选课程不能在博士阶段重复计算学分。五、课程设置(详见课程设置表)六、必修环节(参见第52页)七、学位论文(参见第52页)机械电子工程学科博士研究生课程设置类别课程编号课程名称学时学分开课学期备注学位课公共基础课120601马克思主义与当代科学技术4021考试130600博士学位英语6021考试基础课100601数值分析6031考试200608应用数学理论与方法6032考试专业基础课081701机电系统智能控制4022考试081702机电一体化传感器及驱动器4022考试081703机电系统现代设计理论与方法4022考试081704现代测试导论4022考试非学位课选修课专业选修课082502机器人运动学与动力学502.51083602热设计与电磁兼容结构设计502.52083601测试信号分析与信息处理4022083603微机电系统设计与制造4021130503~130506日语、德语、法语、俄语(二外)9031、2跨学科相关课程自学课程2必修环节000601教学实践二选一401考查000602社会实践000603学术活动(十次)1000604论文开题报告及文献阅读综述不计学分考查000605博士生综合考试不计学分考试博士生自学本领域经典专著清单:1.ModernTribologyHandbook,TwoVolumeSet,Bhushan,Bharat,20002.Micro/NanotribologyandItsApplications,KluwerAcademicPublishersGroup,19973.PrinciplesandApplicationsofTribology,JohnWileyandSonsLtd,19964.IntroductiontoTribology,JohnWileyandSonsLtd,20025.实时计算机图形学(第2版),北京大学出版社,20046.计算机图形学的算法基础,机械工业出版社,20027.计算机图形学原理及实践C语言描述,机械工业出版社,20028.机械优化设计方法,冶金工业出版社,1995

1、当您付费下载文档后,您只拥有了使用权限,并不意味着购买了版权,文档只能用于自身使用,不得用于其他商业用途(如 [转卖]进行直接盈利或[编辑后售卖]进行间接盈利)。
2、本站所有内容均由合作方或网友上传,本站不对文档的完整性、权威性及其观点立场正确性做任何保证或承诺!文档内容仅供研究参考,付费前请自行鉴别。
3、如文档内容存在违规,或者侵犯商业秘密、侵犯著作权等,请点击“违规举报”。

碎片内容

机械电子工程学科博士研究生培养方案

海纳百川+ 关注
实名认证
内容提供者

热爱教学事业,对互联网知识分享很感兴趣

确认删除?
VIP
微信客服
  • 扫码咨询
会员Q群
  • 会员专属群点击这里加入QQ群
客服邮箱
回到顶部