电脑桌面
添加小米粒文库到电脑桌面
安装后可以在桌面快捷访问

电力拖动考试复习资料VIP免费

电力拖动考试复习资料_第1页
1/11
电力拖动考试复习资料_第2页
2/11
电力拖动考试复习资料_第3页
3/11
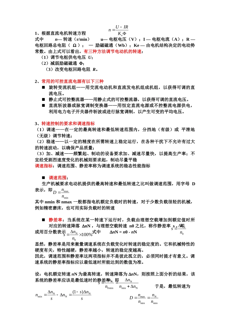
1、根据直流电机转速方程式中n—转速(r/min)u—电枢电压(V);I—电枢电流(A);R—电枢回路总电阻(W);—励磁磁通(Wb);Ke—由电机结构决定的电动势常数。由上式可以看出,有三种方法调节电动机的转速:(1)调节电枢供电电压U;(2)减弱励磁磁通F;(3)改变电枢回路电阻R。2、常用的可控直流电源有以下三种旋转变流机组——用交流电动机和直流发电机组成机组,以获得可调的直流电压。静止式可控整流器——用静止式的可控整流器,以获得可调的直流电压。直流斩波器或脉宽调制变换器——用恒定直流电源或不控整流电源供电,利用电力电子开关器件斩波或进行脉宽调制,以产生可变的平均电压。3、转速控制的要求和调速指标(1)调速——在一定的最高转速和最低转速范围内,分挡地(有级)或平滑地(无级)调节转速;(2)稳速——以一定的精度在所需转速上稳定运行,在各种干扰下不允许有过大的转速波动,以确保产品质量;(3)加、减速——频繁起、制动的设备要求加、减速尽量快,以提高生产率;不宜经受剧烈速度变化的机械则要求起,制动尽量平稳调速指标:调速范围、静差率称为调速系统的稳态性能指标调速范围:生产机械要求电动机提供的最高转速和最低转速之比叫做调速范围,用字母D表示,即其中nmin和nmax一般都指电机额定负载时的转速,对于少数负载很轻的机械,例如精密磨床,也可用实际负载时的转速静差率:当系统在某一转速下运行时,负载由理想空载增加到额定值时所对应的转速降落DnN,与理想空载转速n0之比,称作静差率s,即或用百分数表示式中DnN=n0-nN显然,静差率是用来衡量调速系统在负载变化时转速的稳定度的。它和机械特性的硬度有关,特性越硬,静差率越小,转速的稳定度越高。因此,调速范围和静差率这两项指标并不是彼此孤立的,必须同时提才有意义。调速系统的静差率指标应以最低速时所能达到的数值为准。设:电机额定转速nN为最高转速,转速降落为DnN,则按照上面分析的结果,该系统的静差率应该是最低速时的静差率,即于是,最低转速为eKIRUnminmaxnnD0Nnns%1000NnnsNminNmin0NnnnnnssnsnsnnNNNmin)1(minNminmaxnnnnD而调速范围为将上面的式代入nmin,得一个调速系统的调速范围,是指在最低速时还能满足所需静差率的转速可调范围。闭环调速系统的静特性表示闭环系统电动机转速与负载电流(或转矩)间的稳态关系,它在形式上与开环机械特性相似,但本质上却有很大不同,故定名为“静特性”,以示区别。4、开环系统机械特性和闭环系统静特性的关系(1)闭环系统静性可以比开环系统机械特性硬得多。在同样的负载扰动下,两者的转速降落分别为和它们的关系是(2)如果比较同一的开环和闭环系统,则闭环系统的静差率要小得多。闭环系统和开环系统的静差率分别为和当n0op=n0cl时,(3)当要求的静差率一定时,闭环系统可以大大提高调速范围。如果电动机的最高转速都是nmax;而对最低速静差率的要求相同,那么:开环时,闭环时,得(4)要取得上述三项优势,闭环系统必须设置放大器上述三项优点若要有效,都取决于一点,即K要足够大,因此必须设置放大器。结论2:闭环调速系统可以获得比开环调速系统硬得多的稳态特性,从而在保证一定静差率的要求下,能够提高调速范围,为此所需付出的代价是,须增设电压放大器以及检测与反馈装置。5、反馈控制规律(1)只用比例放大器的反馈控制系统,其被调量是有静差的因为闭环系统的稳态速降为只有K=¥,才能使Dncl=0,而这是不可能的。因此,这样的调速系统叫做有静差调速系统。实际上,这种系统正是依靠被调量的偏差进行控制的(2)反馈控制系统的作用是:抵抗扰动,服从给定抗干扰性能是反馈控制系统最突出的特征之一(3)系统的精度依赖于给定和反馈检测精度6、电流检测与反馈(1)电枢回路串检测电阻;(2)电枢回路接直流互感器;)1(NNsnsnDedopCRIn)1(edcKCRInlKnnl1opclllnnsc0ccop0opopnnsKssl1opc)1(opNopsnsnD)1(cNcsnsnDllopc)1(DKDl)(edcKICRInl(3)交流电路接交流互感器;(4...

1、当您付费下载文档后,您只拥有了使用权限,并不意味着购买了版权,文档只能用于自身使用,不得用于其他商业用途(如 [转卖]进行直接盈利或[编辑后售卖]进行间接盈利)。
2、本站所有内容均由合作方或网友上传,本站不对文档的完整性、权威性及其观点立场正确性做任何保证或承诺!文档内容仅供研究参考,付费前请自行鉴别。
3、如文档内容存在违规,或者侵犯商业秘密、侵犯著作权等,请点击“违规举报”。

碎片内容

电力拖动考试复习资料

确认删除?
VIP
微信客服
  • 扫码咨询
会员Q群
  • 会员专属群点击这里加入QQ群
客服邮箱
回到顶部