电脑桌面
添加小米粒文库到电脑桌面
安装后可以在桌面快捷访问

兆丰嘉园业主手册VIP免费

兆丰嘉园业主手册_第1页
1/15
兆丰嘉园业主手册_第2页
2/15
兆丰嘉园业主手册_第3页
3/15
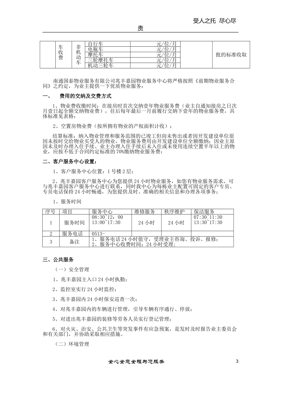
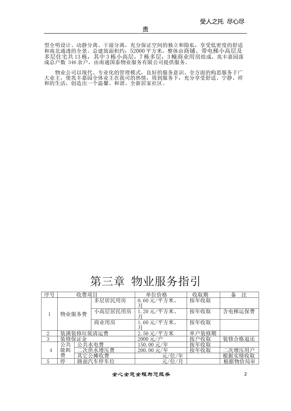
受人之托尽心尽责前言尊敬的业主:欢迎入住兆丰嘉园!恭喜您及全家成为兆丰嘉园的主人!谨此,南通国泰物业服务有限公司的全体同仁,向您表示最诚挚的敬意,并向您郑重承诺:我们将关注您的每一个需求,重视您的每一项合理化建议,并随时欢迎您对我们的服务予以监督及提供建议。兆丰嘉园项目以完美的硬件设施为您享受物业打下了基础,而软件的服务,更是品质生活的障碍。我司南通诚邦置业有限公司委托,将对兆丰嘉园实施前期物业管理,也因此使我们拥有了能与您共同创造美好环境、构建和谐社区、努力让您的房屋保值并增值的机会,为此,我们感到万分的荣幸!为让您更好、更清晰地知晓您所享有的物业服务体系的内容,了解物业的使用方法和注意事项,知晓您所拥有的权利和义务,我们编印了兆丰嘉园《业主手册》,希望对您会有所帮助。本手册内的管理规定以兆丰嘉园《商品房买卖合同》、《前期物业服务合同》、《业主临时管理规约》、及相关的法律、法规为依据而拟定。本手册的内容如与《商品房买卖合同》、《前期物业服务合同》、《业主临时管理规约》及相关的法律、法规相抵触,则以后者为准。“您的微笑对我们很重要、帮助客户,就是帮助我们自己”是每一位悦华人奉行的核心、服务理念,以“责任在身如履薄冰,未达标准寝食难安”为企业的生存理念;服务升华艺术、专业缔造完美,兆丰嘉园优美的环境不仅需要我们全力营造,更不离开您的悉心呵护。我们期待与您一起努力,营造高品位的生活氛围。如果您有任何疑问或合理要求均可致电物业服务中心,我们将竭诚为您提供服务。在此,感谢您的理解,支持与配合!南通国泰物业服务有限公司兆丰嘉园物业服务中心二0一五年十二月第二章项目介绍南通诚邦置业有限公司开发的“兆丰嘉园”项目位于江苏省南通市新建西路、文园路,未来城市的中心地带,交通十分便利,是高端标杆性商品房项目。西侧紧邻新丰利小学,具有独特的人文底蕴,造就了项目的核心优势!东侧紧邻丰利医院、镇政府,公共配套齐全。项目引入简欧立面风格,色彩淡雅,造型美观,彰显身份尊贵;户全心全意全程为您服务1受人之托尽心尽责型全明设计、动静分离、干湿分离,充分保证空间的独立和隐私,享受低密度的舒适和南北通透的全景。总建筑面积约:52000平方米,整体由商铺、带电梯小高层及多层住宅共13栋,其中3栋小高层,7栋多层,3幢商业用房组成,兆丰嘉园落成总户数346余户,由南通国泰物业服务有限公司提供服务。物业公司以现代、专业化的管理模式,良好的服务意识、全方面的构思服务于广大业主,使兆丰嘉园全体业主在我司的热情,周到服务下,充分享受舒适、宁静、祥和的生活,创造出一个温馨、和谐、全新居家社区。第三章物业服务指引序号收费项目单位价格收取期备注1物业服务费多层居民用房0.60元/平方米、月按年收取小高层居民用房1.20元/平方米、月按年收取含电梯运保费商业用房1.60元/平方米、月按年收取2装潢装修垃圾清运费2.50元/平方米单户装修期3装修保证金2000元/户按户收取装修合格退还4公共能耗费公共水电费150.00元/年按年收取二次供水增压费200.00元/年按年收取二次增压用户其它公摊收费元/位/年根据实情收取5停路面汽车停车位元/位/月根据物价局审全心全意全程为您服务2受人之托尽心尽责车收费批的标准收取非机动车自行车元/位/月电瓶车元/位/月摩托车元/位/月三轮摩托车元/位/月机动三轮车元/位/月南通国泰物业服务有限公司兆丰嘉园物业服务中心将严格按照《前期物业服务合同》之约定,为业主提供一下优质物业服务:一、费用的交纳及交费方式1、物业费收缴时间:在接房时首次交纳壹年物业服务费(业主自通知接房之日次月壹日起全额交纳物业费),往后每年最后一月前履行交纳下壹年的物业服务费,具体标准见表格:2、空置房物业费(按所拥有物业的产权面积计收):结算标准:纳入物业管理和服务范围的已竣工但尙未售出或者因开发建设单位原因未按时交给物业买受人的物业,物业服务费用由开发建设单位全额缴纳;因业主原因未及时办理入住手续、业主办理入住手续后未入住或未使用连续空置半年以上的物业,应按不低于合同约定标准的70%缴纳物业服务费:二、客...

1、当您付费下载文档后,您只拥有了使用权限,并不意味着购买了版权,文档只能用于自身使用,不得用于其他商业用途(如 [转卖]进行直接盈利或[编辑后售卖]进行间接盈利)。
2、本站所有内容均由合作方或网友上传,本站不对文档的完整性、权威性及其观点立场正确性做任何保证或承诺!文档内容仅供研究参考,付费前请自行鉴别。
3、如文档内容存在违规,或者侵犯商业秘密、侵犯著作权等,请点击“违规举报”。

碎片内容

兆丰嘉园业主手册

确认删除?
VIP
微信客服
  • 扫码咨询
会员Q群
  • 会员专属群点击这里加入QQ群
客服邮箱
回到顶部