电脑桌面
添加小米粒文库到电脑桌面
安装后可以在桌面快捷访问

元素周期表教学设计VIP免费

元素周期表教学设计_第1页
1/6
元素周期表教学设计_第2页
2/6
元素周期表教学设计_第3页
3/6
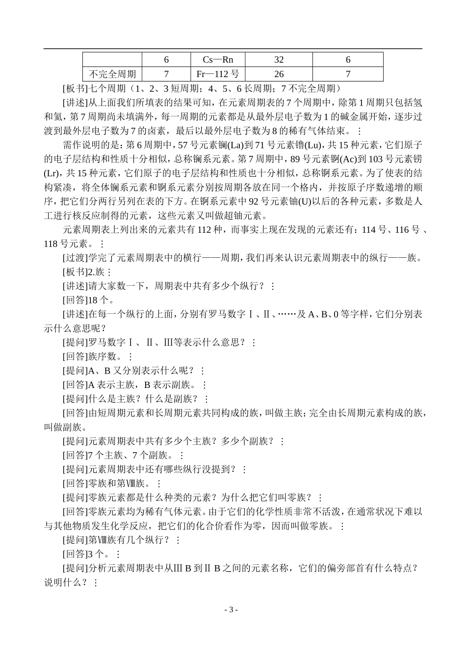
普通高中课程标准实验教科书—化学第二册[人教版]第一章物质结构元素周期律第一节元素周期表(第一课时)教学目标:1.使学生了解元素周期表的结构以及周期、族等概念。2.通过对元素周期表的编制过程的了解,使学生正确认识科学发展的历程,并以此来引导自己的实践,同时促使他们逐渐形成为科学献身的高贵品质。3.充分发挥学生学习的主动性。培养学生观察、分析、推理、归纳等探究式学习能力。教学重点、难点:使学生了解元素周期表的结构以及周期、族等概念。教学用具:多媒体、元素周期表挂图。教学方法:开放式和探究式。教学过程:[提问]有那位同学知道到目前位置人类已发现了多少种元素?[学生回答]112种,投影元素周期表。[讲述]丰富多彩的物质世界有100多种元素组成,这些元素性质不同,有的性质活泼,易与其他元素形成化合物,有的性质不活泼,不易与其他元素形成化合物,等等。为什么他们性质不同?他们之间存在着什么联系?为解决以上问题,我们今天学习元素周期表。[板书]第一章物质结构元素周期律第一节元素周期表[讲述]宇宙万物是由什么组成的?古希腊人以为是水、土、火、气四种元素,古代中国则相信金、木、水、火、土五种元素之说。到了近代,人们才渐渐明白:元素多种多样,决不止于四五种。18世纪,科学家已探知的元素有30多种,如金、银、铁、氧、磷、硫等,到19世纪,已发现的元素已达54种。人们自然会问,没有发现的元素还有多少种?元素之间是孤零零地存在,还是彼此间有着某种联系呢?[幻灯]门捷列夫图象(课外阅读《门捷列夫与元素周期表》)[讲述]门捷列夫发现元素不是一群乌合之众,而是像一支训练有素的军队,按照严格的命令井然有序地排列着,怎么排列的呢?1869年,俄国化学家门捷列夫把当时已发现的60多种元素按其相对原子质量由大到小依次排列,将化学性质相似的元素放在一个纵行,通过分类归纳,制出第一张元素周期表,开创了化学历史新纪元。[学生取表,教师把元素周期表的挂图挂于黑板上][讲述]把电子层数目相同的各种元素,按原子序数递增的顺序从左到右排成横行;再把不同横行中最外层的电子数相同的元素,按电子层数递增的顺序由上而下排成纵行。这样,就可以得到一个表,这个表就叫元素周期表。元素周期表是元素周期律的具体表现形式,它反映了-1-元素之间相互联系的规律,是我们学习化学的重要工具。下面我们就来学习元素周期表的有关知识。[板书]一、元素周期表的结构[提问]数一数元素周期表有多少个横行?多少个纵行?[回答](数后回答)有7个横行,18个纵行。[讲述]对。我们把元素周期表中的每一个横行称作一个周期,每一个纵行称作一族。下面,我们先来认识元素周期表中的横行——周期。[板书]1.周期[师]元素周期表中共有7个周期,请大家阅读课本P5的有关内容。[提问]把不同的元素排在同一个横行即同一个周期的依据是什么?[回答]依据为具有相同电子层数的元素按照原子序数递增的顺序排列在一个横行里。[提问]周期序数与什么有关?[回答]周期序数等于该周期元素具有的电子层数。[讲述]如此,我们可以得出如下结论:[板书]周期序数=电子层数[投影练习]已知碳元素、镁元素和溴元素的原子结构示意图:[提问]它们分别位于第几周期?为什么?[回答]碳有两个电子层,位于第二周期,镁有三个电子层,位于第三周期;溴有四个电子层,位于第四周期。[讲述]请把所得结论与元素周期表相对照,看是否正确。[学生看元素周期表][讲述]元素周期表中,我们把1、2、3周期称为短周期,4、5、6周期称为长周期,第7周期称为不完全周期,因为一直有未知元素在发现。[请大家根据自己绘制的元素周期表,完成下表内容:[投影]周期表的有关知识类别周期序数起止元素包括元素种数核外电子层数短周期1H—He212Li—Ne823Na—Ar83长周期4K—Kr1845Rb—Xe185-2-6Cs—Rn326不完全周期7Fr—112号267[板书]七个周期(1、2、3短周期;4、5、6长周期;7不完全周期)[讲述]从上面我们所填表的结果可知,在元素周期表的7个周期中,除第1周期只包括氢和氦,第7周期尚未填满外,每一周期的元素都是从最外层电子数为1的碱金属开始...

1、当您付费下载文档后,您只拥有了使用权限,并不意味着购买了版权,文档只能用于自身使用,不得用于其他商业用途(如 [转卖]进行直接盈利或[编辑后售卖]进行间接盈利)。
2、本站所有内容均由合作方或网友上传,本站不对文档的完整性、权威性及其观点立场正确性做任何保证或承诺!文档内容仅供研究参考,付费前请自行鉴别。
3、如文档内容存在违规,或者侵犯商业秘密、侵犯著作权等,请点击“违规举报”。

碎片内容

元素周期表教学设计

您可能关注的文档

确认删除?
VIP
微信客服
  • 扫码咨询
会员Q群
  • 会员专属群点击这里加入QQ群
客服邮箱
回到顶部