电脑桌面
添加小米粒文库到电脑桌面
安装后可以在桌面快捷访问

气排球比赛规则及动作要领VIP免费

气排球比赛规则及动作要领_第1页
1/6
气排球比赛规则及动作要领_第2页
2/6
气排球比赛规则及动作要领_第3页
3/6
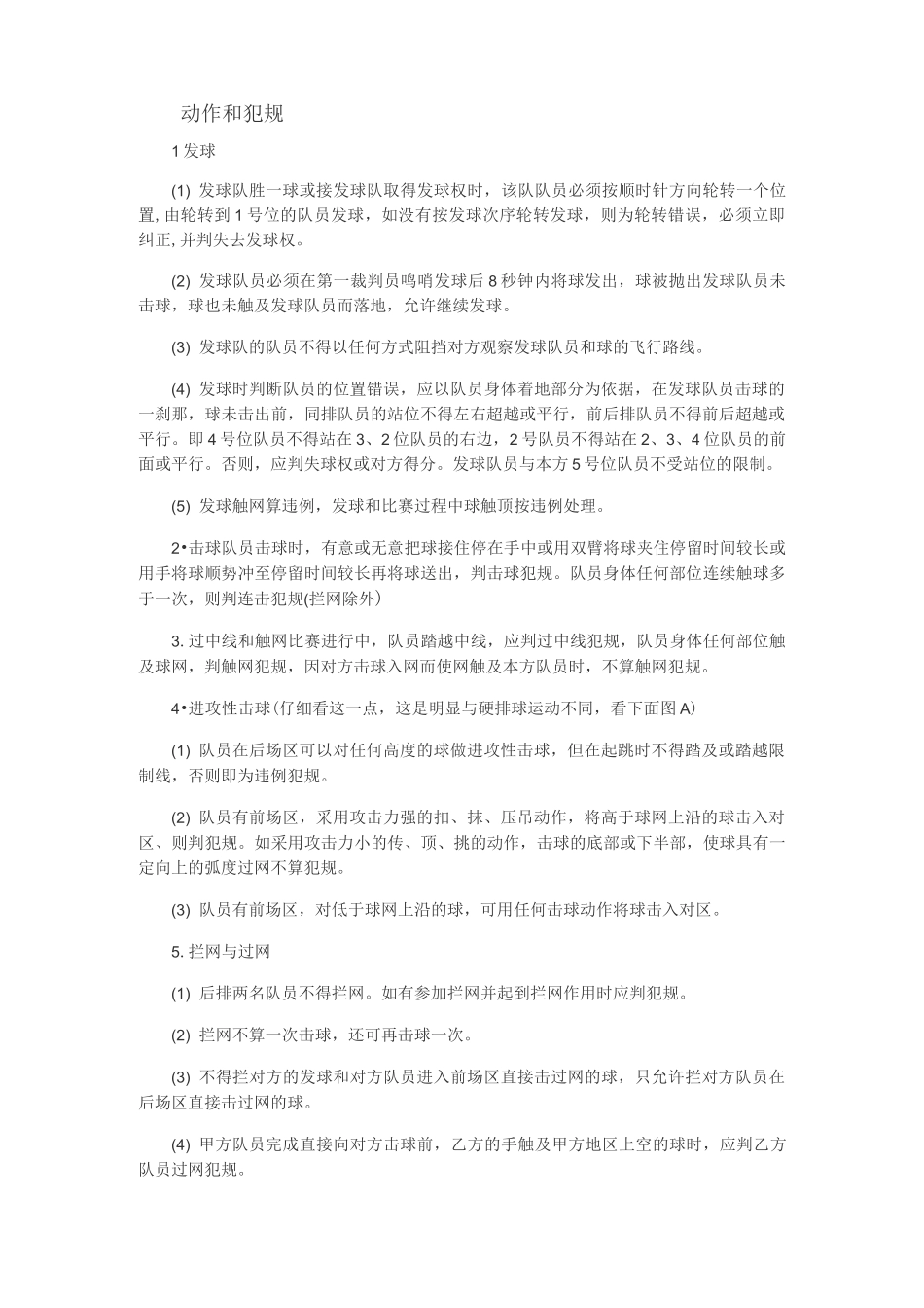
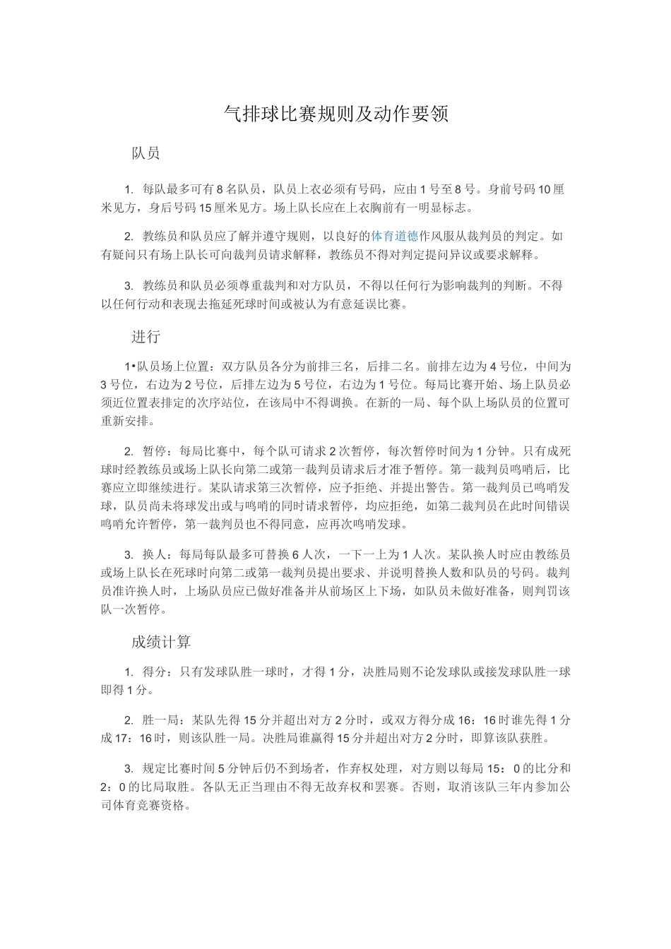
气排球比赛规则及动作要领队员1. 每队最多可有 8 名队员,队员上衣必须有号码,应由 1 号至 8 号。身前号码 10 厘米见方,身后号码 15 厘米见方。场上队长应在上衣胸前有一明显标志。2. 教练员和队员应了解并遵守规则,以良好的体育道德作风服从裁判员的判定。如有疑问只有场上队长可向裁判员请求解释,教练员不得对判定提问异议或要求解释。3. 教练员和队员必须尊重裁判和对方队员,不得以任何行为影响裁判的判断。不得以任何行动和表现去拖延死球时间或被认为有意延误比赛。进行1•队员场上位置:双方队员各分为前排三名,后排二名。前排左边为 4 号位,中间为3 号位,右边为 2 号位,后排左边为 5 号位,右边为 1 号位。每局比赛开始、场上队员必须近位置表排定的次序站位,在该局中不得调换。在新的一局、每个队上场队员的位置可重新安排。2. 暂停:每局比赛中,每个队可请求 2 次暂停,每次暂停时间为 1 分钟。只有成死球时经教练员或场上队长向第二或第一裁判员请求后才准予暂停。第一裁判员鸣哨后,比赛应立即继续进行。某队请求第三次暂停,应予拒绝、并提出警告。第一裁判员已鸣哨发球,队员尚未将球发出或与鸣哨的同时请求暂停,均应拒绝,如第二裁判员在此时间错误鸣哨允许暂停,第一裁判员也不得同意,应再次鸣哨发球。3. 换人:每局每队最多可替换 6 人次,一下一上为 1 人次。某队换人时应由教练员或场上队长在死球时向第二或第一裁判员提出要求、并说明替换人数和队员的号码。裁判员准许换人时,上场队员应已做好准备并从前场区上下场,如队员未做好准备,则判罚该队一次暂停。成绩计算1. 得分:只有发球队胜一球时,才得 1 分,决胜局则不论发球队或接发球队胜一球即得 1 分。2. 胜一局:某队先得 15 分并超出对方 2 分时,或双方得分成 16:16 时谁先得 1 分成 17:16 时,则该队胜一局。决胜局谁赢得 15 分并超出对方 2 分时,即算该队获胜。3. 规定比赛时间 5 分钟后仍不到场者,作弃权处理,对方则以每局 15:0 的比分和2:0 的比局取胜。各队无正当理由不得无故弃权和罢赛。否则,取消该队三年内参加公司体育竞赛资格。动作和犯规1 发球(1) 发球队胜一球或接发球队取得发球权时,该队队员必须按顺时针方向轮转一个位置,由轮转到 1 号位的队员发球,如没有按发球次序轮转发球,则为轮转错误,必须立即纠正,并判失去发球权。(2) 发球队员必须在第一裁判员鸣哨...

1、当您付费下载文档后,您只拥有了使用权限,并不意味着购买了版权,文档只能用于自身使用,不得用于其他商业用途(如 [转卖]进行直接盈利或[编辑后售卖]进行间接盈利)。
2、本站所有内容均由合作方或网友上传,本站不对文档的完整性、权威性及其观点立场正确性做任何保证或承诺!文档内容仅供研究参考,付费前请自行鉴别。
3、如文档内容存在违规,或者侵犯商业秘密、侵犯著作权等,请点击“违规举报”。

碎片内容

气排球比赛规则及动作要领

您可能关注的文档

确认删除?
VIP
微信客服
  • 扫码咨询
会员Q群
  • 会员专属群点击这里加入QQ群
客服邮箱
回到顶部