电脑桌面
添加小米粒文库到电脑桌面
安装后可以在桌面快捷访问

医疗器械监督管理条例培训试题及答案VIP免费

医疗器械监督管理条例培训试题及答案_第1页
1/4
医疗器械监督管理条例培训试题及答案_第2页
2/4
医疗器械监督管理条例培训试题及答案_第3页
3/4
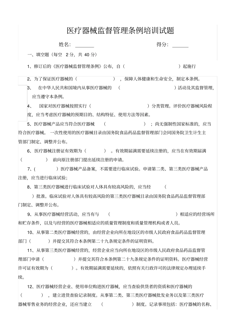
医疗器械监督管理条例培训试题姓名:得分:一、填空题(每空2 分,共 40 分)1、修订后的《医疗器械监督管理条例》公布,自()起施行2、为了保证医疗器械的() ,保障人体健康和生命安全,制定本条例。3、在中华人民共和国境内从事医疗器械的()活动及其监督管理,应当遵守本条例。4、国家对医疗器械按照实行()分类管理。评价医疗器械风险程度,应当考虑医疗器械的预期目的、结构特征、使用方法等因素。5、医疗器械产品应当符合医疗器械() ;尚无强制性国家标准的,应当符合医疗器械。 一次性使用的医疗器械目录由国务院食品药品监督管理部门会同国务院卫生计生主管部门制定、调整并公布。6、医疗器械注册证有效期为() 。有效期届满需要延续注册的,应当在有效期届满() 前向原注册部门提出延续注册的申请。7、()医疗器械产品备案,不需要进行临床试验。申请第二类、第三类医疗器械产品注册,应当进行临床试验;8、第三类医疗器械进行临床试验对人体具有较高风险的,应当经()批准。临床试验对人体具有较高风险的第三类医疗器械目录由国务院食品药品监督管理部门制定、调整并公布。9、从事医疗器械经营活动,应当有与()相适应的经营场所和贮存条件,以及与经营的医疗器械相适应的质量管理制度和质量管理机构或者人员。10、从事第二类医疗器械经营的,由经营企业向所在地设区的市级人民政府食品药品监督管理部门()并提交其符合本条例第二十九条规定条件的证明资料。11、从事第三类医疗器械经营的,经营企业应当向所在地设区的市级人民政府食品药品监督管理部门申请()并提交其符合本条例第二十九条规定条件的证明资料。医疗器械经营许可证有效期为()。有效期届满需要延续的,依照有关行政许可的法律规定办理延续手续。12、医疗器械经营企业、使用单位购进医疗器械,应当查验供货者的资质和医疗器械的() ,建立进货查验记录制度。从事第二类、第三类医疗器械批发业务以及第三类医疗器械零售业务的经营企业,还应当建立()制度。记录事项包括:医疗器械的名称、型号、()、数量;()、有效期、销售日期;() ;供货者或者购货者的名称、地址及联系方式;相关许可证明文件编号等。13、运输、贮存医疗器械, 应当符合医疗器械()标示的要求;对温度、湿度等环境条件有特殊要求的, 应当采取相应措施, 保证医疗器械的() 。14、医疗器械经营企业、使用单位()经营、使用未依法注册、无合格证明文件以及过期、...

1、当您付费下载文档后,您只拥有了使用权限,并不意味着购买了版权,文档只能用于自身使用,不得用于其他商业用途(如 [转卖]进行直接盈利或[编辑后售卖]进行间接盈利)。
2、本站所有内容均由合作方或网友上传,本站不对文档的完整性、权威性及其观点立场正确性做任何保证或承诺!文档内容仅供研究参考,付费前请自行鉴别。
3、如文档内容存在违规,或者侵犯商业秘密、侵犯著作权等,请点击“违规举报”。

碎片内容

医疗器械监督管理条例培训试题及答案

您可能关注的文档

确认删除?
VIP
微信客服
  • 扫码咨询
会员Q群
  • 会员专属群点击这里加入QQ群
客服邮箱
回到顶部