电脑桌面
添加小米粒文库到电脑桌面
安装后可以在桌面快捷访问

初三化学溶液知识点复习VIP专享VIP免费

初三化学溶液知识点复习_第1页
1/12
初三化学溶液知识点复习_第2页
2/12
初三化学溶液知识点复习_第3页
3/12
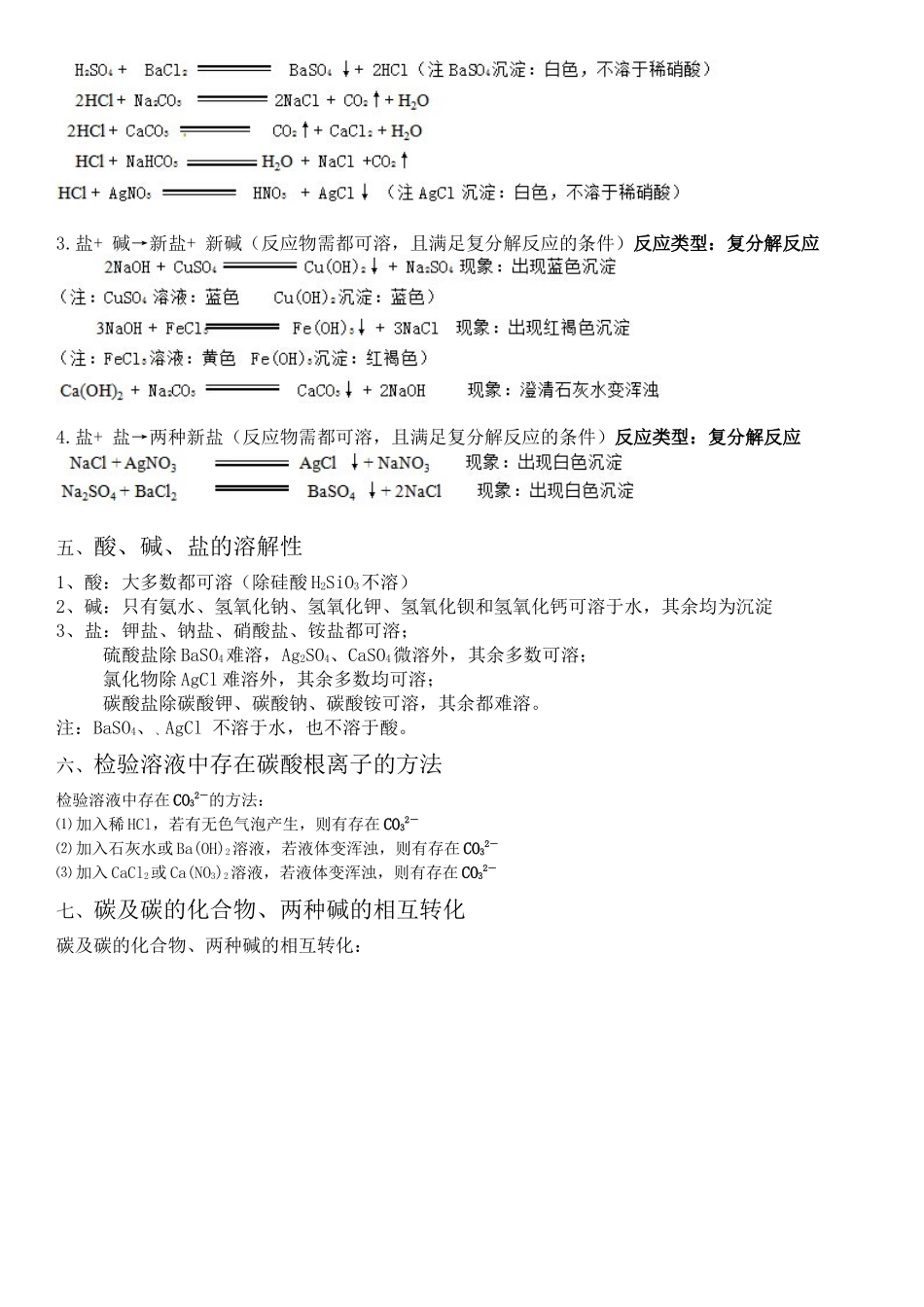
初三化学溶液知识点复习一、特殊离子鉴别:二、复分解反应的条件条件:生成物:有沉淀或有气体或有水生成时,复分解反应才可以发生。反应物:有酸酸必溶,无酸碱盐溶由于初中常见的酸是可溶性的,因此:三、复分解反应的概念和特点复分解反应1、概念:由两种化合物互相交换成分,生成另外两种化合物的反应2、特点:首尾交换,各元素的化合价不变四、盐的化学性质1.盐(可溶)+金属1→金属2+新盐(金属1比金属2活泼,K、Ca、Na除外)反应类型:置换反应2.盐+酸→新盐+新酸(满足复分解反应的条件)反应类型:复分解反应3.盐+碱→新盐+新碱(反应物需都可溶,且满足复分解反应的条件)反应类型:复分解反应4.盐+盐→两种新盐(反应物需都可溶,且满足复分解反应的条件)反应类型:复分解反应五、酸、碱、盐的溶解性1、酸:大多数都可溶(除硅酸H2SiO3不溶)2、碱:只有氨水、氢氧化钠、氢氧化钾、氢氧化钡和氢氧化钙可溶于水,其余均为沉淀3、盐:钾盐、钠盐、硝酸盐、铵盐都可溶;硫酸盐除BaSO4难溶,Ag2SO4、CaSO4微溶外,其余多数可溶;氯化物除AgCl难溶外,其余多数均可溶;碳酸盐除碳酸钾、碳酸钠、碳酸铵可溶,其余都难溶。注:BaSO4、、AgCl不溶于水,也不溶于酸。六、检验溶液中存在碳酸根离子的方法检验溶液中存在CO32-的方法:⑴加入稀HCl,若有无色气泡产生,则有存在CO32-⑵加入石灰水或Ba(OH)2溶液,若液体变浑浊,则有存在CO32-⑶加入CaCl2或Ca(NO3)2溶液,若液体变浑浊,则有存在CO32-七、碳及碳的化合物、两种碱的相互转化碳及碳的化合物、两种碱的相互转化:八、碳酸钠、碳酸氢钠、碳酸钙的化学性质1、碳酸钙的化学性质:2、碳酸钠的化学性质:这两个反应可用检验NaOH是否变质3、碳酸氢钠的化学性质:与酸的反应;HCl+NaHCO3___________H2O+NaCl+CO2↑碳酸根离子的鉴别:九、精盐提纯精盐提纯——去除不溶性杂质,得到的精盐中还含有氯化镁、氯化钙等可溶性杂质。实验步骤:溶解、过滤、蒸发实验仪器十、常见的盐十一、改变溶液PH值的方法改变溶液PH值的方法:①酸性溶液:加水,溶液PH值不断增大,接近于7;加碱性溶液,溶液PH值不断增大,最终PH值大于7②碱性溶液:加水,溶液PH值不断减小,接近于7;加酸性溶液,溶液PH值不断减小,最终PH值小于7⑸pH的测定:最简单的方法是使用pH试纸用玻璃棒(或滴管)蘸取待测试液少许,滴在pH试纸上,显色后与标准比色卡对照,读出溶液的pH(读数为整数)注意:A:用PH试纸测得的PH值只能为正整数,不能为小数及零。B:用PH试纸测PH值时,不能先用蒸馏水润湿PH试纸。若先用蒸馏水润湿后再测会影响结果:使酸性溶液的PH值增大;使碱性溶液的PH值减小;中性溶液的PH值不变。⑹酸雨:正常雨水的pH约为5.6(因为溶有CO2);pH<5.6的雨水为酸雨十二、酸碱性与酸碱度关系酸碱性与酸碱度关系:溶液酸碱性pH值石蕊酚酞酸性<7变红色无色中性=7紫色无色碱性﹥7变蓝色变红色十三、PH值与溶液酸碱性的关系PH值与溶液酸碱性的关系:PH=7溶液呈中性例如:H2ONaCl溶液Na2SO4溶液PH<7溶液呈酸性,PH越小酸性越强例如:酸溶液PH>7溶液呈碱性,PH越大碱性越强例如:碱溶液注意:酸溶液一定是酸性溶液,但酸性溶液不一定是酸溶液碱溶液一定是碱性溶液,但碱性溶液不一定是碱性溶液十四、溶液酸碱度的表示法pH值的范围PH值的范围:0----14在酸性溶液中,酸性越强,PH值越小,溶液中氢离子浓度越大在碱性溶液中,碱性越强,PH值越大,溶液中氢氧根离子浓度越大十五、中和反应1、酸与碱的反应碱+酸→盐+水中和反应HCl+NaOH_____NaCl+H2O2HCl+Ca(OH)2_____CaCl2+2H2OH2SO4+2NaOH_____Na2SO4+2H2O2、中和反应:酸与碱作用生成盐和水的反应注意:反应物只能是酸与碱3、实质:OH-+H+==H2O4、盐:能解离出金属离子(或NH4+)和酸根离子的化合物5、中和和反应的应用:(1)改变土壤的酸碱性。例如:如果土壤显酸性,则加熟石灰中和;如果土壤显碱性则加碳酸水中和(2)处理工厂的废水。例如用熟石灰中和硫酸厂的污水(含有硫酸等杂质)(3)用于医药。例如:用胃舒平(含氢氧化铝)来医治胃酸(盐酸)过多;当我们不小心被黄蜂刺了(呈碱性)可...

1、当您付费下载文档后,您只拥有了使用权限,并不意味着购买了版权,文档只能用于自身使用,不得用于其他商业用途(如 [转卖]进行直接盈利或[编辑后售卖]进行间接盈利)。
2、本站所有内容均由合作方或网友上传,本站不对文档的完整性、权威性及其观点立场正确性做任何保证或承诺!文档内容仅供研究参考,付费前请自行鉴别。
3、如文档内容存在违规,或者侵犯商业秘密、侵犯著作权等,请点击“违规举报”。

碎片内容

初三化学溶液知识点复习

您可能关注的文档

确认删除?
VIP
微信客服
  • 扫码咨询
会员Q群
  • 会员专属群点击这里加入QQ群
客服邮箱
回到顶部