电脑桌面
添加小米粒文库到电脑桌面
安装后可以在桌面快捷访问

如何提高企业的研发创新能力VIP免费

如何提高企业的研发创新能力_第1页
1/4
如何提高企业的研发创新能力_第2页
2/4
如何提高企业的研发创新能力_第3页
3/4
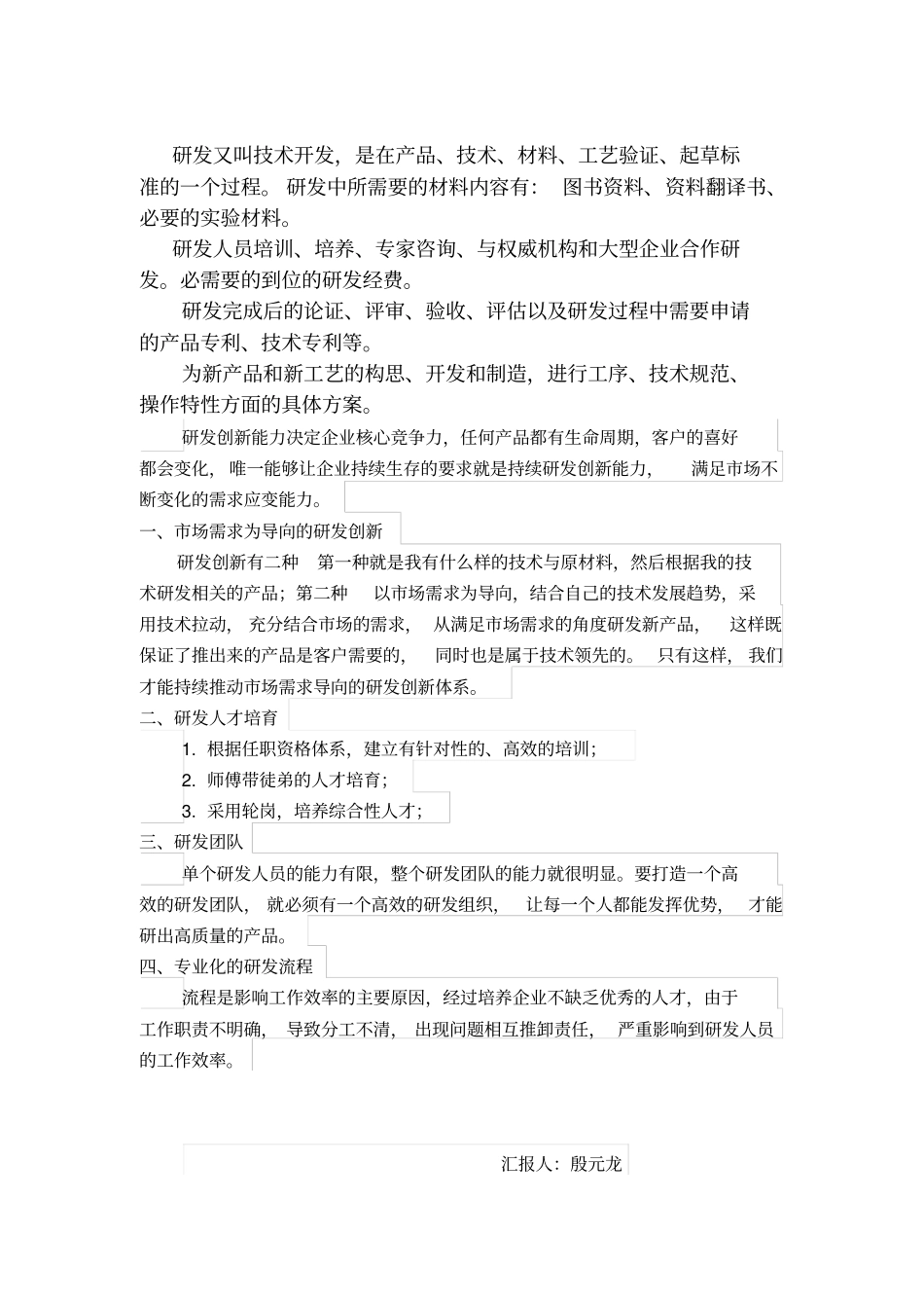
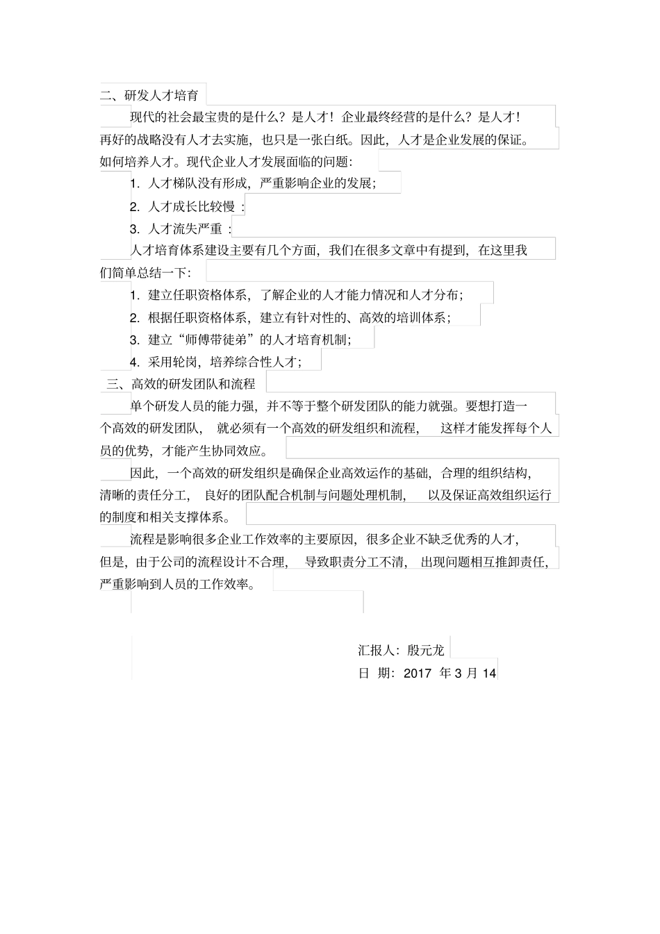
企业该如何做好研发工作企业研发也叫( "技术开发 ") ,是企业在产品、技术、材料、工艺验证、起草标准的一个过程。研发中直接相关的内容包括技术:图书资料、资料翻译书、研发人员培训、培养、专家咨询、与权威机构和大型企业合作研发。必需要的到位的研发经费。研发完成后的论证、评审、验收、评估以及知识产权的申请、专利的申请。为新产品和新工艺的构思、开发和制造,进行工序、技术规范、操作特性方面的设计。无形资产的产生在研发过程中发现的关键技术可申请专利、非专利发明、专有技术、设计和计算方法等。如何提高企业的研发创新能力?企业的研发创新能力决定企业核心竞争力,研发创新能力是企业可持续发展的基石, 任何产品都有生命周期, 任何客户的喜好都会变化, 仅靠一个产品的成功,一时产品的成功,是很难让这个企业在这个行业立于不败之地。唯一能够让企业持续生存的基础,就是企业的持续研发创新能力,持续不断满足客户,满足市场不断变化的需求应变能力。1. 以市场需求为导向的研发创新体系;2. 研发方案执行体系3. 研发人才培育;4. 高效的研发团队和流程;一、市场需求为导向的研发创新体系现代企业的研发创新体系一般有三种,第一种是技术驱动型,就是我有什么样的技术, 然后根据我的技术推出相关的产品和服务,卖给客户; 第二种是客户要求型, 就是客户明确告诉你我需要什么产品和服务,你要为我量身定制; 第三种是市场需求导向型, 这种体系一方面结合了技术的发展趋势,采用技术拉动,另一方面是充分地结合了市场的需求,从满足市场需求的角度推出新产品,这样既保证了推出来的产品是客户需要的,同时也是属于技术领先的。 只有这样, 我们才能持续的推动建立市场需求为导向的研发创新体系。二、研发人才培育现代的社会最宝贵的是什么?是人才!企业最终经营的是什么?是人才!再好的战略没有人才去实施,也只是一张白纸。因此,人才是企业发展的保证。如何培养人才。现代企业人才发展面临的问题:1. 人才梯队没有形成,严重影响企业的发展;2. 人才成长比较慢 : 3. 人才流失严重 : 人才培育体系建设主要有几个方面,我们在很多文章中有提到,在这里我们简单总结一下:1. 建立任职资格体系,了解企业的人才能力情况和人才分布;2. 根据任职资格体系,建立有针对性的、高效的培训体系;3. 建立“师傅带徒弟”的人才培育机制;4. 采用轮岗,培养综合性人才;三、高效的研发团队和流程单个研...

1、当您付费下载文档后,您只拥有了使用权限,并不意味着购买了版权,文档只能用于自身使用,不得用于其他商业用途(如 [转卖]进行直接盈利或[编辑后售卖]进行间接盈利)。
2、本站所有内容均由合作方或网友上传,本站不对文档的完整性、权威性及其观点立场正确性做任何保证或承诺!文档内容仅供研究参考,付费前请自行鉴别。
3、如文档内容存在违规,或者侵犯商业秘密、侵犯著作权等,请点击“违规举报”。

碎片内容

如何提高企业的研发创新能力

确认删除?
VIP
微信客服
  • 扫码咨询
会员Q群
  • 会员专属群点击这里加入QQ群
客服邮箱
回到顶部