电脑桌面
添加小米粒文库到电脑桌面
安装后可以在桌面快捷访问

委托开发流程VIP免费

委托开发流程_第1页
1/3
委托开发流程_第2页
2/3
委托开发流程_第3页
3/3
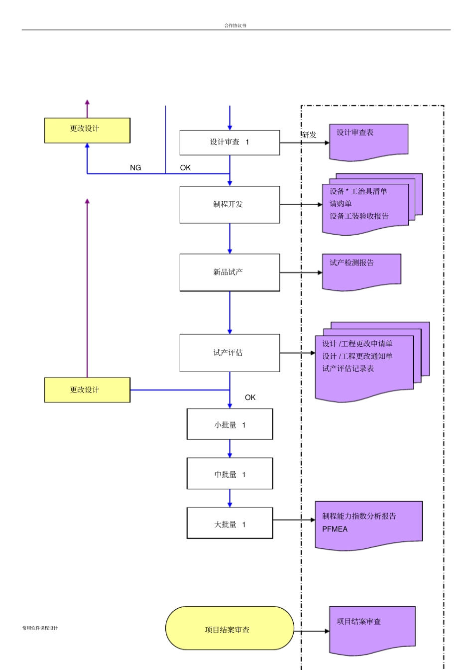
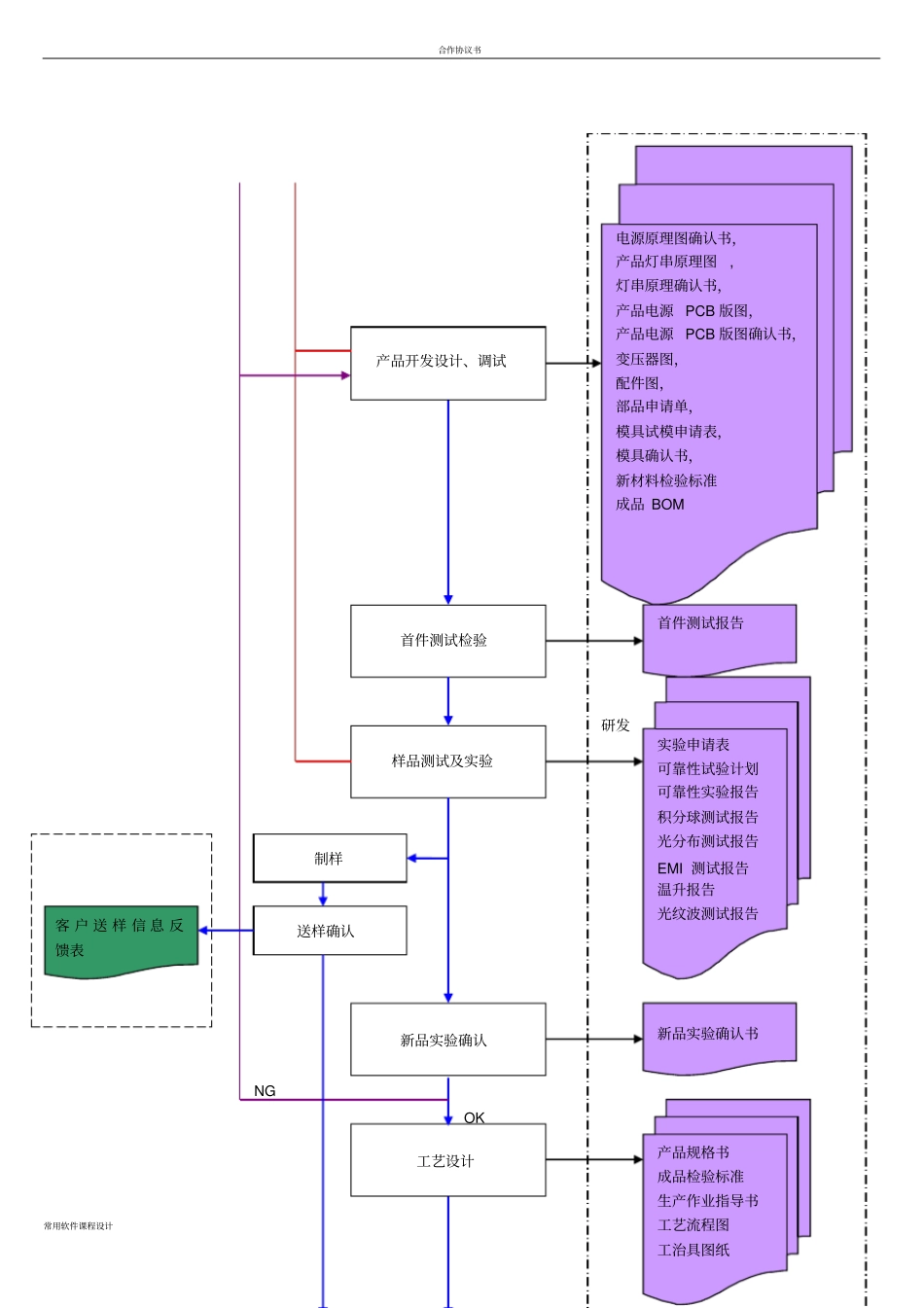
合作协议书常用软件课程设计客户提出开发要求终止客户需求,市场信息资料开发通知产品 3D 设计图,装配图客户样品开发进度评估及控制产品开发设计、调试产品 3D 外观图,产品结构二维图, 产品外观确认书,产品装配图,产品装配结构确认书,产品光学模拟报告,产品光学确认书,产品结构开模通知书,产品结构 BOM ,产品电源原理图产 品 开 发 进 度 计划表营销部提出研发申请开发审核营销NG 开发通知书产品设计需求 -RFD OK 顾客财产记录表产品研发申请表可行性分析报告力/热 /光/电 /结构可行性研究分析力/热/光/电/结构分析报告新产品开发评审DFMEA.xls 初始 BOM 清单初始报价清单初始设备及工治具需求清单初始工艺流程图新产品开发评审表项目立项及协议书合作协议书常用软件课程设计工艺设计样品测试及实验实验申请表可靠性试验计划可靠性实验报告积分球测试报告光分布测试报告EMI 测试报告温升报告光纹波测试报告OK 研发NG 电源原理图确认书,产品灯串原理图, 灯串原理确认书,产品电源 PCB 版图,产品电源 PCB 版图确认书,变压器图,配件图,部品申请单,模具试模申请表,模具确认书,新材料检验标准成品 BOM 产品开发设计、调试新品实验确认新品实验确认书制样客 户 送 样 信 息 反馈表送样确认产品规格书成品检验标准生产作业指导书工艺流程图工治具图纸首件测试检验首件测试报告合作协议书常用软件课程设计制程开发更改设计设计审查 1 设计审查表研发NG OK 设备 * 工治具清单请购单设备工装验收报告新品试产设计 /工程更改申请单设计 /工程更改通知单试产评估记录表试产评估试产检测报告小批量 1 中批量 1 大批量 1 制程能力指数分析报告PFMEA 项目结案审查项目结案审查OK 更改设计

1、当您付费下载文档后,您只拥有了使用权限,并不意味着购买了版权,文档只能用于自身使用,不得用于其他商业用途(如 [转卖]进行直接盈利或[编辑后售卖]进行间接盈利)。
2、本站所有内容均由合作方或网友上传,本站不对文档的完整性、权威性及其观点立场正确性做任何保证或承诺!文档内容仅供研究参考,付费前请自行鉴别。
3、如文档内容存在违规,或者侵犯商业秘密、侵犯著作权等,请点击“违规举报”。

碎片内容

委托开发流程

您可能关注的文档

确认删除?
VIP
微信客服
  • 扫码咨询
会员Q群
  • 会员专属群点击这里加入QQ群
客服邮箱
回到顶部