电脑桌面
添加小米粒文库到电脑桌面
安装后可以在桌面快捷访问

化工设计的程序VIP免费

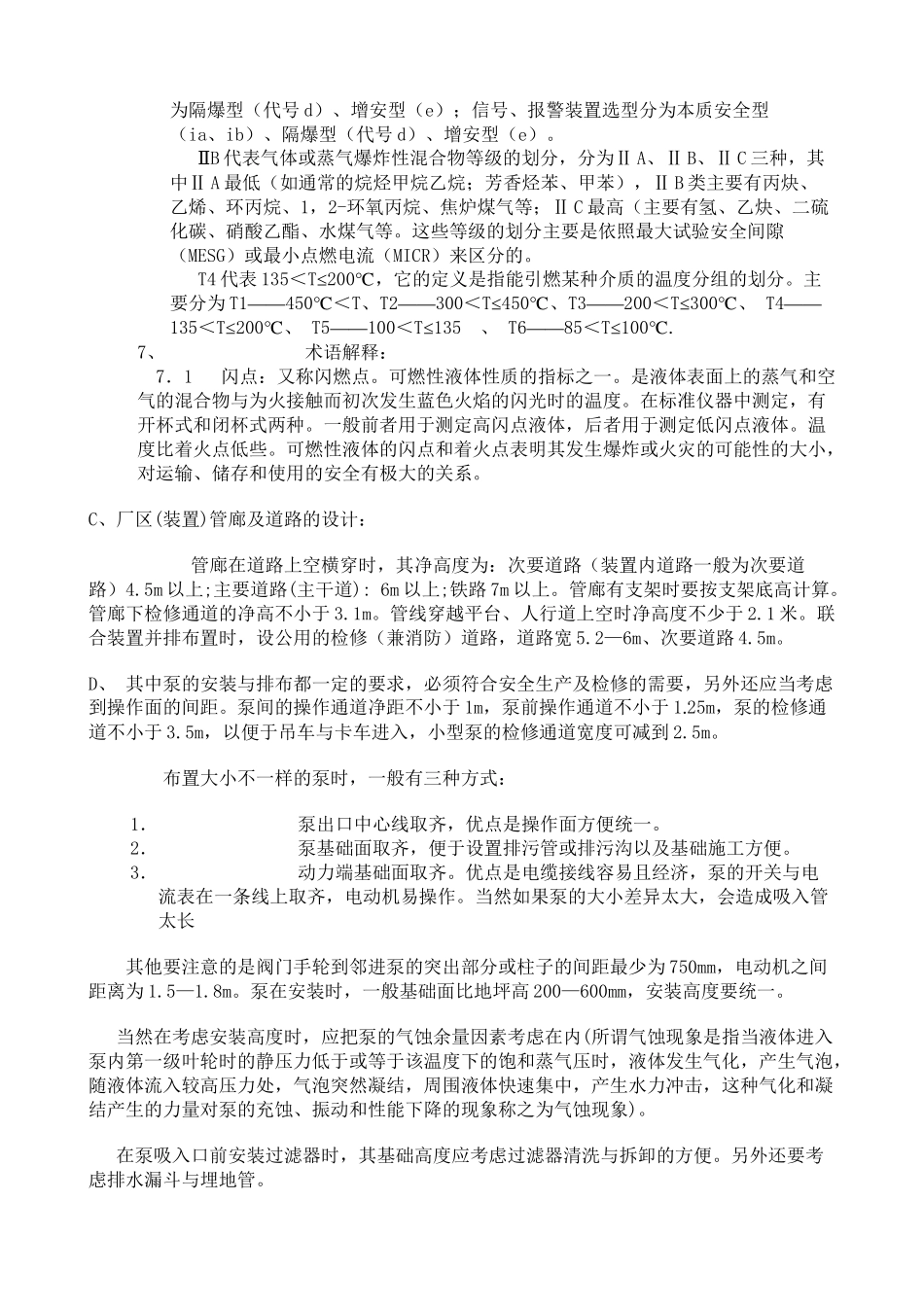
化工设计的程序_第1页
1/20
化工设计的程序_第2页
2/20
化工设计的程序_第3页
3/20
化工设计的程序1、 选定厂址(此前需进行可行性报告及市场前景,并出具经济效益及财务分析报告)。 2、 进行地质及水文堪探,标定零平面,并出具整个厂区的地质勘探报告。 3、 绘制整个产品带控制点的工艺流程图。 4、 绘制出详细的设备图纸(条件不允许条件下可绘制设备草图,但设备大小、自重及总重必须给出。 5、 绘制平面布置图,标明设备大小、高度、重量、及摆放位置,操作室位置、大小,储罐区位置大小,必须注意:在坚持工艺的先决条件条件下 a、 降低生产周期 b、 降低成本、消耗。 c、 制定吊装方案时,充分考虑吊装方便、安全。 d、 考虑操作方便。 e、 尽量降低占地面积、建筑高度及梁的跨度 f、 综合考虑整体布局、美观 g、 尽量考虑设计的强制性规定,符合化工规范 6、 由土建部门或结构工程师设计主厂房(若条件允许再设计副房、污水池及其他大型设备基础图)。 7、 土建开始施工,再绘制详细设备图纸(包括管口方位、大小),并讨论通过自动化控制方案 8、 设备开始制作,其他大型设备(或本公司不能够制作的设备),仪表及自动系统开始招标 9、 绘制详细的配管图,并按照配管图编制、整理管阀件清单(包括管子、阀门、法兰、垫片、螺丝、螺帽、过滤器) 交由设备部门采购 10、 安装开始,依照现场情况随时调整 11、 安装结束探伤、水压实验、气密性实验 12、 调试整个系统(包括设备运行情况,自动化仪表零点及满量程设定,自动化系统静态与动态调试等) 13、 试车,检查各个方面是否运行正常。 化工设计的原则在整个化工设计过程中,我们必须熟悉他的原则和精神,从而贯彻到其中去。把化设计工中的细节进行灵活运用,既符合规范,又不造成对生产的违背。实现对资源的最大利用。现在我们对化工设计的要求及相关的内容进行进一步的了解。因为在化工生产中,安全是第一性的,所以我们必须对生产中的安全性进行剖析。 熟悉我们的原材料和产品性质,以便我们对号入座。化工规范把物品的危险程度分为五个等级(详细见 GBJ16-87),他的划分主要是综合生产过程中所使用、产生及存储的原料、中间品和成品的物理化学性质、数量及其火灾爆炸危险程度和生产过程的性质等情况来决定的。根据危险等级的不同,我们才能确定防火间距、防爆等级。他对我们选用设备、仪表、操作方式、消防器材的选用起到决定性的作用。 在甲、乙、丙、丁、戊五个等级中,我公司绝大多数原材料是甲级危险物。他是这样...

1、当您付费下载文档后,您只拥有了使用权限,并不意味着购买了版权,文档只能用于自身使用,不得用于其他商业用途(如 [转卖]进行直接盈利或[编辑后售卖]进行间接盈利)。
2、本站所有内容均由合作方或网友上传,本站不对文档的完整性、权威性及其观点立场正确性做任何保证或承诺!文档内容仅供研究参考,付费前请自行鉴别。
3、如文档内容存在违规,或者侵犯商业秘密、侵犯著作权等,请点击“违规举报”。

碎片内容

化工设计的程序

确认删除?
VIP
微信客服
  • 扫码咨询
会员Q群
  • 会员专属群点击这里加入QQ群
客服邮箱
回到顶部