电脑桌面
添加小米粒文库到电脑桌面
安装后可以在桌面快捷访问

OfficeExcel2007中不支持的Excel972003中的功能VIP专享VIP免费

OfficeExcel2007中不支持的Excel972003中的功能_第1页
1/8
OfficeExcel2007中不支持的Excel972003中的功能_第2页
2/8
OfficeExcel2007中不支持的Excel972003中的功能_第3页
3/8
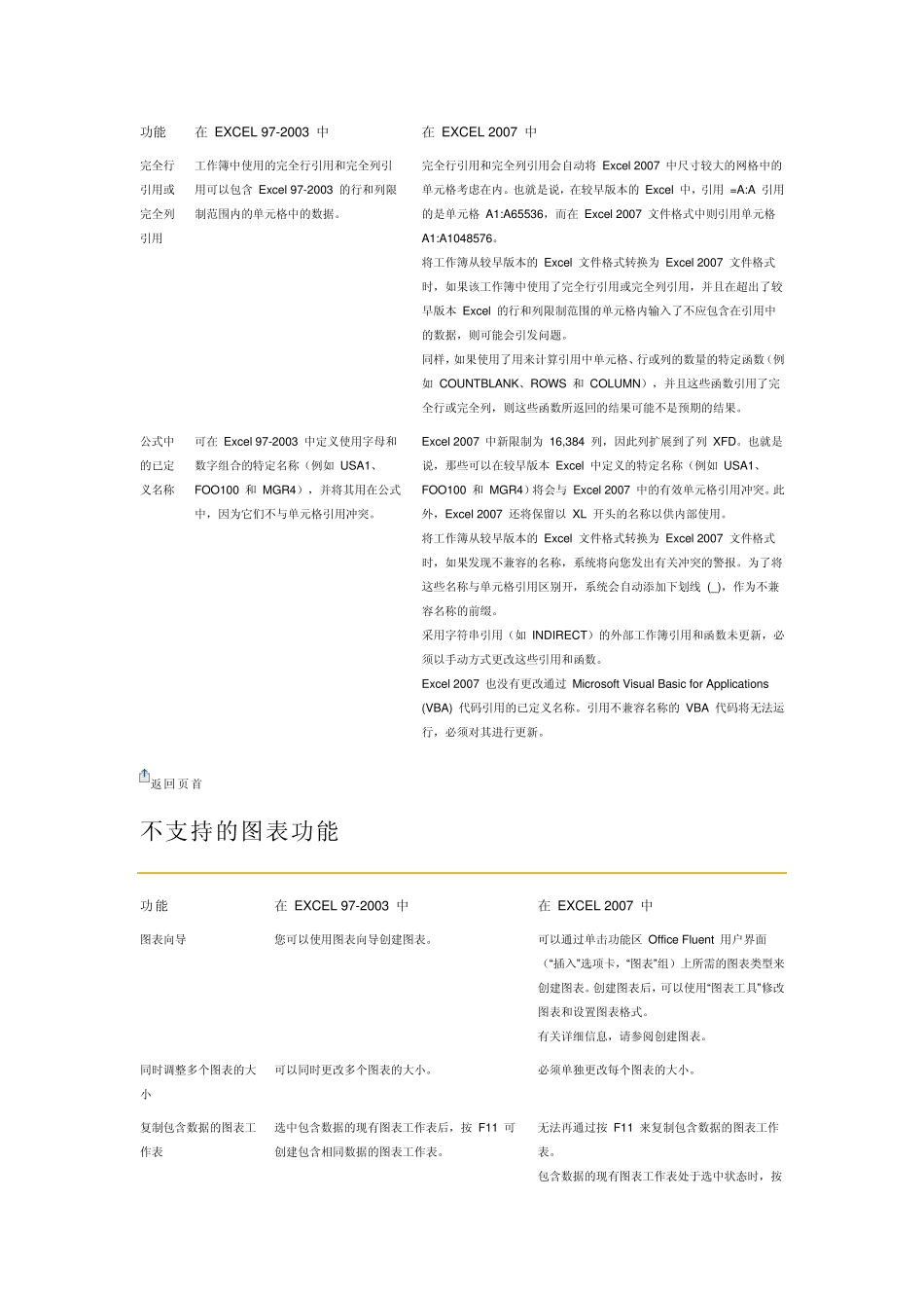
Excel 2007“开始” > Excel 2007 帮助和操作方法 > 文件转换和兼容性 Office Excel 2007 中不支持的 Excel 97-2003 中的功能 全部显示 在 Microsoft Office Excel 2007 中打开在以前版本的 Microsoft Office Excel (97-2003) 中创建的工作簿时,该工作簿不支持 Office Excel 较早版本中的某些功能。这些不支持的功能可能已被新的功能所替代,或者由于其使用频率很低已经被删除。 提示 如果某些功能在 Microsoft Office Fluent 用户界面中不可用,但在 Office Excel 2007 中仍支持这些功能,则可以通过将这些功能添加到快速访问工具栏中来使用这些功能。 下列 Excel 97-2003 中的功能可能已改变、已删除或者在 Office Excel 2007 中的功能区(Office Fluent 用户界面的一部分)中不再可用。 本文内容  不支持的工作表功能  不支持的表功能  不支持的公式和函数功能  不支持的图表功能  不支持的数据透视表功能  不支持的开发人员功能  不支持的文件格式 不支持的工作表功能 功能 在 EXCEL 97-2003 中 在 EXCEL 2007 中 自动套用格式 可以使用自动套用格式功能应用一个或多个自动套用格式 (自动套用格式:可应用于数据区域的内置单元格格式集合,例如,字体大小、图案和对齐方式。Excel 可识别选定区域的汇总数据和明细数据的级别,然后对其应用相应的格式。),以快速设置数据区域的格式。 表格、单元格和数据透视表的样式库可提供一组能快速应用的专业格式。您可以从许多预定义样式中进行选择,或根据需要创建自定义样式。样式将取代自动套用格式,成为向单元格区域应用格式的最简便方法。 您仍然可以使用“自动套用格式”命令,但是需要首先将该命令添加到快速访问工具栏。 有关详细信息,请参阅:  对工作表进行格式设置的方法  自定义快速访问工具栏 返回页首 不支持的表功能 功能 在 EXCEL 97-2003 中 在 EXCEL 2007 中 Excel 列表 可以创建 Excel 列表 (列表:包含相关数据的一系列行,或使用 “创建列表” 命令作为数据表指定给函数的一系列行。),以便简化对工作表中相关数据组的管理和分析。 Excel 列表现在指的是与其他 Microsoft Office 程序(例如 Word 和 PowerPoint)中的此功能匹配的 Excel 表。 有关详细信息,请参阅创建或删除 Excel 表格。 插入行 可以使用插入行(Excel 列表中...

1、当您付费下载文档后,您只拥有了使用权限,并不意味着购买了版权,文档只能用于自身使用,不得用于其他商业用途(如 [转卖]进行直接盈利或[编辑后售卖]进行间接盈利)。
2、本站所有内容均由合作方或网友上传,本站不对文档的完整性、权威性及其观点立场正确性做任何保证或承诺!文档内容仅供研究参考,付费前请自行鉴别。
3、如文档内容存在违规,或者侵犯商业秘密、侵犯著作权等,请点击“违规举报”。

碎片内容

OfficeExcel2007中不支持的Excel972003中的功能

小辰+ 关注
实名认证
内容提供者

出售各种文档和资料

确认删除?
VIP
微信客服
  • 扫码咨询
会员Q群
  • 会员专属群点击这里加入QQ群
客服邮箱
回到顶部