电脑桌面
添加小米粒文库到电脑桌面
安装后可以在桌面快捷访问

(江苏专用)高考历史一轮复习 大国专史练 第77练 美利坚民族的梦想-人教版高三全册历史试题VIP免费

(江苏专用)高考历史一轮复习 大国专史练 第77练 美利坚民族的梦想-人教版高三全册历史试题_第1页
1/6
(江苏专用)高考历史一轮复习 大国专史练 第77练 美利坚民族的梦想-人教版高三全册历史试题_第2页
2/6
(江苏专用)高考历史一轮复习 大国专史练 第77练 美利坚民族的梦想-人教版高三全册历史试题_第3页
3/6
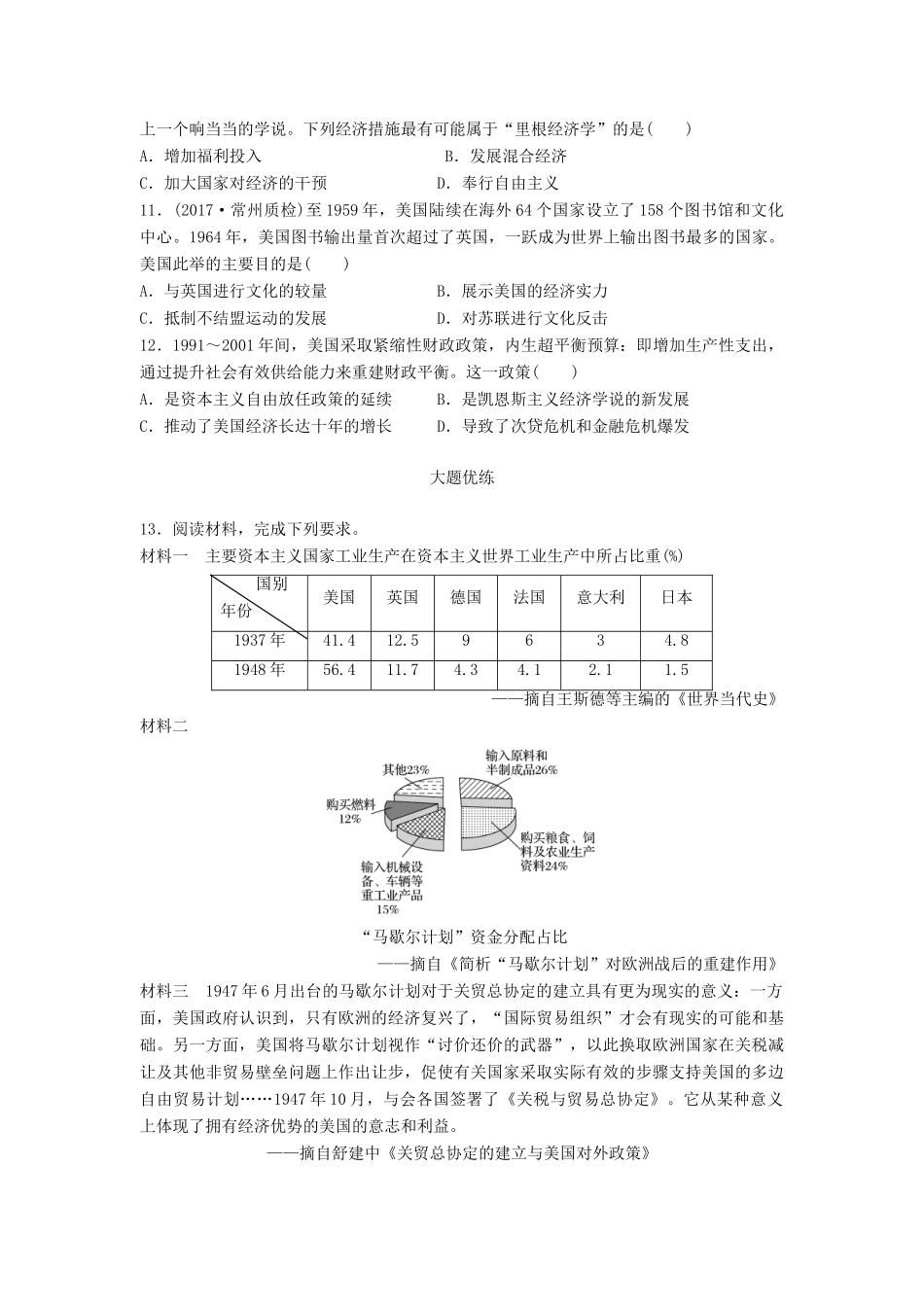
(江苏专用)2018 年高考历史一轮复习 大国专史练 第 77 练 美利坚民族的梦想[训练目标] 独立战争→联邦政府建立→南北战争→参加第一次世界大战→经济大萧条·开创国家干预经济的新时代→二战中组建世界反法西斯联盟→战后召开布雷顿森林会议·确立世界金融霸权→美苏“冷战”→战后国家垄断资本主义发展→出现“新经济”→推行单极世界。小题精练1.(2016·宿迁模拟)美国建国之父麦迪逊在《联邦党人文集》中指出:“在美国的复合共和国里,人民交出的权力首先分给两种不同的政府,然后把各政府分得的那部分权力再分给几个分立的部门。因此,人民的权利就有了双重保障。两种政府将互相控制,同时各政府又自己控制自己。”这表明他( )A.主张扩大州政府的自治权B.认同权力制衡的立宪原则C.肯定邦联制存在的合理性D.警惕民主形成多数人暴政2.(2017·无锡联考)如果没有一种制度上的保证,那么原本期望是为人民效力的联邦政府,轻而易举地就可以做到金蝉脱壳,变成一个凌驾于人民之上的怪物。这种制度保证指的是 ( )A.实行联邦制,加强中央政府权力B.实行总统制,赋予行政、军事大权C.实行分权制,通过制衡约束政府权力D.实行选举制,用人民的选举权制约政府3.有学者指出,在美国 19 世纪末 20 世纪初成立的托拉斯中,有 316 家托拉斯控制了美国制造业资本的 40%以上。其中有 78 家大公司控制着各部门产量的 50%以上,有 26 家控制80%以上。材料表明托拉斯( )A.是生产和资本高度集中的结果B.是对资本主义生产关系的破坏C.使自由主义逐渐退出历史舞台D.已控制了美国经济发展的命脉4.罗斯福新政期间,政府先后成立了民政工程署、工程兴办署、公共工程署、全国青年总署等机构,通过这些机构耗资上百亿美元雇佣了至少 600 万从业人口,将他们投入到 3 万个以上的工程中。由此可知( )A.罗斯福新政具有社会主义色彩B.社会环境得到改善,有利于国家长远发展C.资本家的自由生产受到限制D.美国以总统为中心的现代总统制建立5.“这个城市中产阶级——劳工——有色种族共同支持的改革,被称为‘富兰克林·罗斯福大联合’。这是美国历史上第一次在改革的旗帜下达成的举国一致的共识,预示着美国走向社会和谐的前景。”这种“和谐”的实质是( )A.国家政权实现了各阶级共同执政B.缓和阶级矛盾以维护资产阶级统治C.以普通民众利益取代资产阶级利益D.资产阶级政权向无产阶级政权和平过渡6.1933 年 3 月,罗斯...

1、当您付费下载文档后,您只拥有了使用权限,并不意味着购买了版权,文档只能用于自身使用,不得用于其他商业用途(如 [转卖]进行直接盈利或[编辑后售卖]进行间接盈利)。
2、本站所有内容均由合作方或网友上传,本站不对文档的完整性、权威性及其观点立场正确性做任何保证或承诺!文档内容仅供研究参考,付费前请自行鉴别。
3、如文档内容存在违规,或者侵犯商业秘密、侵犯著作权等,请点击“违规举报”。

碎片内容

(江苏专用)高考历史一轮复习 大国专史练 第77练 美利坚民族的梦想-人教版高三全册历史试题

确认删除?
VIP
微信客服
  • 扫码咨询
会员Q群
  • 会员专属群点击这里加入QQ群
客服邮箱
回到顶部