电脑桌面
添加小米粒文库到电脑桌面
安装后可以在桌面快捷访问

完整版2017护理安全工作计划VIP免费

完整版2017护理安全工作计划_第1页
1/4
完整版2017护理安全工作计划_第2页
2/4
完整版2017护理安全工作计划_第3页
3/4
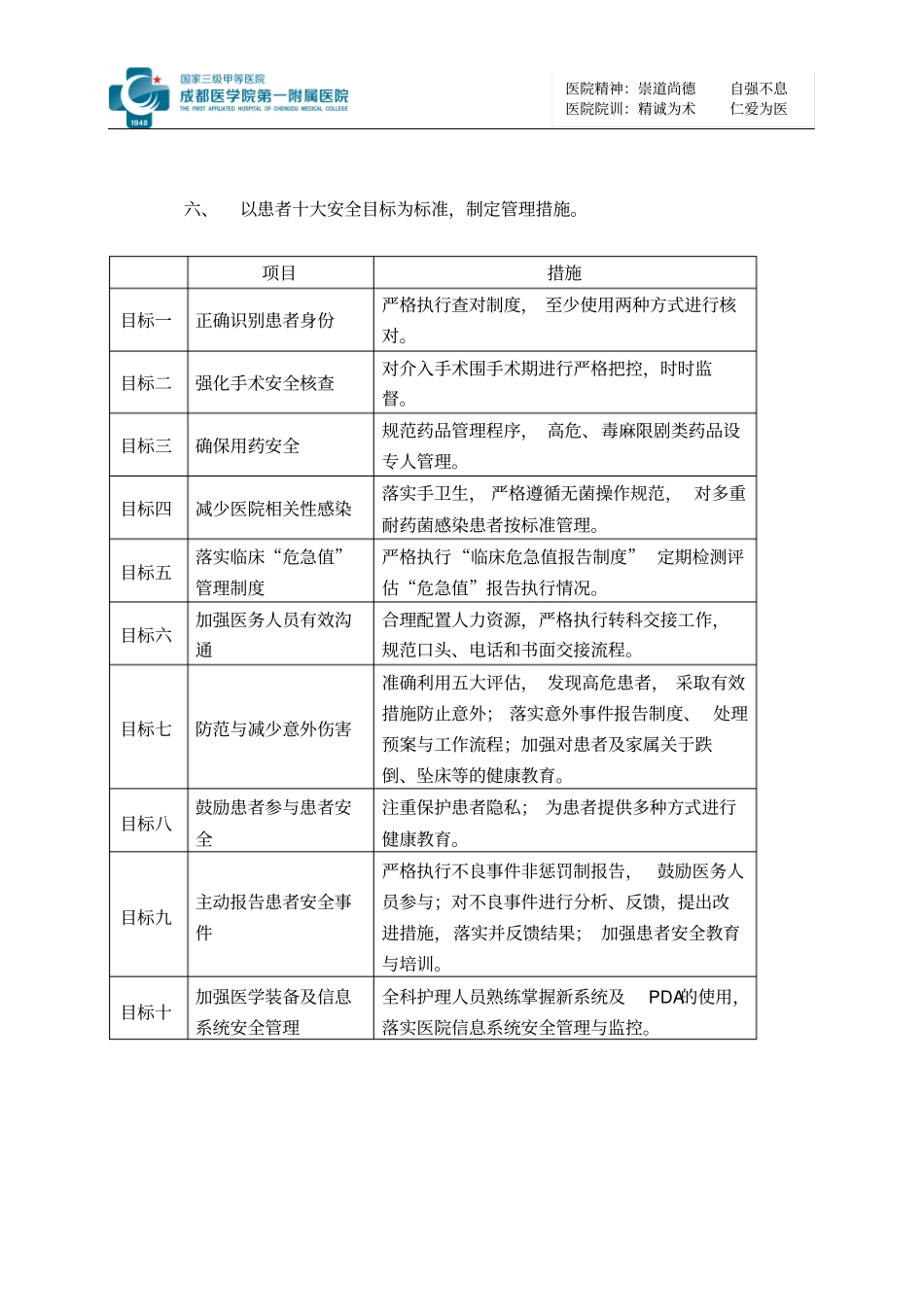
医院精神:崇道尚德自强不息医院院训:精诚为术仁爱为医成都医学院第一附属医院2017 年老年医学科护理安全工作计划护理安全是医疗安全的一个重要组成部分,为了认真落实患者安全目标,确保护理安全,避免发生医疗纠纷及差错事故,为强化“以病人为中心,以质量为核心”的服务理念,坚持以人为本,突出抓好护理服务质量,努力实现护患关系零距离,护理质量零缺陷,护理服务零投诉的目标要求,落实PDCA的质量管理方法,采取目标式、数据化管理促进医院护理技术水平、管理水平不断提升,特制定2017 年护理安全工作计划。一、完善护理安全管理体系,培养良好的护理质量管理队伍。科室组成以护士长为第一责任人的护理质量管理小组,成立相应的护理安全质量控制小组,明确职责落实到位,并要求有质控记录可查,对每月质控结果总结分析,反馈问题,采取 PDCA的质量管理方法,实施多维度质量控制。二、设定护理安全管理目标:(一)建立护理安全管理体系。(二)加强护理安全制度的建设。(三)及时发现、及时纠正护理安全隐患。(四)杜绝严重护理不良事件的发生, 降低护理缺陷的发生, 保障患者的安全。三、明确护理安全管理职责:(一)制定安全管理制度、各类风险应急预案。(二)每月对科室的护理安全管理重点环节进行检查。(三)安排护理人员参与安全管理,定期检查实施情况。组长:席晓莉一组:赵建君李尧尧何婷梁倩二组:刘中艳何天娇 张秋蓉医院精神:崇道尚德自强不息医院院训:精诚为术仁爱为医(四)对检查中发现的问题及时反馈, 采用 PDCA原则,查找原因, 限 时整改,以保证病人的安全。四、加强重点环节、重点时段的安全监控。监控环节对策护士环节对新入、刚毕业护士加强管理培训及考核,做到重点交待、重点跟班、重点检查。病人环节对新入患者跌倒 / 坠床评估率 100%、压疮评估率100%、ADL评估率 100%、导管评估 100%;并做到根据病情变化进行动态评估, 提前预防安全事件的发生。时间环节实行弹性排班, 节假日、 双休日、 工作繁忙日加强管理,必要时启动《人力资源紧急调配方案》 。护理操作定期进行护理操作培训及考核, 质控小组不定期抽查操作,并与绩效挂钩。毒麻药品用物班班交接, 抢救仪器保持功能状态, 保持抢救物品良好率达到100%。毒麻药品使用后按要求认真填写毒麻药品使用登记本。五、加强不良事件的监控。提高护理人员不良事件的防范意识,加强对不良事件的监控。(一)加强对护理缺陷、 护...

1、当您付费下载文档后,您只拥有了使用权限,并不意味着购买了版权,文档只能用于自身使用,不得用于其他商业用途(如 [转卖]进行直接盈利或[编辑后售卖]进行间接盈利)。
2、本站所有内容均由合作方或网友上传,本站不对文档的完整性、权威性及其观点立场正确性做任何保证或承诺!文档内容仅供研究参考,付费前请自行鉴别。
3、如文档内容存在违规,或者侵犯商业秘密、侵犯著作权等,请点击“违规举报”。

碎片内容

完整版2017护理安全工作计划

您可能关注的文档

确认删除?
VIP
微信客服
  • 扫码咨询
会员Q群
  • 会员专属群点击这里加入QQ群
客服邮箱
回到顶部