电脑桌面
添加小米粒文库到电脑桌面
安装后可以在桌面快捷访问

数据库基础与应用第二版课后答案王珊李盛恩编著VIP免费

数据库基础与应用第二版课后答案王珊李盛恩编著_第1页
1/15
数据库基础与应用第二版课后答案王珊李盛恩编著_第2页
2/15
数据库基础与应用第二版课后答案王珊李盛恩编著_第3页
3/15
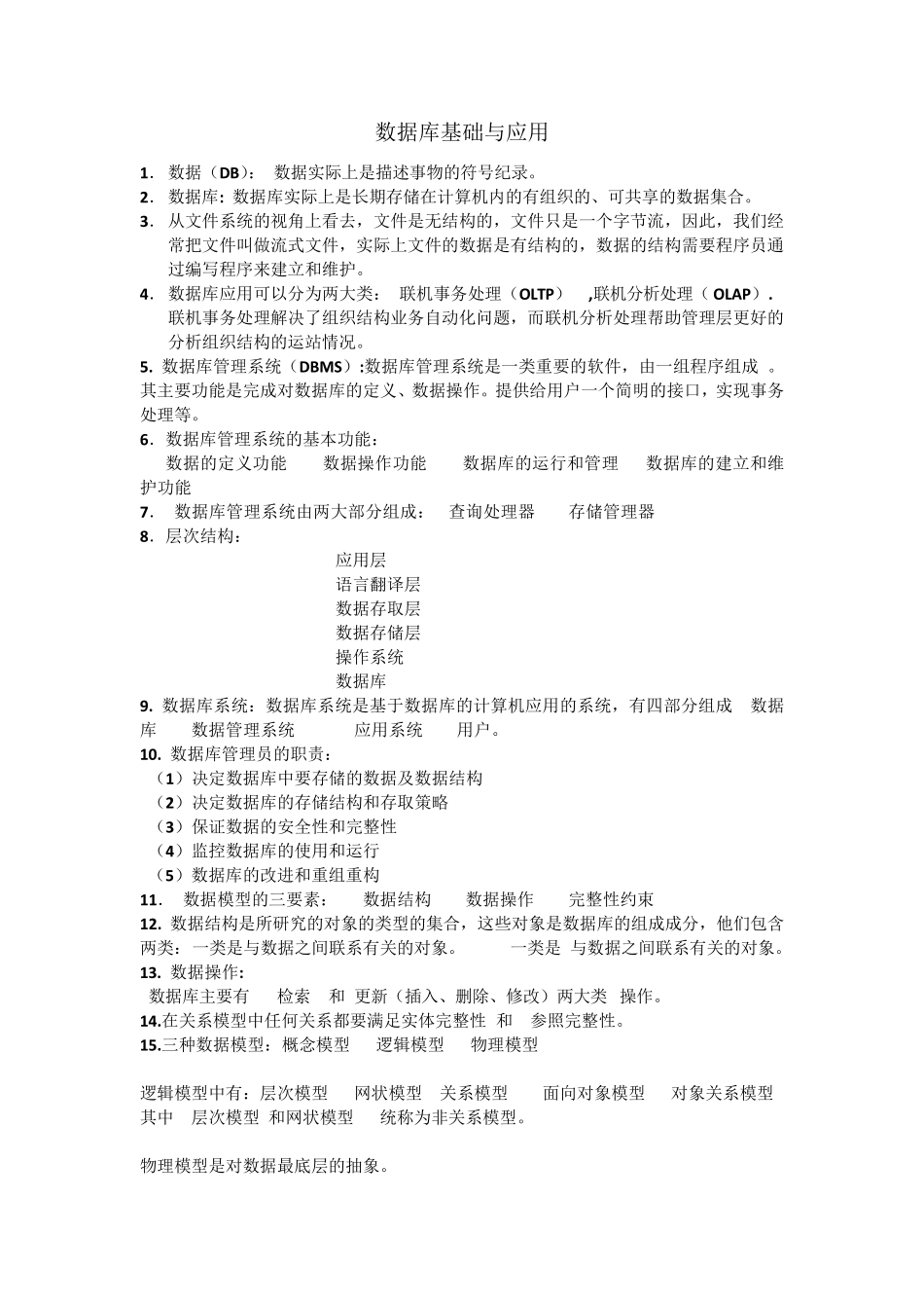
数据库基础与应用 1. 数据(DB): 数据实际上是描述事物的符号纪录。 2. 数据库: 数据库实际上是长期存储在计算机内的有组织的、可共享的数据集合。 3. 从文件系统的视角上看去,文件是无结构的,文件只是一个字节流,因此,我们经常把文件叫做流式文件,实际上文件的数据是有结构的,数据的结构需要程序员通过编写程序来建立和维护。 4. 数据库应用可以分为两大类: 联机事务处理(OLTP) ,联机分析处理(OLAP). 联机事务处理解决了组织结构业务自动化问题,而联机分析处理帮助管理层更好的分析组织结构的运站情况。 5. 数据库管理系统(DBMS):数据库管理系统是一类重要的软件,由一组程序组成 。其主要功能是完成对数据库的定义、数据操作。提供给用户一个简明的接口,实现事务处理等。 6.数据库管理系统的基本功能: 数据的定义功能 数据操作功能 数据库的运行和管理 数据库的建立和维护功能 7. 数据库管理系统由两大部分组成: 查询处理器 存储管理器 8.层次结构: 应用层 语言翻译层 数据存取层 数据存储层 操作系统 数据库 9. 数据库系统:数据库系统是基于数据库的计算机应用的系统,有四部分组成 数据库 数据管理系统 应用系统 用户。 10. 数据库管理员的职责: (1)决定数据库中要存储的数据及数据结构 (2)决定数据库的存储结构和存取策略 (3)保证数据的安全性和完整性 (4)监控数据库的使用和运行 (5)数据库的改进和重组重构 11. 数据模型的三要素: 数据结构 数据操作 完整性约束 12. 数据结构是所研究的对象的类型的集合,这些对象是数据库的组成成分,他们包含两类: 一类是与数据之间联系有关的对象。 一类是 与数据之间联系有关的对象。 13. 数据操作: 数据库主要有 检索 和 更新(插入、删除、修改)两大类 操作。 14.在关系模型中任何关系都要满足实体完整性 和 参照完整性。 15.三种数据模型:概念模型 逻辑模型 物理模型 逻辑模型中有:层次模型 网状模型 关系模型 面向对象模型 对象关系模型 其中 层次模型 和网状模型 统称为非关系模型。 物理模型是对数据最底层的抽象。 16.数据库的系统的三级模式结构: 数据库系统通常采用三级模式,即 外模式 模式 内模式。 数据库在这三级模式中提供了两个映像: 外模式/模式映像 模式/模式映像 17.数据库系统的特点: (1)数据结构化 (实现数据整体结构化,是数据库的...

1、当您付费下载文档后,您只拥有了使用权限,并不意味着购买了版权,文档只能用于自身使用,不得用于其他商业用途(如 [转卖]进行直接盈利或[编辑后售卖]进行间接盈利)。
2、本站所有内容均由合作方或网友上传,本站不对文档的完整性、权威性及其观点立场正确性做任何保证或承诺!文档内容仅供研究参考,付费前请自行鉴别。
3、如文档内容存在违规,或者侵犯商业秘密、侵犯著作权等,请点击“违规举报”。

碎片内容

数据库基础与应用第二版课后答案王珊李盛恩编著

小辰7+ 关注
实名认证
内容提供者

出售各种资料和文档

相关文档

确认删除?
VIP
微信客服
  • 扫码咨询
会员Q群
  • 会员专属群点击这里加入QQ群
客服邮箱
回到顶部