电脑桌面
添加小米粒文库到电脑桌面
安装后可以在桌面快捷访问

中石化=加油站资金培训试题190题VIP免费

中石化=加油站资金培训试题190题_第1页
1/12
中石化=加油站资金培训试题190题_第2页
2/12
中石化=加油站资金培训试题190题_第3页
3/12
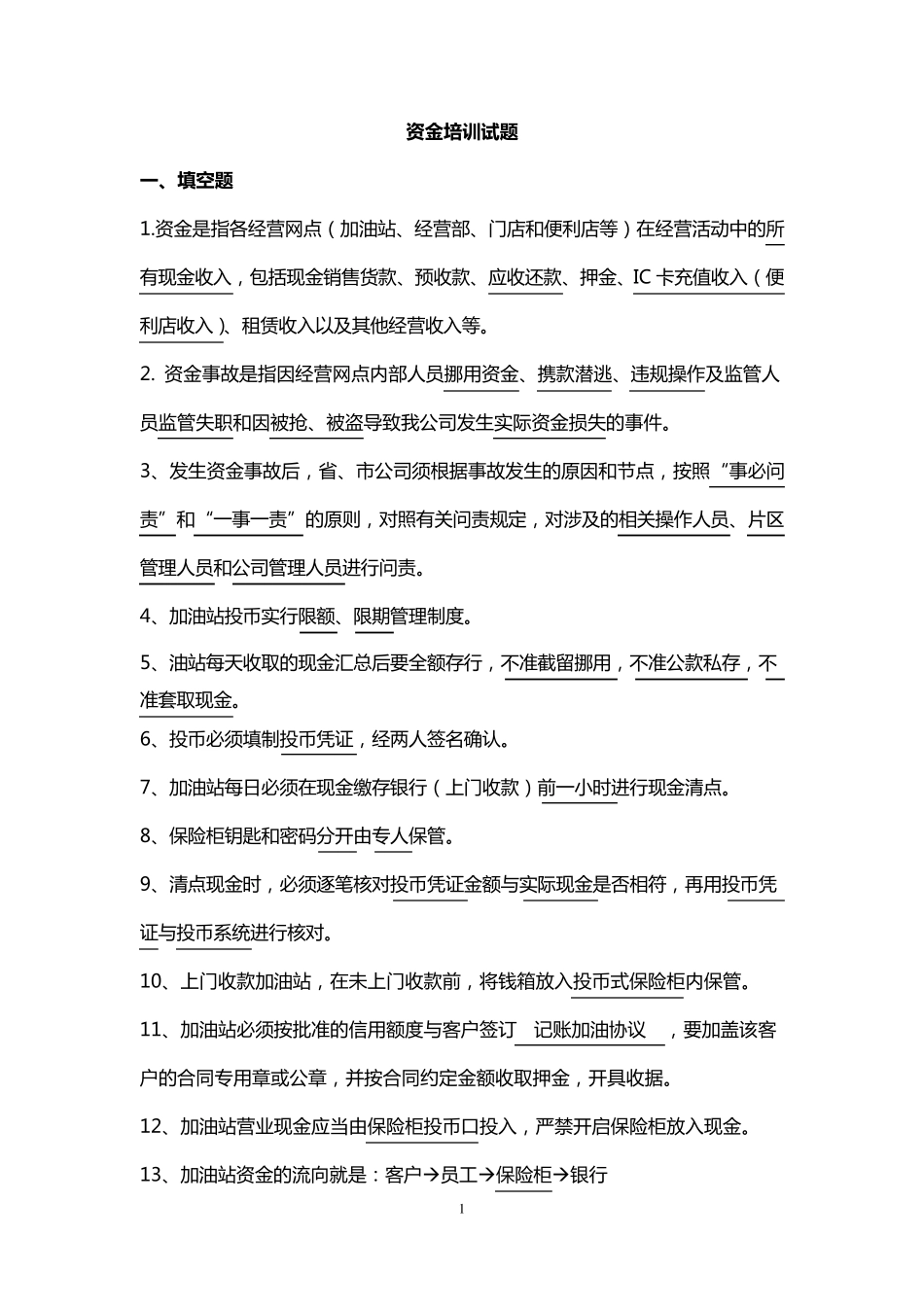
1 资 金 培 训 试 题 一 、填空题 1.资 金 是 指 各 经 营 网 点 ( 加 油 站 、 经 营 部 、 门 店 和 便 利 店 等 ) 在 经 营 活 动 中 的 所有 现 金 收 入 , 包 括 现 金 销 售 货 款 、 预 收 款 、 应 收 还 款 、 押 金 、 IC 卡 充 值 收 入 ( 便利 店 收 入 )、 租 赁 收 入 以 及 其 他 经 营 收 入 等 。 2. 资 金 事 故 是 指 因 经 营 网 点 内 部 人 员 挪 用 资 金 、 携 款 潜 逃 、 违 规 操 作 及 监 管 人员 监 管 失 职 和 因 被 抢 、 被 盗 导 致 我 公 司 发 生 实 际 资 金 损 失 的 事 件 。 3、 发 生 资 金 事 故 后 , 省 、 市 公 司 须 根 据 事 故 发 生 的 原 因 和 节 点 , 按 照 “事 必问责”和 “一事 一责”的 原 则, 对照 有 关问责规 定, 对涉及 的 相关操 作 人 员 、 片区管 理人 员 和 公 司 管 理人 员 进行问责。 4、 加 油 站 投币实 行限额、 限期管 理制度。 5、 油 站 每天收 取的 现 金 汇总后 要全额存行, 不 准 截 留 挪 用 , 不 准 公 款 私 存, 不准 套 取现 金 。 6、 投币必须 填 制投币凭 证 , 经 两 人 签 名 确 认 。 7、 加 油 站 每日 必须 在 现 金 缴 存银 行( 上 门 收 款 ) 前 一小 时 进行现 金 清 点 。 8、 保 险 柜 钥 匙 和 密 码 分 开 由 专 人 保 管 。 9、 清 点 现 金 时 , 必须 逐 笔 核 对投币凭 证 金 额与 实 际 现 金 是 否 相符 , 再 用 投币凭证 与 投币系 统 进行核 对。 10、 上 门 收 款 加 油 站 , 在 未 上 门 收 款 前 , 将 钱 箱 放 入 投币式 保 险 柜 内 保 管 。 11、 加 油 站 必须 按 批 准 的 信 用 额度与 客 户 签 订 记 账 加 油 协 议 , 要加 盖 该 客户 的 合 同 专 用 章 或 公 章 , 并 按 合 同 约 定金 额收 取押 金 , 开 具 收 据 。 12、 加 油 站 营 业 现 金 应 当 由 保 险 柜 投币口 投入 , 严 禁 开 启 保 险 柜 放 入 现 金 。...

1、当您付费下载文档后,您只拥有了使用权限,并不意味着购买了版权,文档只能用于自身使用,不得用于其他商业用途(如 [转卖]进行直接盈利或[编辑后售卖]进行间接盈利)。
2、本站所有内容均由合作方或网友上传,本站不对文档的完整性、权威性及其观点立场正确性做任何保证或承诺!文档内容仅供研究参考,付费前请自行鉴别。
3、如文档内容存在违规,或者侵犯商业秘密、侵犯著作权等,请点击“违规举报”。

碎片内容

中石化=加油站资金培训试题190题

您可能关注的文档

确认删除?
VIP
微信客服
  • 扫码咨询
会员Q群
  • 会员专属群点击这里加入QQ群
客服邮箱
回到顶部