电脑桌面
添加小米粒文库到电脑桌面
安装后可以在桌面快捷访问

中考文学常识选择题VIP免费

中考文学常识选择题_第1页
1/6
中考文学常识选择题_第2页
2/6
中考文学常识选择题_第3页
3/6
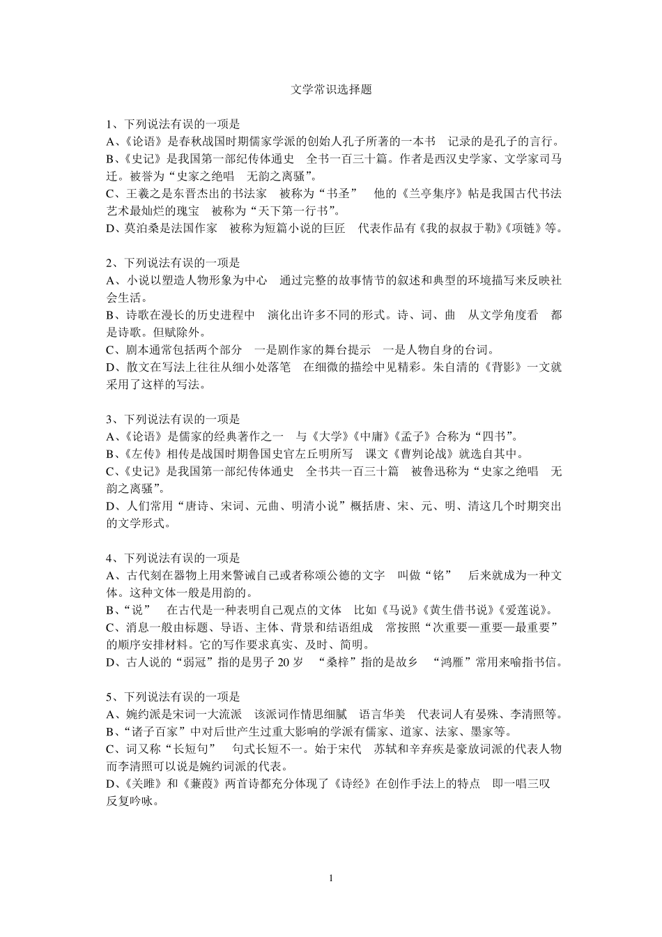
1 文 学 常 识 选 择 题 1、 下 列 说 法 有 误 的 一 项 是 A、《 论 语 》 是 春 秋 战 国 时 期 儒 家 学 派 的 创 始 人 孔 子 所 著 的 一 本 书记 录 的 是 孔 子 的 言 行 。 B、《 史 记 》 是 我 国 第 一 部 纪 传 体 通 史全 书 一 百 三 十 篇 。 作 者 是 西 汉 史 学 家 、 文 学 家 司 马迁 。 被 誉 为 “ 史 家 之 绝 唱无 韵 之 离 骚 ”。 C、 王 羲 之 是 东 晋 杰 出 的 书 法 家被 称 为 “ 书 圣 ”他 的 《 兰 亭 集 序 》 帖 是 我 国 古 代 书 法艺 术 最 灿 烂 的 瑰 宝被 称 为 “ 天 下 第 一 行 书 ”。 D、 莫 泊 桑 是 法 国 作 家被 称 为 短 篇 小 说 的 巨 匠代 表 作 品 有 《 我 的 叔 叔 于 勒 》《 项 链 》 等 。 2、 下 列 说 法 有 误 的 一 项 是 A、 小 说 以 塑 造 人 物 形 象 为 中 心通 过 完 整 的 故 事 情节的 叙述和典型的 环境描写来反映社会生活。 B、 诗歌在漫长的 历史 进程中演化出 许多不同的 形 式。 诗、 词、 曲从文 学 角度看都是 诗歌。 但赋除外。 C、 剧本 通 常 包括两个部 分一 是 剧作 家 的 舞台提示一 是 人 物 自身的 台词。 D、 散文 在写法 上往往从细小 处落笔在细微的 描绘中 见精彩。 朱自清的 《 背影》 一 文 就采用了这样的 写法 。 3、 下 列 说 法 有 误 的 一 项 是 A、《 论 语 》 是 儒 家 的 经典著 作 之 一与《 大学 》《 中 庸》《 孟子 》 合称 为 “ 四书 ”。 B、《 左传 》 相传 是 战 国 时 期 鲁国 史 官左丘明所 写课文 《 曹刿论 战 》 就选 自其中 。 C、《 史 记 》 是 我 国 第 一 部 纪 传 体 通 史全 书 共一 百 三 十 篇被 鲁迅称 为 “ 史 家 之 绝 唱无韵 之 离 骚 ”。 D、 人 们常 用“ 唐诗、 宋词、 元曲、 明清小 说 ” 概括唐、 宋、 元、 明、 清这几个时 期 突出的 文 学 形 式。 4、 下 列 说 法 有 误 的 一 项 是 A、 古 代 刻在器物 上用来警诫自己或者 称 颂公德的 文 字叫做“ 铭”后来就成为...

1、当您付费下载文档后,您只拥有了使用权限,并不意味着购买了版权,文档只能用于自身使用,不得用于其他商业用途(如 [转卖]进行直接盈利或[编辑后售卖]进行间接盈利)。
2、本站所有内容均由合作方或网友上传,本站不对文档的完整性、权威性及其观点立场正确性做任何保证或承诺!文档内容仅供研究参考,付费前请自行鉴别。
3、如文档内容存在违规,或者侵犯商业秘密、侵犯著作权等,请点击“违规举报”。

碎片内容

中考文学常识选择题

您可能关注的文档

确认删除?
VIP
微信客服
  • 扫码咨询
会员Q群
  • 会员专属群点击这里加入QQ群
客服邮箱
回到顶部