电脑桌面
添加小米粒文库到电脑桌面
安装后可以在桌面快捷访问

小型水库管理常识VIP专享VIP免费

小型水库管理常识_第1页
1/11
小型水库管理常识_第2页
2/11
小型水库管理常识_第3页
3/11
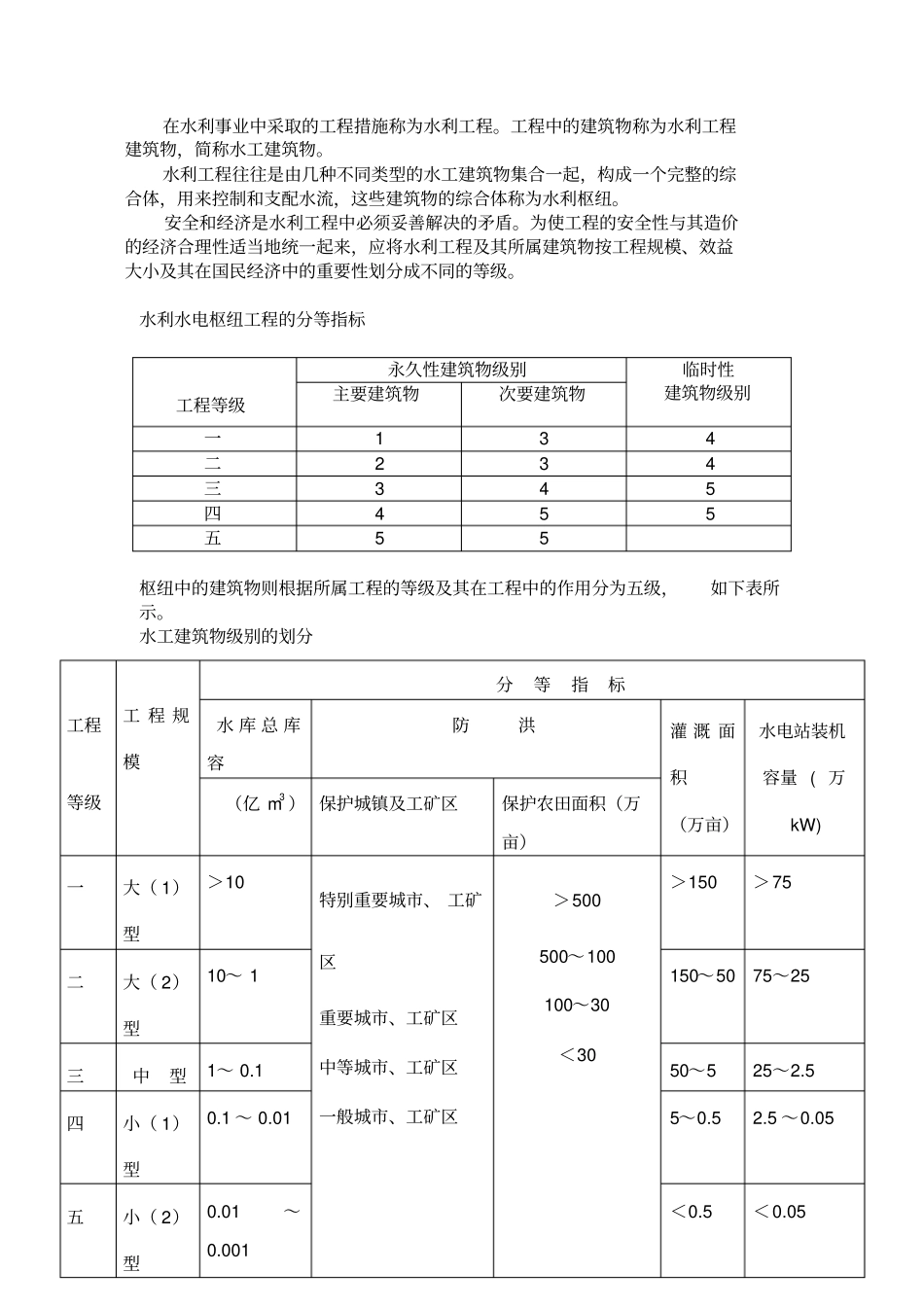
小型水库管理常识①水库管理一、水库实行统一管理、分级负责的制度:(一)国家投资建设库容1000 万立方米以上的水库,由市人民政府水行政主管部门设立水库管理单位;(二)国家投资建设库容10 万立方米以上,不足1000 万立方米的水库,由县级人民政府水行政主管部门设立水库管理单位或者配备相应的管理人员;(三)农村集体经济组织投资建设的水库,由农村集体经济组织设立水库管理单位或者配备相应的管理人员;(四)其他投资建设的水库, 由投资者设立水库管理单位或者配备相应的管理人员。农村集体经济组织或者其他投资者建设的水库,应当将设立的水库管理单位以及配备管理人员的情况,向所在地县级人民政府水行政主管部门备案。二、水库管理单位必须履行下列职责:(一)认真贯彻执行有关水库管理的法律、法规和各级人民政府及其水行政主管部门的规定。(二)制定水库管护计划,建立管理责任制,加强日常管理、维护和维修,保证设施完好、运用自如。(三)编制水库运用计划,报经水行政主管部门审批后,认真组织实施。(四)搞好汛期雨情、 水情观测, 按水库年度运用计划科学调度, 安全运用。水库泄洪要提前报告水行政主管部门并及时通知下游地区。(五)对水库承包单位或承包人实行安全监督管理,有权制止危及水库安全的行为,并按程序报水行政主管部门依法予以处理。(六)建立健全水库有关工程管理、财务管理、安全管理、经营管理、资料档案管理等规章制度。(七)利用水库管理范围内的水土资源开展综合经营,增强自我发展能力。三、各水利工程管理单位的防汛任务是:(一)汛前、汛中应对水库大坝、溢洪道,涵闸、渠道等工程设施进行全面检查,发现问题及时采取有效措施处理,并向防汛指挥机构报告;(二)执行当地人民政府的防汛方案及洪水调度计划;(三)做好汛前物资、设备等各项准备工作;(四)保证水利工程管理保护范围内的交通、通讯畅通,发现与外界交通、通讯受阻,应及时报告;(五)汛期内坚持昼夜值班,掌握气象动态,严密注视水情,在可能出现洪水超过安全水位的情况下,必须立即报告水行政主管部门和人民政府防汛机构,并向有关乡(镇)人民政府通报情况。(六) 水利工程管理单位在防汛、抗洪、抢险应急时,经县防汛指挥机构批准可以调用当地人力、车辆及各种物资、 设备,事后由批准单位按照有关规定妥善处理。(七) 发生洪水超过安全水位或者发生意外事故危及工程安全且与上级失去联系时,水利工程管理单...

1、当您付费下载文档后,您只拥有了使用权限,并不意味着购买了版权,文档只能用于自身使用,不得用于其他商业用途(如 [转卖]进行直接盈利或[编辑后售卖]进行间接盈利)。
2、本站所有内容均由合作方或网友上传,本站不对文档的完整性、权威性及其观点立场正确性做任何保证或承诺!文档内容仅供研究参考,付费前请自行鉴别。
3、如文档内容存在违规,或者侵犯商业秘密、侵犯著作权等,请点击“违规举报”。

碎片内容

小型水库管理常识

文库响当当+ 关注
实名认证
内容提供者

该用户很懒,什么也没介绍

确认删除?
VIP
微信客服
  • 扫码咨询
会员Q群
  • 会员专属群点击这里加入QQ群
客服邮箱
回到顶部