电脑桌面
添加小米粒文库到电脑桌面
安装后可以在桌面快捷访问

临床药理学第8章妊娠期合理用药VIP免费

临床药理学第8章妊娠期合理用药_第1页
1/12
临床药理学第8章妊娠期合理用药_第2页
2/12
临床药理学第8章妊娠期合理用药_第3页
3/12
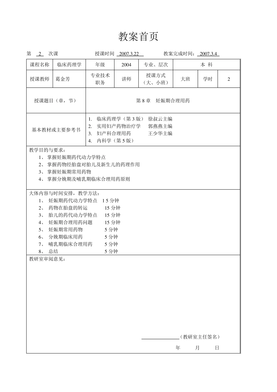
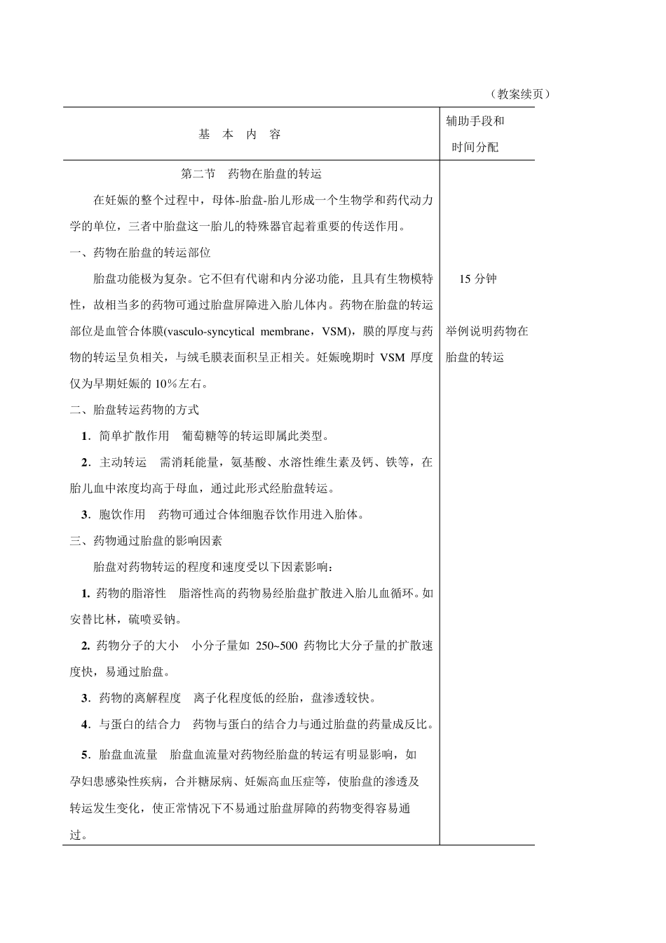
教案首页 第 2 次课 授课时间 2 0 0 7 .3 .2 2 教案完成时间: 2 0 0 7 .3 .4 课程名称 临床药理学 年级 2 0 0 4 专业、层次 本 科 授课教师 葛金芳 专业技术职务 讲师 授课方式 (大、小班) 大班 学时 2 授课题目(章,节) 第8 章 妊娠期合理用药 基本教材或主要参考书 1 . 临床药理学(第3 版) 徐叔云主编 2 . 实用妇产药物治疗学 郭燕燕主编 3 . 妇产科合理用药 王少华主编 4 . 内科学(第5 版) 教学目的与要求: 1 、 掌握妊娠期药代动力学特点 2 、 掌握药物经胎盘对胎儿及新生儿的药理作用 3 、 掌握妊娠期常用药物 4 、 掌握分娩期及哺乳期临床合理用药原则 大体内容与时间安排,教学方法: 1 、 妊娠期药代动力学特点 1 5 分钟 2 、 药物在胎盘的转运 1 5 分钟 3 、 胎儿的药代动力学特点 1 5 分钟 4 、 妊娠期合理用药问题 1 5 分钟 5 、 妊娠期常用药物 5 分钟 6 、 分娩期临床用药 5 分钟 7 、 哺乳期临床合理用药 5 分钟 8 、 总结 5 分钟 教研室审阅意见: (教研室主任签名) 年 月 日 (教案续页) 基 本 内 容 辅助手段和时间分配 第一节 妊娠期药代动力学特点 因胎儿生长发育的需要,孕妇体内各系统发生一系列适应性的生理变化。胎儿、胎盘的存在及激素的影响。药物在孕妇体内的吸收、分布、代谢和排泄过程,均有不同程度的改变。 l. 药物的吸收 药物口服时,生物利用度与其吸收相关。妊娠期间胃酸分泌减少,胃排空时间延长、胃肠道平滑肌张力减退,肠蠕动减慢、减弱、使口服药物的吸收延缓,吸收峰值后推且峰值常偏低。另外,早孕时有些呕吐频繁的孕妇其口服药物的效果更受影响。 2.药物的分布 妊娠期孕妇血容量约增加 35%~50%,血浆增加多于红细胞增加,血液稀释,心排出量增加,体液总量平均增加 8000m1,故妊娠期药物分布容积明显增加。 3.药物与蛋白结合 妊娠期白蛋白减少,使药物分布容积增大。妊娠期很多蛋白结合部位被内分泌素等物质所占据,游离型药物比例增加,使孕妇用药效力增高。体外试验表明妊娠期药物非结合型增加的常用药有:地西泮,苯妥英钠,苯巴比妥,利多卡因,哌替啶,地塞米松,普萘洛尔,水杨酸,磺胺异嗯唑等。 4.药物的代谢 妊娠期肝微粒体酶活性有较大的变化。妊娠期高雌激素水平的影响,使胆汁郁积,药物排出减慢,从肝清除速度减慢;妊...

1、当您付费下载文档后,您只拥有了使用权限,并不意味着购买了版权,文档只能用于自身使用,不得用于其他商业用途(如 [转卖]进行直接盈利或[编辑后售卖]进行间接盈利)。
2、本站所有内容均由合作方或网友上传,本站不对文档的完整性、权威性及其观点立场正确性做任何保证或承诺!文档内容仅供研究参考,付费前请自行鉴别。
3、如文档内容存在违规,或者侵犯商业秘密、侵犯著作权等,请点击“违规举报”。

碎片内容

临床药理学第8章妊娠期合理用药

确认删除?
VIP
微信客服
  • 扫码咨询
会员Q群
  • 会员专属群点击这里加入QQ群
客服邮箱
回到顶部