电脑桌面
添加小米粒文库到电脑桌面
安装后可以在桌面快捷访问

小学教师专业标准试行VIP免费

小学教师专业标准试行_第1页
1/11
小学教师专业标准试行_第2页
2/11
小学教师专业标准试行_第3页
3/11
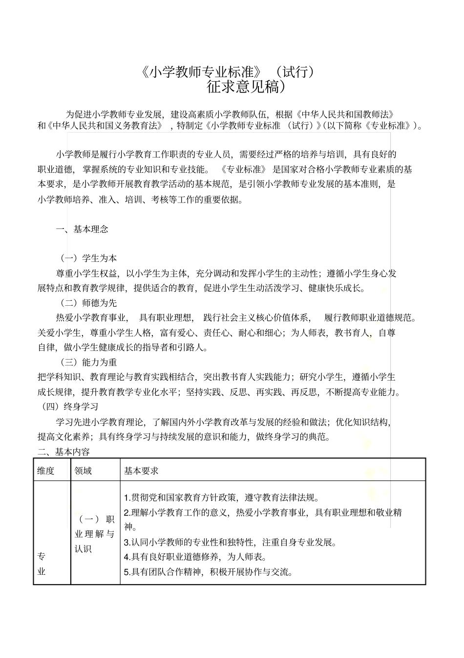
《小学教师专业标准》 ( 试行 ) 《小学教师专业标准》(试行)征求意见稿)为促进小学教师专业发展,建设高素质小学教师队伍,根据《中华人民共和国教师法》和《中华人民共和国义务教育法》 ,特制定《小学教师专业标准 (试行)》(以下简称《专业标准》)。小学教师是履行小学教育工作职责的专业人员,需要经过严格的培养与培训,具有良好的职业道德, 掌握系统的专业知识和专业技能。 《专业标准》 是国家对合格小学教师专业素质的基本要求,是小学教师开展教育教学活动的基本规范,是引领小学教师专业发展的基本准则,是小学教师培养、准入、培训、考核等工作的重要依据。一、基本理念(一)学生为本尊重小学生权益,以小学生为主体,充分调动和发挥小学生的主动性;遵循小学生身心发展特点和教育教学规律,提供适合的教育,促进小学生生动活泼学习、健康快乐成长。(二)师德为先热爱小学教育事业, 具有职业理想, 践行社会主义核心价值体系,履行教师职业道德规范。关爱小学生,尊重小学生人格,富有爱心、责任心、耐心和细心;为人师表,教书育人,自尊自律,做小学生健康成长的指导者和引路人。(三)能力为重把学科知识、教育理论与教育实践相结合,突出教书育人实践能力;研究小学生,遵循小学生成长规律,提升教育教学专业化水平;坚持实践、反思、再实践、再反思,不断提高专业能力。(四)终身学习学习先进小学教育理论,了解国内外小学教育改革与发展的经验和做法;优化知识结构,提高文化素养;具有终身学习与持续发展的意识和能力,做终身学习的典范。二、基本内容维度领域基本要求专业( 一 ) 职业 理 解 与认识1.贯彻党和国家教育方针政策,遵守教育法律法规。2.理解小学教育工作的意义,热爱小学教育事业,具有职业理想和敬业精神。3.认同小学教师的专业性和独特性,注重自身专业发展。4.具有良好职业道德修养,为人师表。5.具有团队合作精神,积极开展协作与交流。理念与师德(二)对 小学 生的 态度 与行为6. 关爱小学生,重视小学生身心健康,将保护小学生生命安全放在首位。7. 尊重小学生独立人格,维护小学生合法权益,平等对待每一个小学生。 不讽刺、挖苦、歧视小学生,不体罚或变相体罚小学生。8. 信任小学生,尊重个体差异,主动了解和满足有益于小学生身心发展的不同需求。9. 积极创造条件,让小学生拥有快乐的学校生活。(三)教育教学的态度与行为10. 树立育人为本、 德育为先的理念...

1、当您付费下载文档后,您只拥有了使用权限,并不意味着购买了版权,文档只能用于自身使用,不得用于其他商业用途(如 [转卖]进行直接盈利或[编辑后售卖]进行间接盈利)。
2、本站所有内容均由合作方或网友上传,本站不对文档的完整性、权威性及其观点立场正确性做任何保证或承诺!文档内容仅供研究参考,付费前请自行鉴别。
3、如文档内容存在违规,或者侵犯商业秘密、侵犯著作权等,请点击“违规举报”。

碎片内容

小学教师专业标准试行

您可能关注的文档

确认删除?
VIP
微信客服
  • 扫码咨询
会员Q群
  • 会员专属群点击这里加入QQ群
客服邮箱
回到顶部