电脑桌面
添加小米粒文库到电脑桌面
安装后可以在桌面快捷访问

通用焊接工艺规程(已修整)VIP免费

通用焊接工艺规程(已修整)_第1页
1/13
通用焊接工艺规程(已修整)_第2页
2/13
通用焊接工艺规程(已修整)_第3页
3/13
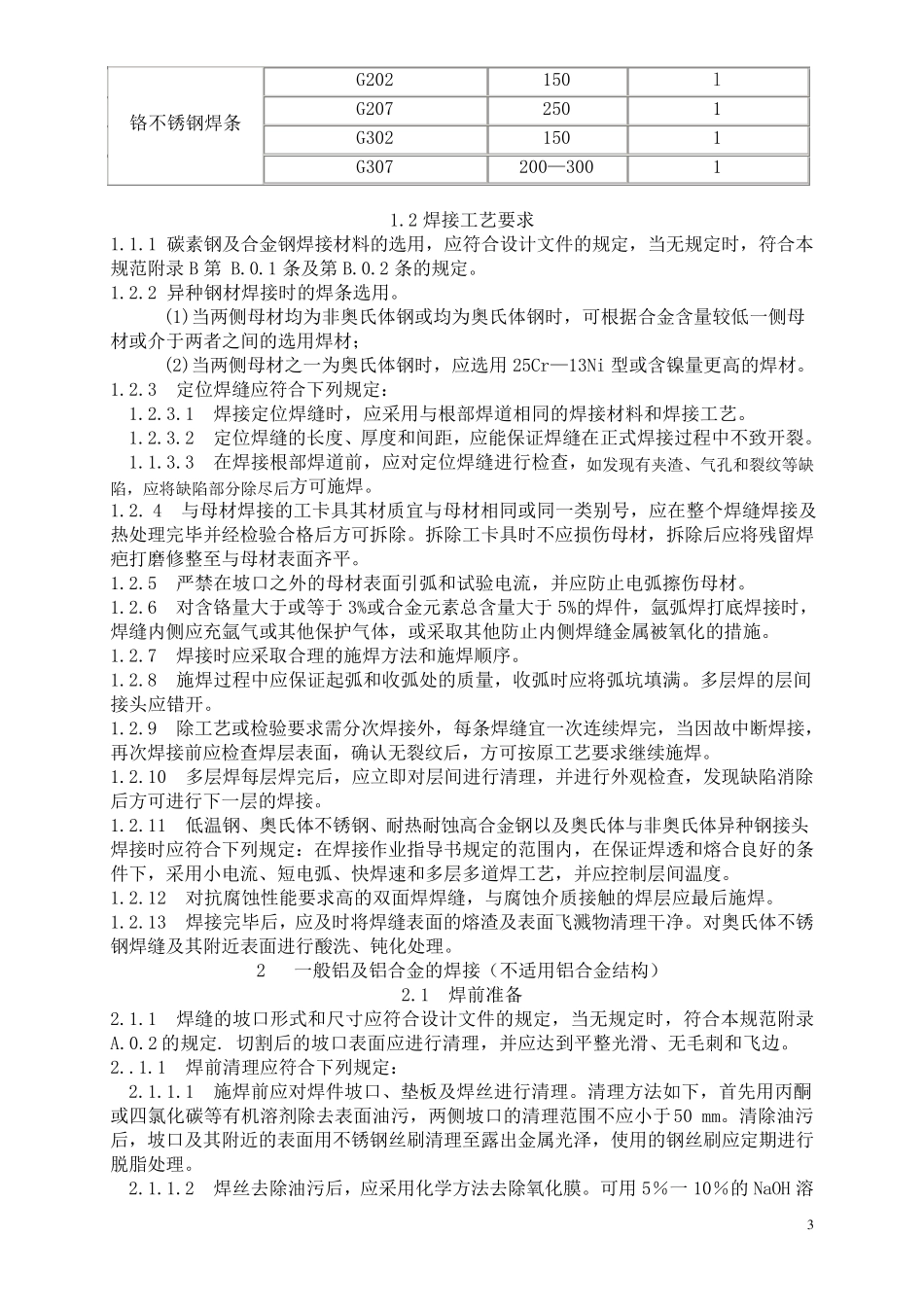
1 通用焊接工艺规程 2 1 碳 素 钢 、 合 金 钢 及 不 锈 钢 的 焊 接 1.1 焊 前 准 备 1.1.1 焊 缝 的 坡 口 形 式 和 尺 寸 应 符 合 设 计 文 件 的 规 定 , 当 无 规 定 时 , 符 合 本 规 范 附 录A.0.1 的 规 定 . 1.1.2 焊 件 的 坡 口 加 工 宜 采 用 机 械 方 法 , 也 可 采 用 等 离 子 弧 、 氧 乙 炔 焰 等 热 加 工 方 法 ,在 采 用 热 加 工 方 法 加 工 坡 口 后 , 必 须 除 去 坡 口 表 面 的 氧 化 皮 、 熔 渣 及 影 响 接 头 质 量 的 表面 层 , 并 应 将 凹 凸 不 平 处 打 磨 平 整 。 1.1.3 焊 件 组 焊 前 应 将 坡 口 及 其 两 侧 表 面 不 小 于 30 mm 范 围 内 的 油 、 漆 、 垢 、 锈 、毛 刺 及 镀 锌 层 等 清 除 干 净 , 不 得 有 裂 纹 、 夹 层 、 加 工 损 伤 、 毛 刺 及 火 焰 切 割 熔 渣 等 缺 陷 。油 污 清 理 方 法 如 下 , 首 先 用 丙 酮 或 四 氯 化 碳 等 有 机 溶剂擦洗, 然后 用 不 锈 钢 丝刷清 理 至露出金 属光泽, 使用 的 钢 丝刷应 定 期进行脱脂处 理 。 1.1.4 管子 或 管件 、 筒体对接 焊 缝 组 对时 , 内 壁应 齐平 , 内 壁错边量 不 宜 超过管壁厚度的 10%, 且不 应 大于 2mm; 1.1.5 焊 缝 的 设 置应 避开应 力集中区, 便于 焊 接 和 热 处 理 , 并 应 符 合 下 列规 定 : 1.1.5.1 钢 板卷筒或 设 备 、 容器的 筒节与筒节、 筒节与封头 组 对时 , 相邻两 纵向焊缝 间的 距离 应 大于 壁厚的 3 倍, 且不 应 小 于 100 mm, 同一筒节上两 相邻纵缝 间的 距离 不应 小 于 200 mm; 1.1.5.2 除 焊 接 及 成型管件 外的 其 他管子 对接 焊 缝 的 中心到管子 弯曲起点的 距离不 应 小 于 管子 外径, 且不 应 小 于 l00 mm;管子 对接 焊 缝 与支、 吊架边缘之间的 距离 不 应小 于 50 mm。 同一直管段上两 对接 焊 缝 中心面 间的 距离 :当 公称直径大于 或 等 于150mm时 不 应 小 于 150mm;公称直径小 于 150mm 时 不 应 小 于 管...

1、当您付费下载文档后,您只拥有了使用权限,并不意味着购买了版权,文档只能用于自身使用,不得用于其他商业用途(如 [转卖]进行直接盈利或[编辑后售卖]进行间接盈利)。
2、本站所有内容均由合作方或网友上传,本站不对文档的完整性、权威性及其观点立场正确性做任何保证或承诺!文档内容仅供研究参考,付费前请自行鉴别。
3、如文档内容存在违规,或者侵犯商业秘密、侵犯著作权等,请点击“违规举报”。

碎片内容

通用焊接工艺规程(已修整)

您可能关注的文档

确认删除?
VIP
微信客服
  • 扫码咨询
会员Q群
  • 会员专属群点击这里加入QQ群
客服邮箱
回到顶部