电脑桌面
添加小米粒文库到电脑桌面
安装后可以在桌面快捷访问

岩棉板外墙保温系统施工质量控制要点VIP免费

岩棉板外墙保温系统施工质量控制要点_第1页
1/5
岩棉板外墙保温系统施工质量控制要点_第2页
2/5
岩棉板外墙保温系统施工质量控制要点_第3页
3/5
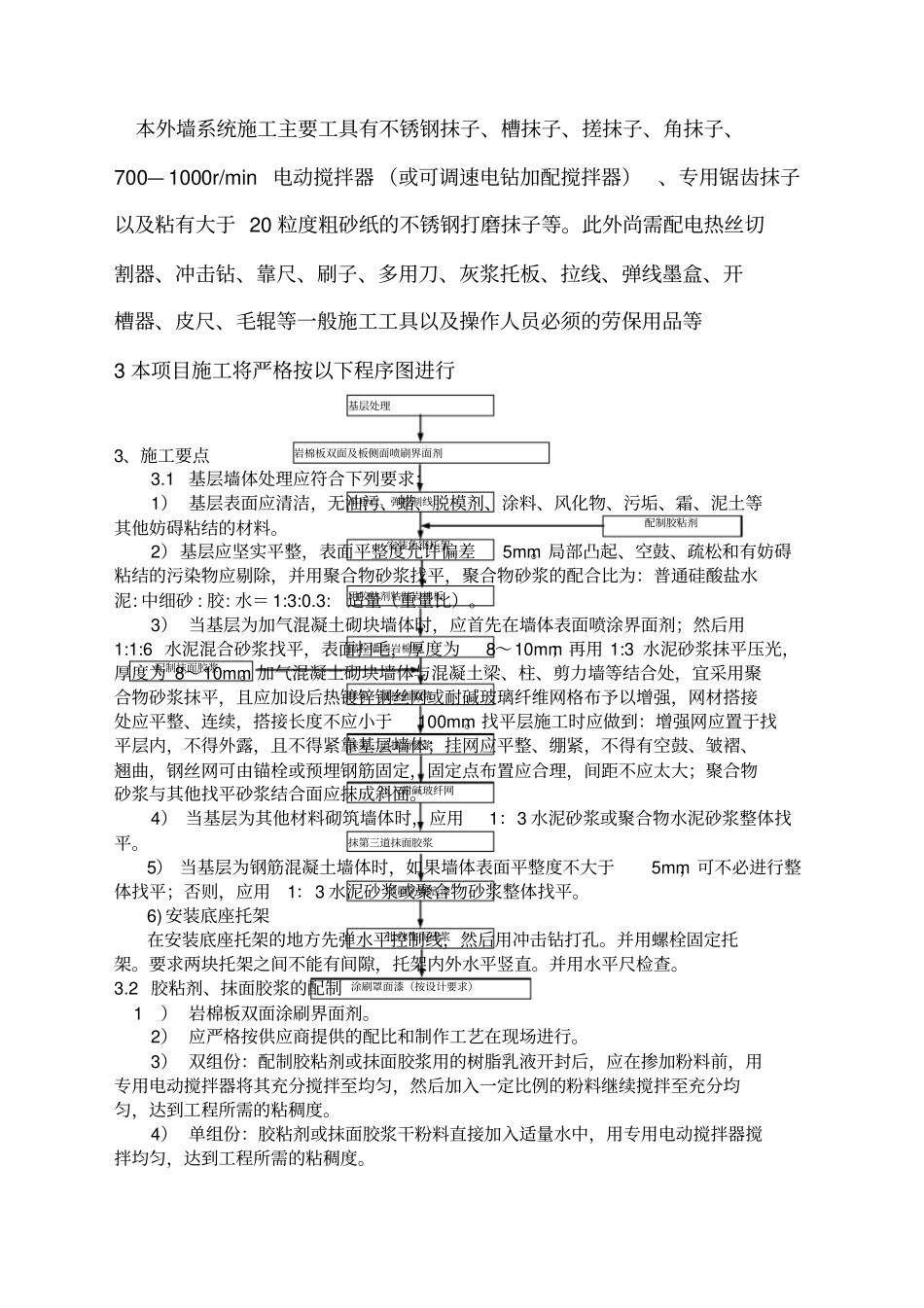
岩棉板外墙保温系统施工质量控制要点伴随着能源危机的加剧和国家对建筑节能要求的不断提高,使得建筑物外保温系统日益受到重视,岩棉板外墙保温系统作为无可争议的A级防火材料在高层和超高层建筑外保温中应用越来越广泛。由岩棉板保温层、固定材料(胶粘剂、锚固件等)、抹面层(或找平层)和饰面层构成,并固定在外墙外表面的非承重保温构造总称,简称岩棉板外保温系统。该系统包括岩棉板复合浆料外墙外保温系统和岩棉板增强网薄抹灰外墙外保温系统。1 施工准备1.1 现场交接准备进入现场,须对进行上道工序进行交接验收,并办理相应的手续。1.2 技术准备1)组织图纸学习和会审,尽可能把设计图纸上的疑问解决在施工之前。2)修订和编制施工组织设计和施工方案,报业主和监理认可。3)根据工程需要加密现场的平面和高程控制点,并且加以保护。1.3 物资准备三大工具和主要材料设备。本公司有多家长期合作的材料供应商。生产供货能力远超于本工程材料使用量。本工程采用规格为1200mm*600mm 的岩棉板,表观密度为140kg/m3 2 主要施工工具本外墙系统施工主要工具有不锈钢抹子、槽抹子、搓抹子、角抹子、700— 1000r/min 电动搅拌器 (或可调速电钻加配搅拌器)、专用锯齿抹子以及粘有大于 20 粒度粗砂纸的不锈钢打磨抹子等。此外尚需配电热丝切割器、冲击钻、靠尺、刷子、多用刀、灰浆托板、拉线、弹线墨盒、开槽器、皮尺、毛辊等一般施工工具以及操作人员必须的劳保用品等3 本项目施工将严格按以下程序图进行3、施工要点3.1 基层墙体处理应符合下列要求:1) 基层表面应清洁,无油污、蜡、脱模剂、涂料、风化物、污垢、霜、泥土等其他妨碍粘结的材料。2)基层应坚实平整,表面平整度允许偏差5mm。局部凸起、空鼓、疏松和有妨碍粘结的污染物应剔除,并用聚合物砂浆找平,聚合物砂浆的配合比为:普通硅酸盐水泥: 中细砂 : 胶: 水= 1:3:0.3:适量(重量比)。3) 当基层为加气混凝土砌块墙体时,应首先在墙体表面喷涂界面剂;然后用1:1:6 水泥混合砂浆找平,表面扫毛,厚度为8~10mm;再用 1:3 水泥砂浆抹平压光,厚度为 8~10mm。加气混凝土砌块墙体与混凝土梁、柱、剪力墙等结合处,宜采用聚合物砂浆抹平,且应加设后热镀锌钢丝网或耐碱玻璃纤维网格布予以增强,网材搭接处应平整、连续,搭接长度不应小于100mm。找平层施工时应做到:增强网应置于找平层内,不得外露,且不得紧靠基层墙体;挂网应平整、绷紧,不得有空鼓、...

1、当您付费下载文档后,您只拥有了使用权限,并不意味着购买了版权,文档只能用于自身使用,不得用于其他商业用途(如 [转卖]进行直接盈利或[编辑后售卖]进行间接盈利)。
2、本站所有内容均由合作方或网友上传,本站不对文档的完整性、权威性及其观点立场正确性做任何保证或承诺!文档内容仅供研究参考,付费前请自行鉴别。
3、如文档内容存在违规,或者侵犯商业秘密、侵犯著作权等,请点击“违规举报”。

碎片内容

岩棉板外墙保温系统施工质量控制要点

确认删除?
VIP
微信客服
  • 扫码咨询
会员Q群
  • 会员专属群点击这里加入QQ群
客服邮箱
回到顶部